出国留学网专题频道药学专业知识二考试大纲栏目,提供与药学专业知识二考试大纲相关的所有资讯,希望我们所做的能让您感到满意!
对于应试教育下成长的小伙伴们来说,考试大纲对于一场考试的作用有多大相信不用小编过多解释大家也都能明白,作为考试的指定复习文件,考试的全部考试内容都在考纲中,接下来小编就为大家带来2022年执业药师考试《药学专业知识(二)》考试大纲,快来看看吧!







01-19
要报考2017年执业药师考试的朋友们注意了,考试大纲已经公布,出国留学网执业药师考试栏目为大家提供“执业药师2017年中药学专业知识二考试大纲发布”,希望对大家有所帮助!
2017年执业药师《中药学专业知识二》考试大纲已公布,为了方便考生复习,整理内容如下:
《中药学专业知识二》是在《中药学专业知识一》对中药学基本理论、基本知识和基本技能做系统要求的基础上,从临床用药角度考查合理用药的专业知识。这部分内容是执业药师执业能力的基础和核心,直接反映执业药师核心知识和能力要求。
本科目考试大纲由两大部分组成,即常用单味中药与常用中成药,具体涉及临床中药学、中成药学、方剂学等内容。其中方剂学不另单列,具体体现在各成药的方义简释中,釆用方解方式解析成药处方的配伍意义。
根据执业药师相关职责,本科目要求掌握临床常用单味中药的药性(寒热温凉平及有毒与无毒)、功效、主治病证、使用注意和中成药的功能、主治、注意事项、配伍意义及组方特点等内容;熟悉典型单味中药的基本配伍意义和主要药理作用,功效相似单味中药的药性、功效及主治病证的异同点及个别同名异物药物的来源,中成药的功能及主治证候的异同点,更好地保障公众用药安全、有效。
| 大单元 | 小单元 | 细目 | 要点 |
| 常用单味中药 | |||
一 解 表 药 |
... | ||
01-19
要报考2017年执业药师考试的朋友们注意了,考试大纲已经公布,出国留学网执业药师考试栏目为大家提供“执业药师2017年药学专业知识二考试大纲公布”,希望对大家有所帮助!
2017年执业药师《药学专业知识二》考试大纲已经公布,2017年执业西药师《药学专业知识二》考试大纲相比2016年没有太大变化,希望广大考生及时复习备考,具体内容如下:
《药学专业知识二》是在《药学专业知识一》对药学基本理论、基本知识和基本技能做系统要求的基础上,从临床药物学角度考查合理用药的专业知识。这部分内容是执业药师执业能力的基础和核心,直接反映执业药师核心知识和能力要求。
根据执业药师相关职责,本科目要求熟悉临床各类药品的药理作用和临床评价等内容;重点掌握具有临床意义的药物相互作用、主要不良反应、禁忌证及临床监护要点等合理用药的知识;系统掌握临床常用主要药品的适应证、注意事项、用法用量和常用剂型、规格等用药知识,更好地保障公众用药安全、有效。
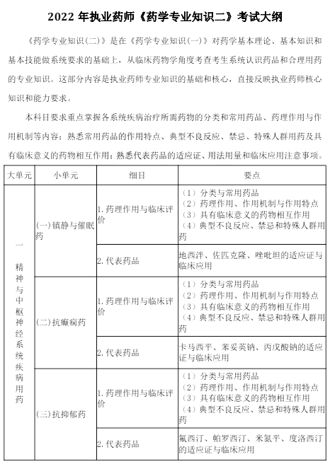
| 大单元 | 小单元 | 细目 | 要点 |
| 一 精 神 与 中 枢 神 经 系 统 疾 病 用 药 |
(一)镇静与催眠药 | 1.药理作用和临床评价 | (1)分类和作用特点 (2)典型不良反应和禁忌证 (3)具有临床意义的药物相互作用 |
| 2.用药监护 | 监护要点 |
药学专业知识二考试大纲推荐访问