出国留学网专题频道行测资料分析真题栏目,提供与行测资料分析真题相关的所有资讯,希望我们所做的能让您感到满意!
出国留学网为您提供“内蒙古2018年公务员考试行测真题资料分析答案及解析”来自考试回忆,希望我们提供的信息对您有帮助!
内蒙古2018年公务员考试行测真题资料分析答案及解析
参考答案及解析:




公务员考试网精心推荐:
出国留学网为您提供“江西2018年公务员考试行测真题答案及解析:资料分析”来自考试回忆,希望我们提供的信息对您有帮助!
江西2018年公务员考试行测真题答案及解析:资料分析
参考答案及解析:


公务员考试网精心推荐:
本文“2017年公务员行测资料分析真题分析”,跟着出国留学网公务员考试网来了解一下吧。欢迎您阅读。
2017年上半年公务员联考行测已经结束,从整体上看,2017年上半年公务员联考行测科目的资料部分特点比较鲜明。在此为大家分析2017年上半年公务员联考行测考试中资料分析题目材料、题量、考点、难度等方面进行深度分析。
材料分析:
需要注意的是,今年各省的考题题库扩大,不同的资料分析多达十篇。本文选取考查频率最高的省份的四篇进行分析。
表1 2011年-2017年联考资料分析材料内容
| 年份 | 材料一 | 材料二 | 材料三 | 材料四 |
| 2017春季联考 | 宠物消费 | 水果产销 | 民间固定资产投资 | 冰雪旅游 |
| 2016春季联考 | 国企经营状况 | 货物运输 | 快递业务 | 租赁贸易 |
| 2015春季联考 | 中国人口情况 | 国家税收 | 旅游业务 | 台湾资本市场 |
| 2014春季联考 | 能源产销量 | 保险业务 | 金融状况 | 某省工业状况 |
| 2013春季联考 | 船舶企业 | 我国农业 | 软件业务 | 工业生产 |
本文“2017国考行测资料分析真题及答案(副省121、123题)”,跟着出国留学网公务员考试频道来了解一下吧。希望能帮到您!
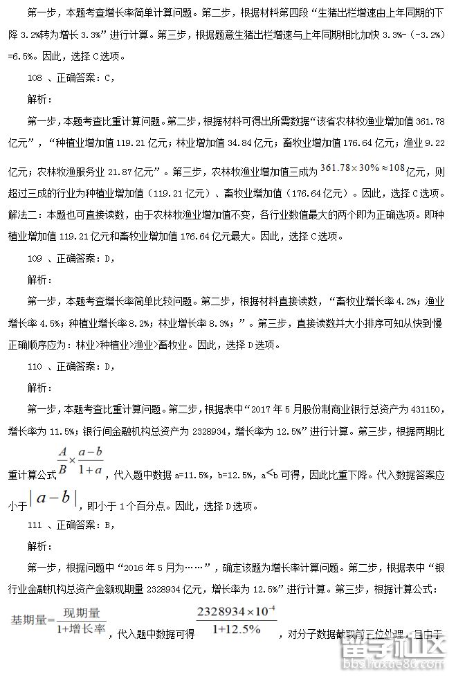
【2017国考121题】2015年时钟(含钟心)完成产值162亿元,同比下降4.7%,降幅扩大1.3个百分点。2015年我国钟表全行业生产时钟(含钟心)的产值与2013年相比( )。
A.上升了8% B.下降了8%
C.上升了11% D.下降了11%
解析:本题考查的两期混合增长率。2015年同比下降4.7%,2014年下降了4.7%-1.3%=3.4%,所以混合增长率为-4.7%-3.4%-(-4.7%)×(-3.4%)=-8%,选择B。
【2017国考123题】2015年我国钟表行业海关进出口总额为95.2亿美元,同比增长4%,完成出口总额为57.7亿美元,同比增长8.3%,2014年我国钟表行业贸易顺差约为多少( )
A.18 B.23
C.25 D.27

公务员考试栏目推荐:
公务员面试时间 |
本文“2017国家公务员行测资料分析真题及答案(副省部分)”,跟着出国留学网公务员考试频道来了解一下吧。希望能帮到您!
【2017国考121题】2015年时钟(含钟心)完成产值162亿元,同比下降4.7%,降幅扩大1.3个百分点。2015年我国钟表全行业生产时钟(含钟心)的产值与2013年相比( )。
A.上升了8% B.下降了8%
C.上升了11% D.下降了11%
解析:本题考查的两期混合增长率。2015年同比下降4.7%,2014年下降了4.7%-1.3%=3.4%,所以混合增长率为-4.7%-3.4%-(-4.7%)×(-3.4%)=-8%,选择B。
【2017国考123题】2015年我国钟表行业海关进出口总额为95.2亿美元,同比增长4%,完成出口总额为57.7亿美元,同比增长8.3%,2014年我国钟表行业贸易顺差约为多少( )
A.18 B.23
C.25 D.27

公务员考试栏目推荐:
出国留学网公务员网为大家提供“2016公务员423联考行测资料分析真题与答案(通用)”,更多公务员考试信息请关注我们网站的更新!


答案:B

答案:D

答案:A

答案:C

答案:B

答案:A

答案:B

答案:D

答案:C
04-23
出国留学网公务员网为大家提供“2016广东公务员考试县级行测资料分析真题及答案”,更多公务员考试信息请关注我们网站的更新!
2016广东公务员考试县级行测资料分析真题及答案
以下题目是根据网上搜集以及考生回忆的真题做出的答案及解析,在题号顺序上可能与考生的试题有出入,建议考生在看解析时参考答案选项。
资料分析
根据下列资料,回答问题:

1.2013年,批发业法人企业比零售业多( )个。
A.7023 B.7158
C.8281 D.11241
1.【答案】D。解析:批发和零售业包括批发业、零售业,由表格倒数第二列可知,所求为91607-(171973-91607)=2×91607-171973=183214-171973=11XXX个,选D。
2.零售业期末商品库存额最多的年份是( )年。
A.2011 B.2012
C.2013 D.2014
2.【答案】D。解析:由表格数据可知,2011年零售业期末商品库存额为24979.3-18329=
6XXX,2012年的为29000.6-21265.2=7XXX,2013年的为32422-23260.7=9XXX,2014年的为38123-26080.9=11XXX,显然最多的是2014年。
3.与2013年相比,下列指标在2014年增长额最小的是( )。
A.批发业出口额 B.批发业进口额
C.零售业商品购进额 D.零售业商品销售额
3.【答案】A。解析:由最后两列数据额可知,批发业出口额增长额为22909.4-22402.8=5XX,进口额增长额为35455.1-34821.9=6XX;零售业商品购进额的为493664-397152.2-(451265.1-
365250.5)≈(494-400-451+365)×1000=8000,销售额的为(541319.8-430678.4)-(496603.8-398116.5)≈(540-430-500+400)×1000=10000,显然最小的是批发业出口额,选A。
公务员考试栏目推荐:
行测资料分析真题推荐访问