出国留学网专题频道西北大学高考分数线栏目,提供与西北大学高考分数线相关的所有资讯,希望我们所做的能让您感到满意!
高考分数线频道为大家提供西北大学2018年高考分数线,一起来看看吧!更多高考资讯请关注我们网站的更新!
西北大学2018年高考分数线
陕西一批本科录取结果如下:
文史 最高分615 最低分584(一批本科线518)
理工 最高分628 最低分581(一批本科线474)
陕西中外合作办学(电子信息类)录取结果如下:
最高分579 最低分553(一批本科线474)
山西中外合作办学(电子信息类)录取结果如下:
最高分567 最低分560(一批本科线516)
山东中外合作办学(电子信息类)录取结果如下:
最高分597 最低分587(普通批控制线435)
辽宁一批本科录取结果如下:
文史 最高分606 最低分593(本科控制线461)
理工 最高分620 最低分603(本科控制线368)
吉林一批本科录取结果如下:
文史 最高分580 最低分565(一批本科线542)
理工 最高分600 最低分576(一批本科线533)
山东一批本科录取结果如下:
文史 最高分620 最低分612(普通批控制线505)
理工 最高分619 最低分602(普通批控制线435)
湖南一批本科录取结果如下:
文史 最高分632 最低分626(一批本科线569)
理工 最高分615 最低分594(一批本科线513)
甘肃一批本科录取结果如下:
文史 最高分576 最低分558(一批本科线502)
理工 最高分579 最低分563(一批本科线483)
安徽一批本科录取结果如下:
文史 最高分623 最低分610(一批本科线550)
理工 最高分609 最低分596(一批本科线505)
湖北一批本科录取结果如下:
文史 最高分614 最低分610(一批本科线561)
理工 最高分606 最低分591(一批本科线512)
上海(综合改革)一批本科录取结果如下:
最高分522 最低分517(本科线401)
贵州一批本科录取结果如下:
文史 最高分647 最低分631(一批本科线575)
理工 最高分586 最低分571(一批本科线484)
宁夏一批本科录取结果如下:
文史 最高分594 最低分586(一批本科线528)
理工 最高分570 最低分546(一批本科线463)
河北一批本科录取结果如下:
文史 最高分646 最低分637(一批本科线559)
理工 最高分641 最低分625(一批本科线511)
山西一批本科录取结果如下:
文史 最高分592 最低分587(一批本科线546)
理工 最高分595 最低分582(一批本科线516)
江西一批本科录取结果如下:<...
出国留学网为你整理了西北大学2018各省本科一批录取分数线(7月20日),你有上线嘛,更多相关资讯请关注本网站更新。
西北大学2018各省本科一批录取分数线(7月20日)

推荐阅读:
...
出国留学网为你整理了西北大学2018各省各类高考录取分数线(7月18日),更多西北大学录取资讯请关注本网站更新。
西北大学2018各省各类高考录取分数线(7月18日)

推荐阅读:
小编为你收集了西北大学2018高考各省各类招生录取分数线(7月16日),希望能帮助你,更多相关资讯请关注出国留学网的更新。
西北大学2018高考各省各类招生录取分数线(7月16日)

推荐阅读:
出国留学网为你整理了西北大学2018本科一批录取分数线(7月14日),该大学更多省份录取资讯请关注本网站更新。
西北大学2018本科一批录取分数线(7月14日)

推荐阅读:
出国留学网为你整理了西北大学2018高考各省各类招生录取分数线(7月13日),供你参考。更多西北大学相关资讯请关注本网站更新。
西北大学2018高考各省各类招生录取分数线(7月13日)

推荐阅读:
...
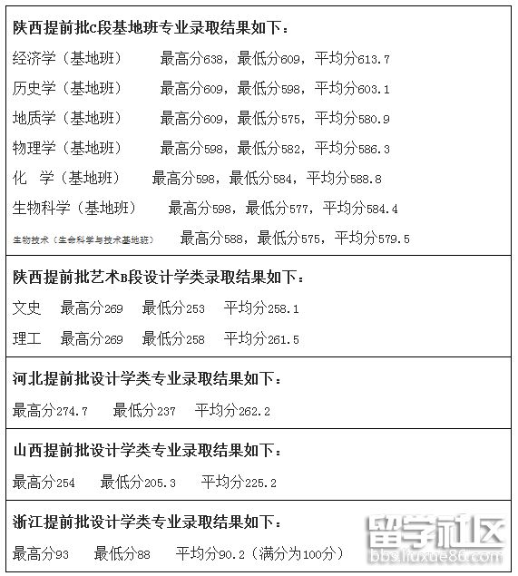
出国留学网为你整理了西北大学2018高考提前批各类招生录取分数线(7月10日),希望能帮助你,更多相关资讯请关注本网站更新。
西北大学2018高考提前批各类招生录取分数线(7月10日)

推荐阅读:
出国留学网准备了西北大学2017天津文理分专业录取分数线,今年的考生可参看此文,更多资讯请关注本网站更新。
西北大学2017天津文理分专业录取分数线

推荐阅读:
...
小编为大家准备了西北大学2017浙江分专业录取分数线,供你们参考,更多信息请出国留学网高考栏目的更新。
西北大学2017浙江分专业录取分数线

推荐阅读:
今年西北大学的录取分数线是多少呢?先看看以往的情况吧。出国留学网准备了西北大学2017上海文理分专业录取分数线,供考生们参考,更多资讯请关注本网站更新。
西北大学2017上海文理分专业录取分数线

推荐阅读:
西北大学高考分数线推荐访问