出国留学网专题频道重庆高中学考栏目,提供与重庆高中学考相关的所有资讯,希望我们所做的能让您感到满意!
07-11
2013年重庆南开中学中考大幕已经落下,重庆南开中学中考分数线已经公布,众家长和考生最关心的莫过于是2013年最新重庆南开中学中考录取分分数线。中考网为大家精心收集了南开中学中考录取分数线最新信息,内容时时更新,欢迎收藏本网站,了解南开中学的中考录取动态。
重庆南开中学688分
推荐阅读:
2013重庆中考分数线09-29
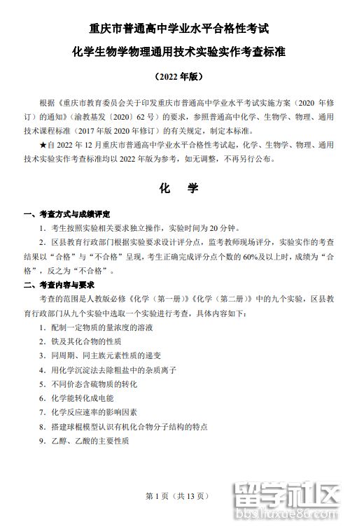
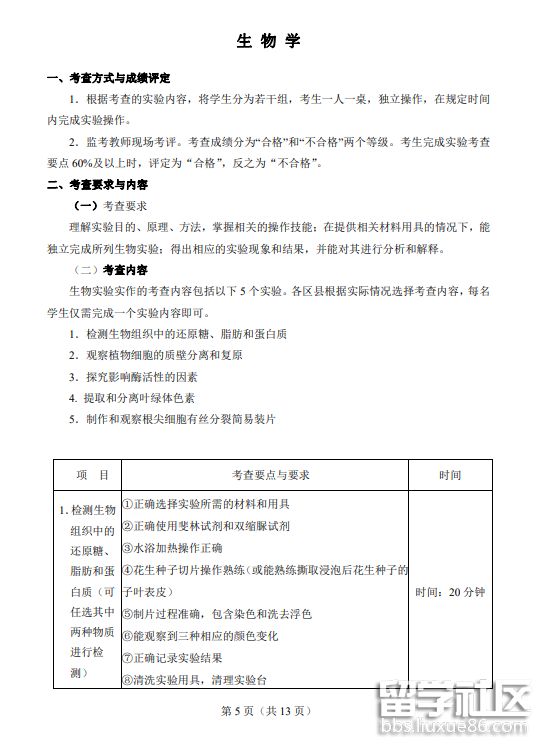
关于重庆市2022年高中学业水平考试化学、生物、物理的技术实验考察标准出炉了,小编已整理在下文了,快来看看了解一下吧!下面是出国留学网整理的“重庆高中学考化学生物物理实验考察标准(2022年版)”,欢迎大家参考阅读。







重庆最好的十个高中学校 资料由出国留学网搜集自网络
巴蜀中学
坐落在黄花园立交畔,是重庆市重点中学、全国德育先进学校、全国艺术教育先进学校、全国奥林匹克教育示范学校、教育部信息化试点学校、全国少年儿童科学体验活动优秀示范学校。
学校占地195亩,绿化面积近5万平方米;拥有重庆市名师4人,特级教师12人,研究员(正教授级)15人,高级教师260余人;拥有121个教学班,学生7000余名。
地 址 重庆市渝中区北区路51号
南开中学
重庆南开中学是南开系列学校之一、重庆市首批市级重点示范中学,是重庆市窗口学校。
重庆南开中学共有两个校区(校本部、融侨校区),占地面积291197平方米,共有151个教学班,在校学生8787人,共有教职工586人。
地 址 重庆市沙坪坝区沙南街一号
重庆第一中学
重庆市第一中学简称重庆一中,是重庆市首批重点中学,于1931年建校,初名为重庆市立初级中学。先后易名为重庆市立中学、重庆市立第二中学、重庆市立第一中学。1950年正式定名为重庆市第一中学。
学校有沙坪坝区校本部、大学城校区、渝北区寄宿学校、北部新区国际实验分校四部分。学校校本部占地220多亩,渝北校区180多亩。有161个教学班,在校学生达9161人,在册在编教职工546人。
地 址 重庆市沙坪坝区沙南街2号
重庆第八中学
重庆八中是重庆市教委直属的首批重点示范中学,是全国体育卫生先进学校、全国体育传统项目学校、全国现代教育技术实验学校及计算机示范学校、市文明单位和文明礼仪示范学校。
学校具有一支高素质的教师队伍。200余名教师知识渊博、经验丰富、热爱学生、勤奋工作,其中全国优秀教师3人,正教授级研究员、特级教师11人,高级教师93人,一级教师87人。
地 址 重庆市沙坪坝区小龙坎正街96号
重庆育才中学
重庆育才中学是重庆市教委直属重点中学、全国现代教育技术实验学校、重庆市中小学计算机教育示范学校、重庆市教学质量先进集体、重庆市中小学德育示范学校。
1997年,学校更名为“重庆市育才中学”,2006年11月,学校被第29届奥组委、国家教育部命名为北京2008奥林匹克教育示范学校。学校占地近10万平方米;开办有145个教学班,学生8000多人,教职工560人。
地 址 重庆市九龙坡区谢家湾正街92号
西大附中
是西南大学的教育实验基地,是教育部师范大学附属中学(区域)合作体成员。1978年,学校被列...
10-21
出国留学高考网为大家提供重庆高中学业水平考试科目及内容,更多高中学业水平考试信息请关注我们网站的更新!
重庆高中学业水平考试科目及内容
科目、方式与内容
(一)考试科目
根据普通高中课程方案和实施意见,结合本市实际,我市普通高中学生学业水平考试科目分为全市统一考试科目和学校考试(考查)科目。
全市统一考试科目:语文、外语(含听力)、数学、思想政治、历史、地理、物理、化学、生物,共9个科目。
学校考试(考查)科目:全市统考科目以外的其他所有必修、选修科目,以及科学领域3门学科必修内容的实验操作。
(二)考试方式
根据学科特点和不同内容,考试主要采取纸笔考试、网(机)上考试和实验操作等方式进行。
语文、外语(含听力)、数学、思想政治、历史、地理、物理、化学、生物9科,实行纸笔考试(在试点的基础上,外语听说能力逐步实行计算机智能测试);通用技术可分为纸笔考试和实验操作考查两部分;信息技术实行网(机)考;科学领域的实验部分实行实验操作考查;体育与健康、综合实践活动、美术、音乐科目和选修Ⅱ课程的考试(考查)方式由各学校具体确定。
(三)考试内容
在新课程实验阶段,普通高中学生学业水平考试的范围为各学科必修模块(含选修I中的必修学分模块)的内容。待条件成熟后,再逐步扩大到其他选修课程的相关内容。
学业水平考试的命题以各学科《课程标准》和《考试说明》的基本要求为依据,着重考查学生对基础知识、基本技能和基本方法的理解、掌握与运用,试题力求做到难易适当、题量适度。
小编精心为您推荐:
...10-21
出国留学高考网为大家提供重庆高中学业水平考试试行意见,更多高中学业水平考试信息请关注我们网站的更新!
重庆高中学业水平考试试行意见
重庆市教育委员会关于实施普通高中学生学业水平考试的试行意见
渝教基〔2011〕74号
各区县(自治县)教委,市教育考试院、市教科院、市教育评估院、市技装中心,委直属中学:
为保证普通高中全面贯彻教育方针,落实课程方案,促进学生全面、主动、健康发展,根据《教育部关于印发<普通高中课程方案(实验)>和语文等十五个学科课程标准(实验)的通知》(教基〔2003〕6号)、《教育部关于积极推进中小学评价与考试制度改革的通知》(教基〔2002〕26号)、《教育部关于普通高中新课程省份深化高校招生考试改革的指导意见》(教学〔2008〕4号)和《重庆市教育委员会关于开展普通高中新课程实验工作的意见》(渝教基〔2009〕62号)、《重庆市教育委员会关于普通高中新课程实验课程设置及实施的试行意见》(渝教基〔2010〕42号)的有关要求,结合我市实际情况,现就实施普通高中学生学业水平考试提出如下试行意见。
一、指导思想
促进学校以科学发展观和国家教育方针为指导,以教育部及我市有关普通高中课程改革文件为依据,全面落实普通高中新课程的要求,积极推进素质教育,进一步提高普通高中教育质量,为培养学生的创新精神和实践能力创造良好的环境,促进普通高中学生全面而有个性地发展。
二、性质与功能
普通高中学生学业水平考试是在教育部指导下由省级教育行政部门组织实施的水平考试,是依据高中课程标准实行的终结性考试,旨在全面反映普通高中学生各学科所达到的学业水平。
普通高中学生学业水平考试成绩是衡量学生是否达到毕业水平的主要依据,是反映高中学校教育教学质量和办学水平的重要指标,是高等院校招生录取的参考依据,也是各级教育行政部门进行普通高中课程管理,督促学校认真执行课程方案和课程标准,规范教育教学行为的重要手段。
三、科目、方式与内容
(一)考试科目
根据普通高中课程方案和实施意见,结合本市实际,我市普通高中学生学业水平考试科目分为全市统一考试科目和学校考试(考查)科目。
全市统一考试科目:语文、外语(含听力)、数学、思想政治、历史、地理、物理、化学、生物,共9个科目。
学校考试(考查)科目:全市统考科目以外的其他所有必修、选修科目,以及科学领域3门学科必修内容的实验操作。
(二)考试方式
根据学科特点和不同内容,考试主要采取纸笔考试、网(机)上考试和实验操作等方式进行。
语文、外语(含听力)、数学、思想政治、历史、地理、物理、化学、生物9科,实行纸笔考试(在试点的基础上,外语听说能力逐步实行计算机智能测试);通用技术可分为纸笔考试和实验操作考查两部分;信息技术实行网(机)考;科学领域的实验部分实行实验操作考查;体育与健康、综合实践活动、美术、音乐科目和选修Ⅱ课程的考试(考查)方式由各学校具体确定。
(三)考试内容
...
03-28
出国留学网安徽中考频道的小编会及时为广大考生提供2017年安徽初中学考、高中学考纲要,希望对大家有所帮助。
2017年安徽初中学考、高中学考纲要
安徽省教育厅关于2017年初中学业水平考试的通知
http://www.ahedu.gov.cn/30/view/329838.shtml
以下是安徽2017年全部科目的试题发布入口:
| 地区 |
04-07
有些在职的小伙伴们只有高中水平可以考什么证书呢,哪些比较好。以下是由出国留学网编辑为大家整理的“高中学历可以考什么证书”,仅供参考,欢迎大家阅读。
高中学历可以考什么证书
会计师证
高中毕业可以去考会计证,然后有机会从事财务工作,取得会计证后,可以参加会计初级职称考试,但目前高中学历真是太低了,建议还是通过高考或者成人高考,或者自考拿到国家承认的大专及以上学历。
如果有时间,可以攻读一个成人本科,这样可以考取的证书含金量比较大,高中毕业局限性比较大。从长远考虑,目前社会认可的各种高质量资格证对学历的要求基本都是本科学历起步。所以,如果时间允许,长远考虑,建议先把本科证书拿下来。
计算机相关证书
高中毕业生可以报考计算机相关的证书,现在计算机专业相关工作是非常热门的也是在薪资报酬上的比较诱人的,在计算机相关的证书上的对于学历上没有过高的要求。
驾驶证
高中学历是完全可以报考计算机相关的证书的,计算机相关证书考试上的也相对比较容易,没有太大的难度,只要你认真学习计算机相关的知识和技能上的实践操作,这都是可以考下证书的。
高中学历的人可以报考驾驶证,现在一些公司在招聘的时候可能会要求你有驾驶证,对于你是否会开车上的也成为一个就业优势,驾驶证在高中毕业后就可以考了。
拓展阅读:高中学历如何自考本科学历
1.持续阅读特殊书籍
提高高中学士学位的方法有两种:一是持续阅读特殊书籍;二是充分阅读特殊书籍。
如果你想获得学士学位文凭,这需要更长的时间,因为这是在继续读本科之前完成大学学业,所以时间会更长一些。
2.特别阅读
(1)高考+自考本科课程;(2)高考+自考本科课程。
(3)远程学院+自考本科课程;4所国立学院+自考本科课程.
我们都应该知道,自考本科没有学历,但在申请毕业时,你可以放心,考生可以在毕业前拿到大学文凭,所以我们不需要担心不能拿到大学文凭。
如果高中学位想要提高本科学位,那么建议选择一套特殊的阅读来提高,因为特殊的阅读可以缩短毕业时间,同时获得大学和本科证书,也可以节省更多的成本。
...
高中学历可以考什么证呢?有同学进行过了解吗,没有的话,快来小编这里了解了解。下面是由出国留学网小编为大家整理的“高中学历可以考什么证”,仅供参考,欢迎大家阅读。
1.公共营养师、育婴师、物流管理师、企业培训师 物业管理师、房地产策划师 项目管理师、职业经理人、企业管理师 理财规划师、电子商务师、汽车估损师;
2.经营师、策划师导游员、职业信息分析师、企业文化师、会展策划师、商品营业员、商品采购、商品检验员、商业美工、商品保管员;
3.车工、数控车工、铣工、数控铣工、模具设计师、数控机床装调维修工、组合机床操作工、安全检查设备维修工、镗工、电工、焊工、电焊工、钳工、装配钳工、工具钳工、模具钳工、刨、插工、汽车维修工、电气试验工、无线电测仪表工、加工中心操作工、家用电器产品维修工、眼镜定配工、眼镜验光员、药品检验员、化学分析工、水污染处理工、汽车美容师、汽车营销师;
4.商务策划师、商务谈判师、商务外语师、调酒师、汽车经纪人、酒店管理、饭店与客房服务、美容师、美发师、按摩师、推拿针灸师、中医康复保健、中式烹调师、中式面点师、西式烹调师、西式面点师;
5.广告设计师、策划师、景观设计师、园艺师、形象设计师、美术设计师、服装设计师、动画设计师、室内装饰设计师、平面设计师、动漫设计师、摄影师。
高中毕业生可以考幼师资格证、三级人力资源管理师、公共营养师、心理咨询师、英语四级、驾驶证、普通话等级、书法等级、钢琴等级等等。
考证基本看个人以后的职业了,比如:
维修电工--中级维修电工--高级维修电工--技师--高级技师。高级技师就是副教授待遇了。
基本技工类的证书都是五个等级,这些都是高中学历可以考的,基本上成人技校都有培训考证一条龙的。不过目标是考证的话,不如找个公司先做技工学徒,一般企业会鼓励考证,而且还有报销。因为企业资质需要这些证书。
技工证是全国统一版本,全国通用。
技工证专业如下:砌筑工、钢筋工、混凝土工、模板工、抹灰工、油漆工、镶贴工、防水工、木工、测量工、通风工、工程安装钳工、管道工、工程电气设备安装调试工共14个工种。
入学形式不同:成考入学叫严进宽出,需要参加全国统一入学考试。自考入学叫宽进严出,考生无需入学考试即可入学,只需入学后参加单科考试;学习方式不同:成考有函授、业余、脱产三种,自考是考生自己学习,也可以报读社会助学班。学制不同:成考专升本学制2.5年,高起本学制5年,自考没有固定学制。
成人高考和自考都属于国民教育系列的高等教育,均属于成人提升学历的重要形式,学历正规,文凭可靠,只是在学习方式,入学形式,考试方式等方面不同,其社会认可度都是一样的,可以参加公务员考试,升职加薪、考证书、积分落户、考研、考公务员、留学等。
成人高考每年仅有一次考试机会,在10月的下旬组织统一考试,而自学考试一般每年有两次考试,时间在4月和10月,部分地区是1、4、7、10月考试,也就是一年可以考四次,比如江苏省;而有些地区一年可以考3次,比如说广东自考一年三次考试机会,分别是1月、4月、10月份。
成考和自考哪个好
首先成考和自考作为...
重庆高中学考推荐访问