出国留学网专题频道重点高中中考录取分数线栏目,提供与重点高中中考录取分数线相关的所有资讯,希望我们所做的能让您感到满意!
08-18
中考分数线部分地区已经出来了,下面由出国留学网小编为你精心准备了“2020合肥重点高中中考录取分数线【通知】”,持续关注本站将可以持续获取更多的考试资讯!
2020合肥重点高中中考录取分数线【通知】
很多考生和家长都希望能够选择一个足够好的高中,有一个良好的学习环境,为未来的高考做准备。那么合肥有哪些高中比较好?分数线都是多少呢?
一、合肥一些重点高中
1、合肥一中
2、合肥一六八中学
3、合肥八中
4、合肥六中
5、合肥科大附中
6、合肥寿春中学
7、合肥七中
8、合肥九中
9、合肥十中
10、合工大附中
二、2020合肥高中录取分数线
| 序号 | 招生代码 | 招生学校 | 统招分数线 | |||||
| 学业考试总分 | 综合素质 | 分数等级 | 体育实验等级 | 文化课 | 语数外及口试 | |||
| 1 | 1001 | 一中、六中、八中联招 | 712 | AAAAA | A+AA+A+B+ | AA | 643 | 403 |
| 2 | 2002 | 合肥二中(合肥外国语学校) | 660 | ABBBB | C+B-A+BA- | AA | 591 | 365.5 |
| 3 | 2003 | 合肥三中 | 645 | AAAAA | C-BC+B-B | AA | 575 | 357.5 |
| 4 | 2004 | 合肥四中 | 687 | ABBBB | A+B+A-A-B+ | AA | 617 | 386.5 |
| 5 | 2005 | 合肥五中 | 666 | ABBBB | BB+A+B+C+ | AA | 601 | 380.5 |
| 6 | 2007 | 合肥七中 | 690 | AAAAB... | ||||
08-18
中考分数线部分地区已经出来了,下面由出国留学网小编为你精心准备了“2020年黑龙江哈尔滨市重点高中中考录取分数线通知”,持续关注本站将可以持续获取更多的考试资讯!
2020年黑龙江哈尔滨市重点高中中考录取分数线通知
哈尔滨招办公布了今年各市重点高中统招分数线。其中,哈八中分数为404,哈十一中为471,具体情况如下:

推荐阅读:
...08-11
中考分数线部分地区已经出来了,下面由出国留学网小编为你精心准备了“江西上饶广丰区重点高中中考录取分数线”,持续关注本站将可以持续获取更多的考试资讯!
江西上饶广丰区重点高中中考录取分数线
整理了关于2020年江西上饶中考广丰区重点高中录取分数线,希望对同学们有所帮助,仅供参考。

推荐阅读:
...08-11
中考分数线部分地区已经出来了,下面由出国留学网小编为你精心准备了“2020年江西上饶婺源县重点高中中考录取分数线出炉”,持续关注本站将可以持续获取更多的考试资讯!
2020年江西上饶婺源县重点高中中考录取分数线出炉
关于2020年江西上饶中考婺源县重点高中录取分数线,希望对同学们有所帮助,仅供参考。

推荐阅读:
...08-11
中考分数线部分地区已经出来了,下面由出国留学网小编为你精心准备了“2020年江西上饶鄱阳县重点高中中考录取分数线”,持续关注本站将可以持续获取更多的考试资讯!
2020年江西上饶鄱阳县重点高中中考录取分数线
关于2020年江西上饶中考鄱阳县重点高中录取分数线,希望对同学们有所帮助,仅供参考。

推荐阅读:
...08-11
中考分数线部分地区已经出来了,下面由出国留学网小编为你精心准备了“2020上饶德兴市重点高中中考录取分数线【已公布】”,持续关注本站将可以持续获取更多的考试资讯!
2020上饶德兴市重点高中中考录取分数线【已公布】
关于2020年江西上饶中考德兴市重点高中录取分数线,希望对同学们有所帮助,仅供参考。

推荐阅读:
...08-11
中考分数线部分地区已经出来了,下面由出国留学网小编为你精心准备了“2020上饶铅山县重点高中中考录取分数线【公布】”,持续关注本站将可以持续获取更多的考试资讯!
2020上饶中考铅山县重点高中录取分数线【公布】
关于2020年江西上饶中考铅山县重点高中录取分数线,希望对同学们有所帮助,仅供参考。

推荐阅读:
...08-08
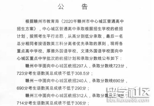
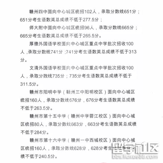
中考分数线部分地区已经出来了,下面由出国留学网小编为你精心准备了“2020赣州重点高中中考录取分数线【公告】”,持续关注本站将可以持续获取更多的考试资讯!
2020赣州重点高中中考录取分数线【公告】
2020年赣州市中心城区重点高中统招录取分数线划定,详情请看下文。
一、2020录取分数线


二、2019赣州高中录取分数线
赣州中学707分,707分考生语数外总成绩不低于288.5分;
赣州一中666分,666分考生语数外总成绩不低于294分;
赣州三中687分,687分考生语数外总成绩不低于290.5分;
赣州四中624分;624分考生语数外总成绩不低于255分;
师大附中644分;644分考生语数外总成绩不低于255分。
厚德外国语学校732分;732分考生语数外总成绩不低于313分。
文清外国语学校708分;708分考生语数外总成绩不低于289分。
推荐阅读:
<...
07-05
理想高中的分数线出来了,看下自己的分数线是否能够达到要求,下面由出国留学网小编为你精心准备了“2019年江西南昌第一批省重点高中中考录取分数线”,持续关注本站将可以持续获取更多的中考资讯!
2019年江西南昌第一批省重点高中中考录取分数线
2019年江西南昌第一批省重点高中中考录取分数线已公布,具体江西南昌第一批省重点高中中考分数线如下:
今年南昌市城区第一批次省级重点高中统招投档最低分数线划定为613分。
各校统招投档分数线分别为:
学校-统招分数线
南昌一中628分
南昌二中673分
南昌二中苏圃路校区684分
南昌三中658分
南昌十中617分
南昌十中经开校区613分
南昌十九中636分
师大附中686分
铁路一中615分
外国语学校650分
南大附中650分
7月6日至8日,提前批次和第一批次省级重点高中录取考生必须按要求到招生学校报到。7月8日中午12:00以前,各招生学校按要求对未按时报到考生名单,进行整理并按要求将注销录取资格考生名单,上传至南昌市教育考试院。已录取的考生若未按时到招生学校办理报到手续,一律视为放弃该批次录取资格,只能参加下批次录取。
考生可于7月6日上午9:00,凭中考报名序号和密码,登录南昌市教育考试院网站,查询自己的第一批省级重点高中录取结果。
7月9日,南昌市教育考试院将网上公布第一批次招生学校缺额计划,第一批次省级重点高中统招最低录取分数线上未录取的考生,可于当天上午9:00至下午17:00登录南昌市教育考试院网站进行志愿补报。
7月10日上午9:00,南昌市教育考试院将网上公布第一批次各校补录结果,各校组织第一批次补录考生办理入学手续。
其他批次录取时间安排:
7月11日至15日,第二批省级重点高中学校招生录取。
7月16日至20日,第三批次省级重点建设高中和一般普通高中(合并批次)以及第四批次职业中学录取。
民办学校通过南昌教育考试院网上招生录取平台进行招生录取,实行学生网上报名、网上报到,招生学校网上审核、网上录取。民办学校不得招收其他学校已录取且未注销录取资格的考生。民办高中学校网上招生录取平台开放期限为7月6日至7月21日。
民办高中学校招生计划完成后,该校网上招生录取平台报名入口立即关闭。市教育考试院网上招生录取平台开放时间为民办高中学校招录期限内每天上午9:00至下午17:00。
推荐阅读:
07-13
出国留学网成都中考频道的小编会及时为广大考生提供2017成都33所重点高中中考录取分数线,希望对大家有所帮助。
2017成都33所重点高中中考录取分数线
7月12日,成都中考第二批高中(省二级以上示范性普通高中)录取分数线出炉,成都七中林荫校区录取线依然最高,633分。与去年相比,一些学校分数线略有降低。
今年录取分数线最高的前五名依次为:
成都七中林荫校区633分(统招)632分(调剂)
树德中学宁夏校区624(统招)630(调剂)
成都七中高新校区615(统招)614(调剂)
树德中学光华校区615(统招)609(调剂)
石室中学文庙校区614(统招)619(调剂)

2017年成都中考录取第二批次共设5个志愿,中心城区户籍考生可填报统招生志愿和调剂生志愿,非中心城区户籍考生可填报调剂生志愿。录取时实行分段投档、在各分数段内按1-5的志愿顺序进行投档录取。
另外,成都中考第二批次录取结果及分数线会在20:00前公布。7月13日8:00—14:00,将公布剩余计划,网上补充征集第二批学校志愿,符合条件且未被录取的考生们需要特别留意并及时填报。
以下是成都2017年全部科目的试题发布入口:
| 地区 | 中考试题 |
重点高中中考录取分数线推荐访问