出国留学网专题频道长江大学录取分数线栏目,提供与长江大学录取分数线相关的所有资讯,希望我们所做的能让您感到满意!
高考分数线是考生和家长最为关注的内容之一,因此出国留学网小编为您收集整理了长江大学2023录取分数线。本页内容主要是长江大学在地区的高考分数线资讯。谢谢您的访问!仅供参考。
长江大学2023录取分数线
一、高考多少分能上长江大学?
对于湖北历史类本科批考生来说,高考522~551分能上长江大学。
对于湖北物理类本科批考生来说,高考504~534分能上长江大学。
不过仅参考分数还不太准确,2023年有意报考长江大学的同学,建议你们参考下面2022年最低录取分和位次。
长江大学2022年录取分数线(2023年参考)



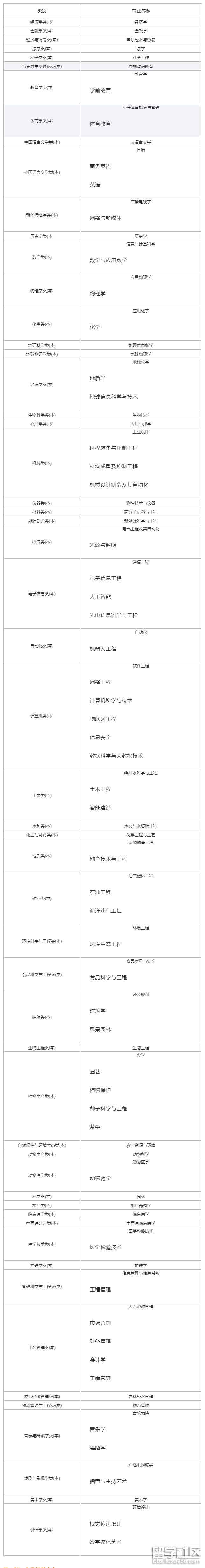
二、长江大学开设专业名单汇总
长江大学开设专业名单汇总如下表:

三、长江大学简介
长江大学是湖北省属高校中规模最大、学科门类较全的综合性大学,为湖北省重点建设的骨干高校,是国家“中西部高校基础能力建设工程”入选高校,湖北省“国内一流大学建设高校”,也是湖北省人民政府与中国石油天然气集团有限公司、中国石油化工集团有限公司、中国海洋石油集团有限公司共建和湖北省人民政府与中华人民共和国农业农村部共建的高校。
办学条件 学校校园占地面积4...
小编为方便您今年的报考工作,特意为您收集整理了2010年的高考录取分数线,更多更详细的高考资讯,尽在出国留学网高考频道。如果您有问题,可以随时联系我们。我们新增了高考满分作文频道,欢迎您进入。本页内容主要是长江大学在新疆地区的理科高考分数线资讯。谢谢您的访问!最后,预祝各位考生在今年的高考中能够取得优异成绩。
学校类型: 普通本科 所在地: 湖北 性质类别:综合类
通讯地址: 湖北省荆州市南环路1号
联系电话: 0716-8060550 8060813(F)
E―mail : zsb@yangtzeu.edu.cn
网 址:http://www.yangtzeu.edu.cn
更多高校录取分数线:https://www.liuxue86.com/gaokao/
| 文科录取分数线 | ||||||
| 新疆- 理科 | 最低分 | 最高分 | 平均分 | 录取批次 | 录取线差 ? | |
高考分数线是考生和家长最为关注的内容之一,因此出国留学网高考频道的小编为您收集整了此内容。本页内容主要是长江大学在广东地区的理科高考分数线资讯。谢谢您的访问!最后,预祝各位考生在今年的高考中能够取得优异成绩。
学校类型: 普通本科 所在地: 湖北 性质类别:综合类
通讯地址: 湖北省荆州市南环路1号
联系电话: 0716-8060550 8060813(F)
E―mail : zsb@yangtzeu.edu.cn
网 址:http://www.yangtzeu.edu.cn
更多高校录取分数线:https://www.liuxue86.com/gaokao/
| 文科录取分数线 综合录取分数线 | ||||||
| 广东- 理科 | 最低分 | 最高分 | 平均分 | 录取批次 | 录取线差 ? | |
小编为方便您今年的报考工作,特意为您收集整理了2010年的高考录取分数线,更多更详细的高考资讯,尽在出国留学网高考频道。如果您有问题,可以随时联系我们。我们新增了高考满分作文频道,欢迎您进入。本页内容主要是长江大学在四川地区的理科高考分数线资讯。谢谢您的访问!最后,预祝各位考生在今年的高考中能够取得优异成绩。
学校类型: 普通本科 所在地: 湖北 性质类别:综合类
通讯地址: 湖北省荆州市南环路1号
联系电话: 0716-8060550 8060813(F)
E―mail : zsb@yangtzeu.edu.cn
网 址:http://www.yangtzeu.edu.cn
更多高校录取分数线:https://www.liuxue86.com/gaokao/
| 文科录取分数线 | ||||||
| 四川- 理科 | 最低分 | 最高分 | 平均分 | 录取批次 | 录取线差 ? | |
高考分数线是考生和家长最为关注的内容之一,因此出国留学网高考频道的小编为您收集整了此内容。本页内容主要是长江大学在四川地区的文科高考分数线资讯。谢谢您的访问!最后,预祝各位考生在今年的高考中能够取得优异成绩。
学校类型: 普通本科 所在地: 湖北 性质类别:综合类
通讯地址: 湖北省荆州市南环路1号
联系电话: 0716-8060550 8060813(F)
E―mail : zsb@yangtzeu.edu.cn
网 址:http://www.yangtzeu.edu.cn
更多高校录取分数线:https://www.liuxue86.com/gaokao/
| 理科录取分数线 | ||||||
| 四川- 文科 | 最低分 | 最高分 | 平均分 | 录取批次 | 录取线差 ? | |
小编为方便您今年的报考工作,特意为您收集整理了2010年的高考录取分数线,更多更详细的高考资讯,尽在出国留学网高考频道。如果您有问题,可以随时联系我们。我们新增了高考满分作文频道,欢迎您进入。本页内容主要是长江大学在湖南地区的理科高考分数线资讯。谢谢您的访问!最后,预祝各位考生在今年的高考中能够取得优异成绩。
学校类型: 普通本科 所在地: 湖北 性质类别:综合类
通讯地址: 湖北省荆州市南环路1号
联系电话: 0716-8060550 8060813(F)
E―mail : zsb@yangtzeu.edu.cn
网 址:http://www.yangtzeu.edu.cn
更多高校录取分数线:https://www.liuxue86.com/gaokao/
| 文科录取分数线 | ||||||
| 湖南- 理科 | 最低分 | 最高分 | 平均分 | 录取批次 | 录取线差 ? | |
高考分数线是考生和家长最为关注的内容之一,因此出国留学网高考频道的小编为您收集整了此内容。本页内容主要是长江大学在湖北地区的文科高考分数线资讯。谢谢您的访问!最后,预祝各位考生在今年的高考中能够取得优异成绩。
学校类型: 普通本科 所在地: 湖北 性质类别:综合类
通讯地址: 湖北省荆州市南环路1号
联系电话: 0716-8060550 8060813(F)
E―mail : zsb@yangtzeu.edu.cn
网 址:http://www.yangtzeu.edu.cn
更多高校录取分数线:https://www.liuxue86.com/gaokao/
| 理科录取分数线 | ||||||
| 湖北- 文科 | 最低分 | 最高分 | 平均分 | 录取批次 | 录取线差 ? | |
高考分数线是考生和家长最为关注的内容之一,因此出国留学网高考频道的小编为您收集整了此内容。本页内容主要是长江大学在上海地区的文科高考分数线资讯。谢谢您的访问!最后,预祝各位考生在今年的高考中能够取得优异成绩。
学校类型: 普通本科 所在地: 湖北 性质类别:综合类
通讯地址: 湖北省荆州市南环路1号
联系电话: 0716-8060550 8060813(F)
E―mail : zsb@yangtzeu.edu.cn
网 址:http://www.yangtzeu.edu.cn
更多高校录取分数线:https://www.liuxue86.com/gaokao/
| 理科录取分数线 | ||||||
| 上海- 文科 | 最低分 | 最高分 | 平均分 | 录取批次 | 录取线差 ? | |
高考分数线是考生和家长最为关注的内容之一,因此出国留学网高考频道的小编为您收集整了此内容。本页内容主要是长江大学在海南地区的理科高考分数线资讯。谢谢您的访问!最后,预祝各位考生在今年的高考中能够取得优异成绩。
学校类型: 普通本科 所在地: 湖北 性质类别:综合类
通讯地址: 湖北省荆州市南环路1号
联系电话: 0716-8060550 8060813(F)
E―mail : zsb@yangtzeu.edu.cn
网 址:http://www.yangtzeu.edu.cn
更多高校录取分数线:https://www.liuxue86.com/gaokao/
| 文科录取分数线 | ||||||
| 海南- 理科 | 最低分 | 最高分 | 平均分 | 录取批次 | 录取线差 ? | |
小编为方便您今年的报考工作,特意为您收集整理了2010年的高考录取分数线,更多更详细的高考资讯,尽在出国留学网高考频道。如果您有问题,可以随时联系我们。我们新增了高考满分作文频道,欢迎您进入。本页内容主要是长江大学在西藏地区的理科高考分数线资讯。谢谢您的访问!最后,预祝各位考生在今年的高考中能够取得优异成绩。
学校类型: 普通本科 所在地: 湖北 性质类别:综合类
通讯地址: 湖北省荆州市南环路1号
联系电话: 0716-8060550 8060813(F)
E―mail : zsb@yangtzeu.edu.cn
网 址:http://www.yangtzeu.edu.cn
更多高校录取分数线:https://www.liuxue86.com/gaokao/
| 文科录取分数线 | ||||||
| 西藏- 理科 | 最低分 | 最高分 | 平均分 | 录取批次 | 录取线差 ? | |
长江大学录取分数线推荐访问