出国留学网专题频道防火规范变化栏目,提供与防火规范变化相关的所有资讯,希望我们所做的能让您感到满意!
出国留学网为您整理“新版《建筑内部装修设计防火规范》有哪些内容变化?”,欢迎阅读参考,更多精彩内容请继续关注我们的网站 www.liuxue86.com。
新版《建筑内部装修设计防火规范》有哪些内容变化?
一、主要新增内容
1、增加了“建筑内部装修”、“装饰织物”、“隔断”和“固定家具”4条术语,老版规范是没有术语的,通过新版规范中的术语,更容易理解隔断和固定家具的区别,这个考点在2015年考过。
2、增加了住宅的装修防火要求。主要是对户内设置的烟道、风道、厨房、卫生间、阳台等住宅内容易发生火灾的部位对其装修材料作出要求。
3、增加了展览性场所的装修防火要求。过去三年展览建筑的考题并不多,但也要引起重视,其防火分区面积、建筑内装修都可能会成为热门考点。
4、增加了仓库装修防火要求。仓库本身的考点并不多,在实务和综合的考试中,出题很少,但不排除在案例分析中仍考查仓库的防火案例。
二、主要修订内容
1、装修材料分级
1)安装在金属龙骨上燃烧性能达到B1级的纸面石膏板、矿棉吸声板,可作为A级装修材料使用(原规范为钢龙骨)。
2)删除涂覆防火涂料的胶合板可作为B1级材料使用。
2、民用建筑
1)局部放宽条件。单层、多层民用建筑内面积小于100㎡的房间,当采用耐火极限不低于2.00h的防火隔墙和甲级防火门、窗与其他部位分隔时,其装修材料的燃烧性能等级可在本规范表5.1.1的基础上降低一级(原规范为防火墙和1.2h的防火门窗)。
2)设有自动消防设施的放宽。当设自喷时,特殊部位和顶棚外,可降一级;同时设自喷和报警,均可降一级,删除原其他装修材料的燃烧性能等级可不限制。
3、高层民用建筑
除特殊部位以及大于400㎡的观众厅、会议厅和100m以上的高层民用建筑外,当设自喷和报警时,除顶棚外,可在规定的基础上降低一级(原规范为大于800座位)。
4、地下民用建筑
删除原地下商场、地下展览厅的售货柜台、固定货架、展览台等,应采用A级装修材料。
5、厂房仓库
增加设置自动消防实施的放宽条件。除规定的部位,设自喷和报警时,装修材料燃烧性能可降一级。教材中并未收录厂房仓库的建筑装修防火要求,但仍为考试范围,建议考友们留意下。
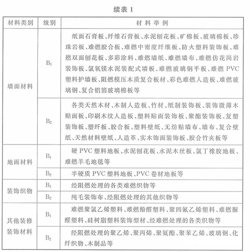
6、装修材料划分举例(以下表为准)


推荐阅读:
防火规范变化推荐访问