出国留学网专题频道青岛高中录取分数线栏目,提供与青岛高中录取分数线相关的所有资讯,希望我们所做的能让您感到满意!
一年一度的中考已经结束了,大家肯定想了解自己理想学校分数线吧,出国留学网小编为你精心准备了“2019年青岛市中考第九次录取分数线”,快来了解吧,关注本站资讯,将提供及时中考信息!
2019年青岛市中考第九次录取分数线
2019年青岛市中考第九次录取分数线已公布,内容如下所示,仅供参考,具体情况以当地实际情况为准!




2019年职业学校录取工作分三个阶段:
1.第一阶段:7月6日,7月25日至28日
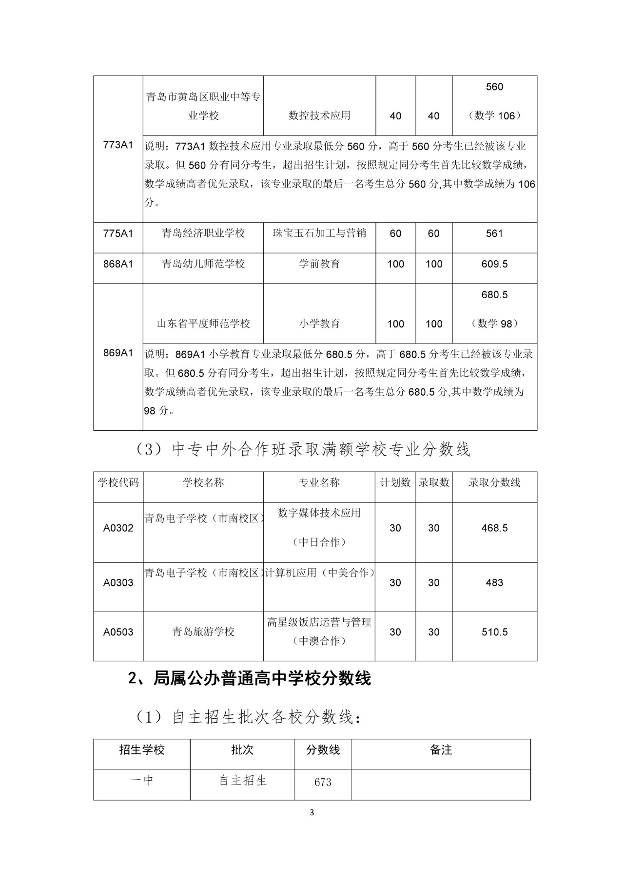
7月6日,“3+4”本科、青岛电子学校和青岛旅游学校三年制中外合作班提前批录取;
7月25日,高等师范专科、三年制中职普职融通实验班投档,并公布分数线;
7月26日,五年制高职批投档,并公布分数线;
7月27日,中职技校批投档,并公布分数线。
7月29日-31日,考生自行登录平台查询第一阶段投档结果,并到招生学校报到。需要面试且有缺额计划的职业学校组织第二次面试,报考考生到招生学校参加面试。31日16:00前,组织第二次面试的职业学校完成第二次面试合格信息平台录入。
2.第二阶段:8月2日至8月9日
8月2日9:00至17:00,市招生考试院公布初中后职业学校缺额招生计划。未被录取的考生网上填报第二阶段初中后职业学校招生志愿。第二阶段投档按照考生8月2日填报的志愿为准。第二阶段投档分数线不能低于本专业第一阶段招生最低录取分数线。
8月5日至6日,全市初中后职业学校第二阶段招生网上投档。
8月7日至9日,考生自行登录平台查询第二阶段投档结果,并到招生学校报到。
3.第三阶段:8月10日至15日
8月10日至15日,初中后职业学校第三阶段有缺额招生学校自主组织生源。未投档考生可参考市招生考试院公布的投档满额学校名单,到未满额的招生学校报名参加缺额补录。第二阶段投档满额的招生学校,如有报到缺额情况,也可接受未录取考生报名,自主组织生源缺额补录。
8月8日至16日,招生学校到市招生考试院办理录取审核手续(含注册录取)。注册入学在第三阶...
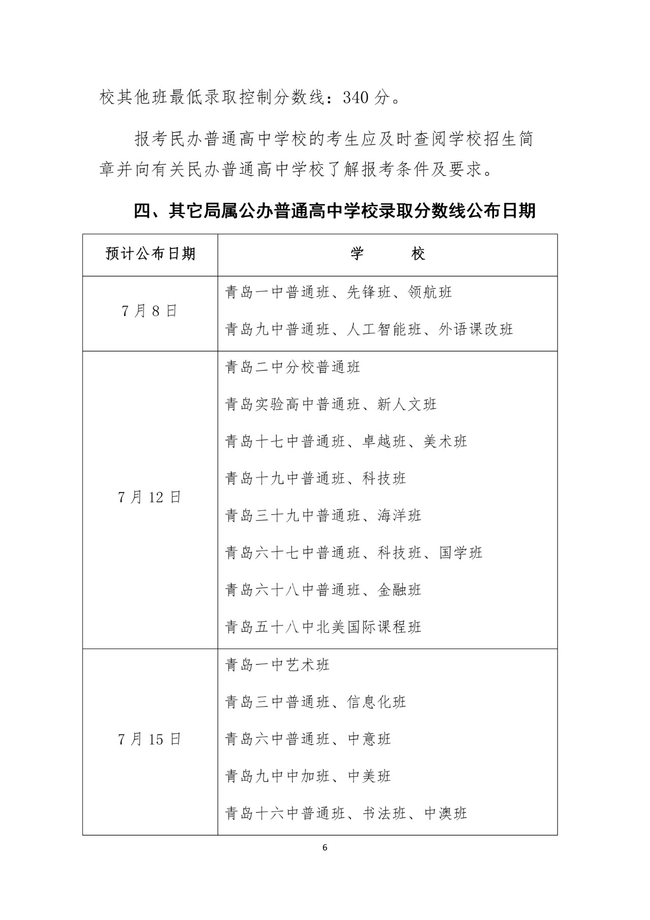
07-12
几年的寒窗苦读就待为了今日的结果,下面由出国留学网小编为你精心准备了“2019年山东青岛中考高中学校录取分数线(第四次)”,持续关注本站将可以持续获取更多的中考资讯!
2019年山东青岛中考高中学校录取分数线(第四次)
2019年山东青岛中考高中学校录取分数线(第四次)公布了,具体内容如下所示:
一、有关招生学校分数线
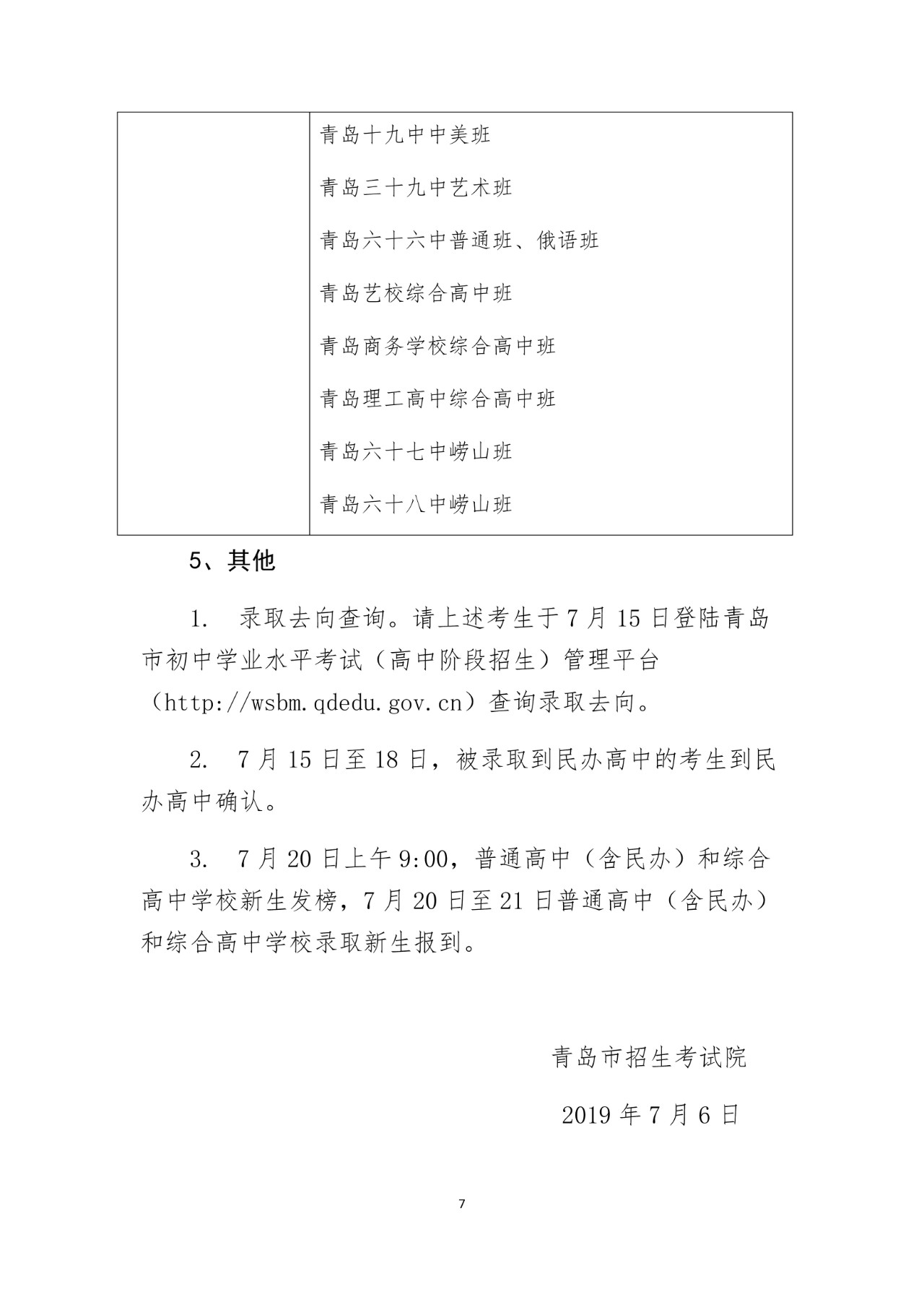
青岛1中艺术班(2个班)第一、二志愿录取线(文化和专业考试的综合成绩,总分为780分):音乐教育546.2分;键盘578.0分;声乐558.0分;西洋乐器502.4分;民族乐器534.7分;舞蹈522.5分;表演540.0分;模特581.9分。
青岛3中普通班(8个班)第一、二志愿录取线577分;信息化班(2个班)第一、二志愿录取线622.5分(其中,622.5分考生语文、数学、英语三科等级须达到1B2C及以上)。青岛3中普通班和信息化班录取的考生,其道德与法治、体育与健康、信息技术科目均须达到合格等级。
青岛6中普通班(6个班)第一、二、三志愿录取线(含美术加试成绩,总分为830分)614.5分;中意班(2个班,面向七区招生)第一、二、三志愿录取线(含美术加试成绩,总分为830分)552分。
青岛9中中加班(2个班,面向七区招生)第一、二志愿录取线634分,其道德与法治、体育与健康、信息技术科目均须达到合格等级。中美班(2个班,面向七区招生)第一、二、三志愿录取线630分。
青岛16中普通班(10个班)第一、二、三志愿录取线569分;书法班(2个班)第一、二、三志愿录取线(含专业加试成绩,总分为830分)551分;中澳班(1个班,面向七区招生)第一、二、三志愿录取线(含英语口语加试成绩,总分为800分)460分。
青岛19中中美班(1个班,面向七区招生)第一、二、三志愿录取线(含英语口语加试成绩,总分为800分)451分。
青岛39中艺术班(2个班)第一、二志愿录取线(文化课和专业考试的综合成绩,总分为780分)表演524分;舞蹈590分;音乐教育579分;声乐578分;键盘614分;民族管弦乐537分;西洋管弦乐532分。
青岛66中普通班(12个班)第一、二、三志愿录取线569分;俄语班(1个班)第一、二、三志愿录取线569分。
青岛艺术学校(4个班)第一、二、三志愿录取线(综合成绩折算后满分为780分,其中专业测试成绩为满分100分,初中学业水平考试满分为780分。)影视表演516.5分;播音与节目主持506.39分;体育舞蹈492.68分;器乐表演478.08分;声乐表演471.5分;美术绘画497.55分。
青岛商务学校(2个班)第一、二、三志愿录取线569分。
青岛理工高中(4个班)第一、二、三志愿录取线569分。
青岛六十七中崂山班(6个班)录取线551.5分(其中,551.5分考生语文、数学、英语三科等级须达到1C2D且物理、化学、生物三科等级须达到3C)。
青岛六十八中崂山班(3个班)录取线532分。
私立青岛海山学校普通班(12个班)第一、二、三志愿录取线511.5分。
达到局属公办普通高中学校普通...
07-08
几年的寒窗苦读就待为了今日的结果,下面由出国留学网小编为你精心准备了“2019年山东青岛中考高中学校录取分数线”,持续关注本站将可以持续获取更多的中考资讯!
2019年山东青岛中考高中学校录取分数线
2019年山东青岛中考高中学校录取分数线公布了,具体内容如下所示:
2019年青岛市初中学业水平考试(以下简称中考)成绩分数线公布:公办普高569分,二中702分!与去年相比普高分数线低40分。







青岛高中录取分数线推荐访问