出国留学网专题频道高安中考录取分数线栏目,提供与高安中考录取分数线相关的所有资讯,希望我们所做的能让您感到满意!
08-07
中考分数线部分地区已经出来了,下面由出国留学网小编为你精心准备了“2020宜春高安中考录取分数线公告”,持续关注本站将可以持续获取更多的考试资讯!
2020宜春高安中考录取分数线公告
2020年江西省宜春高安市公布中考分数线,详情请看下文。
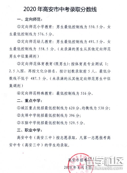
一、高安中考分数线

二、2020宜春各高中分数线
宜春中学
宜春中学统招线为641分,均衡线为557分,特长生文化控制线为449分(641x0.7)。
宜春一中
宜春一中统招线为641分,均衡线为557分,特长生文化控制线为449分(641x0.7)。
宜春三中
宜春三中创新班分数线为557分,平行志愿分数线500分,特长生文化控制线为390分(557x0.7)。
宜春九中
宜春九中宏志班分数线为587分,平行志愿分数线为521分,特长生文化控制线为411分(587x0.7)。
宜春实验中学
宜春实验中学实验班分数线为557分,平行志愿分数线为510分。
宜春四中
宜春四中与宜春一中合作班分数线为498分,宜春四中普通班分数线为468分。
明月山中学
明月山中学分数线为461分。
推荐阅读:
07-08
几年的寒窗苦读就待为了今日的结果,下面由出国留学网小编为你精心准备了“2019年江西南昌高安中考录取分数线”,持续关注本站将可以持续获取更多的中考资讯!
2019年江西南昌高安中考录取分数线
2019年江西南昌高安中考录取分数线已公布,具体江西南昌高安中考分数线如下:

推荐阅读:
高安中考录取分数线推荐访问