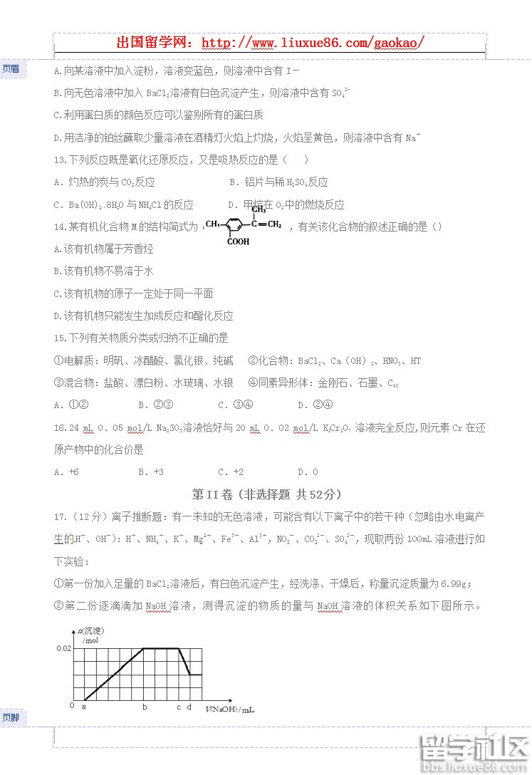
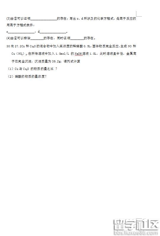
出国留学网专题频道高考化学模拟试题栏目,提供与高考化学模拟试题相关的所有资讯,希望我们所做的能让您感到满意!
出国留学高考网为大家提供2017各省市高考化学模拟试题及答案,更多高考资讯请关注我们网站的更新!
| 2017各省市高考化学模拟试题及答案 | |
| 1 | 河北景县中学2016-2017学年度9月份月考化学试卷及答案 |
| 2 | 河北省武安第三中学2017届高三第一次月考化学试卷及答案 |
| ... | |
出国留学高考网为大家提供2017高考化学试卷及答案(9月月考),更多高考资讯请关注我们网站的更新!
| 2017高考化学试卷及答案(9月月考) | |
| 1 | 河北景县中学2016-2017学年度9月份月考化学试卷及答案 |
| 2 | 河北省武安第三中学2017届高三第一次月考化学试卷及答案 |
出国留学高考网为大家提供河北武安第三中学2017届高三第一次月考化学试卷及答案,更多高考资讯请关注我们网站的更新!
河北武安第三中学2017届高三第一次月考化学试卷及答案









小编精心为您推荐:
出国留学高考网为大家提供吉林二中2016-2017学年上学期高三9月月考化学试卷及答案,更多高考资讯请关注我们网站的更新!
吉林二中2016-2017学年上学期高三9月月考化学试卷及答案






小编精心为您推荐:
出国留学高考网为大家提供四川龙泉第二中学2017届高三9月月考化学试题及答案,更多高考资讯请关注我们网站的更新!
四川龙泉第二中学2017届高三9月月考化学试题及答案








小编精心为您推荐:
10-11
出国留学高考网为大家提供甘肃平凉庄浪县紫荆中学2017届高三第一次模拟化学试题,更多高考资讯请关注我们网站的更新!
甘肃平凉庄浪县紫荆中学2017届高三第一次模拟化学试题








小编精心为您推荐:
高考化学模拟试题推荐访问