出国留学网专题频道高考政治真题栏目,提供与高考政治真题相关的所有资讯,希望我们所做的能让您感到满意!
浙江省的高考考生注意了!距离2023年高考仅剩下不到2个月的时间了,为此出国留学网特地在这里整理了一套2022年的高考政治试卷,希望本套试卷能够帮助到各位考生。下面是出国留学网收集整理的 “2022年浙江政治高考真题” ,本文仅供参考,欢迎阅读。








推荐阅读:
辽宁省的高考考生注意了!距离2023年高考仅剩下不到2个月的时间了,为此出国留学网特地在这里整理了一套2022年的高考政治试卷,希望本套试卷能够帮助到各位考生。下面是出国留学网收集整理的 “2022年辽宁政治高考真题” ,本文仅供参考,欢迎阅读。








推荐阅读:
各位北京市的高考考生注意了!距离2023年高考仅剩下3个月的时间了,为此本网在这里特地整理了一套2022年的高考政治试卷,希望本套试卷能够帮助到各位考生。下面是出国留学网收集整理的 “北京市2022年新高考政治真题及答案” ,本文供各位考生参考,欢迎阅读。









2023年高考考试报名马上就要到了,这意味着各位考生的备考时间已经不多了。高考真题试卷是备战高考必不可少的,下面是小编为大家准备的“2022年高考政治真题及答案解析(全国乙卷)”,希望能够帮助到各位考生。
高考政治真题:






参考答案:
一、选择题。
1. A 2.C 3.B 4.A 5.B 6. D 7. B 8.A 9.D 10.C 11. C 12. B
二、非选择题。
13. 【答案】压力:成本增加、销售困难。
10-19
下文是山东省2022年高考政治试卷的真题及答案解析,还在查找相关资讯内容的朋友来看看这篇文章吧!会对你有所帮助的,下面是出国留学网整理的“2022年高考政治真题及答案解析山东卷”,此文本仅供参考,欢迎阅读。







2022年的高考已经落下帷幕,小编在此祝贺各位考生取得了自己满意的成绩。目前,全国各地的高考真题试卷已经出来了,下面是小编整理的“2022年高考政治真题试卷及答案(全国甲卷)”,让我们一起来看看2022年的政治真题吧!






参考答案:

07-15
山东省2022年高考考试已经顺利结束,小编特为山东考生整理出来山东省2022年高考考试政治试卷真题和答案,对山东高考试卷感兴趣的快来看看此文吧!其他更多考试资讯,请关注出国留学网。
山东省2022年普通高中学业水平等级考试
思想政治
注意事项:
1.答卷前,考生务必将自己的姓名、考生号等填写在答题卡和试卷指定位置。
2.回答选择题时,选出每小题答案后,用铅笔把答题卡上对应题目的答案标号涂黑。如需改动,用橡皮擦干净后,再选涂其他答案标号。回答非选择题时,将答案写在答题卡上。写在本试卷上无效。
3.考试结束后,将本试卷和答题卡一并交回。
一、选择题:本题共15小题,每小题3分,共45分。每小题只有一个选项符合题目要求。
1. 马克思认为,在未来的社会主义制度中,社会生产力的发展将如此迅速,生产将以所有人的富裕为目的。总书记指出,共同富裕是全体人民共同富裕,是人民群众物质生活和精神生活都富裕,不是少数人的富裕,也不是整齐划一的平均主义。关于共同富裕,下列理解正确的是( )
A. 消除社会基本矛盾是实现共同富裕的必由之路
B. 建设高福利国家是实现共同富裕的根本路径
C. 促进共同富裕和促进人的全面发展是高度统一的
D. 共同富裕会随社会生产力的迅速发展而自发实现
【答案】C
【解析】
【详解】A:消除社会基本矛盾表述错误。社会基本矛盾贯穿人类社会始终。故A排除。
B:国家的福利水平应该与国家经济社会发展相适应,建设高福利国家如果不与国家经济社会发展相适应,反而不利于实现共同富裕,因此该选项的说法错误,故B排...
高考结束后,大家不禁会对未来生活产生极大的憧憬和向往。进入大学后,大家要继续朝着自己的梦想出发。在成绩公布之前,出国留学网小编精心准备了“2022年湖南省高考政治真题和答案”,希望能够帮助考生们更准确的估算出自己的分数。
一、选择题:本题共16小题,每小题3分,共48分。在每小题给出的四个选项中,只 有一项是符合题目要求的。
1.某轮胎企业积极探索数字化转型,建立与消费者的直接联系,基于库存和销售数据 及时调整产能计划,优化产品营销,提升服务体验,延展商业模式,个人零售成为 新的业务增长点。2021年,在同期轮胎市场负增长的背景下,企业却实现了销量逆 势增长近50%。数字化转型对该企业发展的作用体现在
①改进制造工艺,降低生产成本
②精准对接市场,促进产品销售
③提升服务水平,优化客户体验
④提高产品质量,增加产品价值
A.①③ B.①④ C.②③ D.②④
2.2021年底召开的中央经济工作会议提出,要正确认识和把握资本的特性和行为规律。要发挥资本作为生产要素的积极作用,同时有效控制其消极作用。既要依法加强对资本的有效监管,防止资本野蛮生长,也要支持和引导资本规范健康发展。 这要求
①完善市场准入制度,加强对资本的源头治理
②健全行业监管机制,消除垄断和资本逐利性
③营造公平市场环境,激发各类市场主体活力
④积极参与国际循环,引领资本全球化的进程
A.①③ B.①④ C.②③ D.②④
3.某村建立股份合作社,绿化荒山、修建池塘……优美的生态环境吸引了全国各地的游客和会务、影像项目,村民通过提供食宿、销售特色手工产品获利丰厚。村集体收入大幅增长,收益重点用于环境改造、运营支出和村民福利。发展这种集体经济可以
①促进产业融合发展,推进乡村振兴
②推动各种所有制经济取长补短、共同发展
③巩固公有制主体地位,充分发挥其主导作用
④建立村集体和农户利益共同体,促进共同富裕
A.①② B.①④ C.②③ D.③④
4.《中共中央国务院关于加快建设全国统一大市场的意见》强调,要加快建设高效规范、公平竞争、充分开放的全国统一大市场,为构建高水平社会主义市场经济体制提供重要支撑。能正确反映其内在联系的是

考试结束的铃声响起,我们即将各奔东西,展开不同的人生,前进的道路将满布荆棘与鲜花。在分数揭晓之前,出国留学网小编快马加鞭给大家整理的这个“2022年浙江省高考政治真题和答案文字版”,希望能够帮助考生们更好的估分。
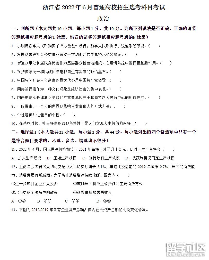
一、判断题(本大题共10小题,每小题1分,共10分。判断下列说法是否正确,正确的请将答题纸相应题号后的T涂黑,错误的请将答题纸相应题号后的F涂黑)
1.小明用数字人民币购买了“冰墩墩”玩偶,数字人民币执行了流通手段职能。( )
2.发展慈善等社会公益事业有助于推动浙江共同富裕示范区建设。( )
3.街道办事处和居民委员会作为基层群众性自治组织,在疫情防控中发挥着重要作用。( )
4.维护国家统一和民族团结是我国生存发展的政治基石。( )
5.中国特色社会主义制度的最大优势是中国共产党领导。( )
6.网络流行语作为一种文化现象是经济社会的集中表现。( )
7.国产电影《长津湖》受欢迎的重要原因在于其坚持以人民为中心的创作导向。( )
8.一般说来,一个人的世界...
书山有路勤为径,学海无涯苦作舟。愿你在知识的海洋里畅游,驶向成功的彼岸!在即将高考之前,出国留学网小编给大家带来了这个“2021年内蒙古高考政治真题及答案”,希望能够帮助考生们更好的备考。
2021年普通高等学校招生全国统一考试(乙卷)
文科综合能力测试·政治部分
注意事项:
1.答卷前,考生务必将自己的姓名、准考证号填写在答题卡上。
2.回答选择题时,选出每小题答案后,用铅笔把答题卡上对应题目的答案标号涂黑。如需改动,用橡皮擦干净后,再选涂其他答案标号。回答非选择题时,将答案写在答题卡上.写在本试卷上无效。
3.考试结束后,将本试卷和答题卡一并交回。
一、选择题:本题共
高考政治真题推荐访问