出国留学网专题频道高考物理复习重点栏目,提供与高考物理复习重点相关的所有资讯,希望我们所做的能让您感到满意!
出国留学网高考网为大家提供2017年高考物理复习重点,更多高考资讯请关注我们网站的更新!
2017年高考物理复习重点
一、考点网络化、系统化
通过知识网络结构理解知识内部的联系。因为高考试题近年来突出对物理思想本质、物理模型及知识内部逻辑关系的考察。
例如学习电场这章知识,必须要建立知识网络图,从电场力和电场能这两个角度去理解并掌握。
二、重视错题
错题和不会做的题,往往是考生知识的盲区、物理思想方法的盲区、解题思路的盲区。所以考生要认真应对高三复习以来的错题,问问自己为什么错了,错在哪儿,今后怎么避免这些错误。分析错题可以帮助考生提高复习效率、巩固复习成果,反思失败教训,及时在高考前发现和修补知识与技能方面的漏洞。很多学生不够重视错题本的建立,都是在最后关头才想起要去做这件事情,那样是不可取的。
三、跳出题海,突出高频考点
例如电磁感应、牛二定律、电学实验、万有引力定律等,每年会考到,这些考点就要深层次的去挖掘并掌握。不要盲区的去大量做题,通过典型例题来掌握解题思路和答题技巧;重视“物理过程与方法”;重视数学思想方法在物理学中的应用;通过一题多问,一题多变,一题多解,多题归一,全面提升分析问题和解决问题的能力;通过定量规范、有序的训练来提高应试能力。
四、提升解题能力
1、强化选择题的训练
注重对基础知识和基本概念的考查,在选择题上的失手将使部分考生在高考中输在起跑线上,因为选择题共48分。
2、加强对过程与方法的训练,提高解决综合问题的应试能力
2015年高考命题将加大落实考查“知识与技能”、“过程与方法”的力度,更加注重通过对解题过程和物理思维方法的考查来甄别考生的综合能力。分析是综合的基础,分析物理运动过程、条件、特征,要有分析的方法,主要有:定性分析、定量分析、因果分析、条件分析、结构功能分析等。在处理复杂物理问题是一般要定性分析可能情景、再定量分析确定物理情景、运动条件、运动特征。
3、提高应试能力
(1)注重每次考试,参加考试过程很重要,但如何让你的答卷赢得更高的分数,这是很多同学没有思考的问题。学生要学会换位思考,当学生面对一张答题卷进行“假如我就是阅卷场的评卷人”的换位思考时,站在评卷人的角度审视他或同学的答卷时,他会发现许多过去没有发现过的失分之处,这些失分之处正是将来高考中得分的增长点,这一增长点会给你的高考带来丰厚的收获。
(2)不要跳步,逐步求解。每天进行2到3个计算题的规范化训练。每天做2到3个计算题,当然这些题最好是有代表性的经典题,由于高考改革更加注重平稳发展,近三年的高考真题对未来高考命题思想的影响将是深远的,对近三年高考命题的研究和思考,就能求解出未来命题的基本思路,确定准确的备考方向。高考真题都是经过专业素质很高的专家精心选拔出来有代表性和预见性的经典题型,在做题时先要独立完成,然后对照标准答案进行批改,这样有利于培养学生严谨的解题习惯,有利于训练思维能力,有利于了解学习的全面情况,及时进行查缺补漏。
...
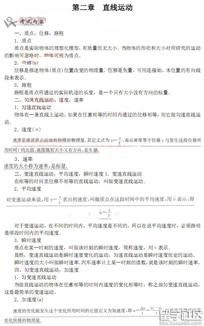
出国留学网成人高考栏目为大家带来“2017成人高考物理复习重点:直线运动”,大家要做好复习计划,一步一个脚印来,祝大家都能取得优异的成绩,希望此文能让大家有所收获。

成人高考考试栏目为你推荐:
2017年成人高考复习方法整理 ...高考物理复习重点推荐访问