出国留学网专题频道高考艺术专业栏目,提供与高考艺术专业相关的所有资讯,希望我们所做的能让您感到满意!
03-01
广东的考生注意了,广东教育考试院发布了2024年度的高考艺术专业统考招生工作实施方案,有要报考2024年高考艺术专业统考的考生请做好考试准备,下面是小编为大家准备的“广东2024年高考艺术专业考试招生工作实施方案”,可供参考。
为贯彻落实《教育部关于进一步加强和改进普通高等学校艺术类专业考试招生工作的指导意见》(教学〔2021〕3号)及相关文件精神,结合我省实际,特制订本实施方案。
一、招生专业
(一)专业界定
《普通高等学校本科专业目录(2020年版)》和教育部2021年、2022年公布的《列入普通高等学校本科专业目录的新专业名单》中“艺术学”门类下设各专业及《职业教育专业目录(2021年)》中高等职业教育专科专业“艺术设计类”“表演艺术类”下设各专业和“民族文化艺术类”“广播影视类”等部分专业为艺术类专业。
(二)专业分类
艺术类专业分为“组织专业能力考试的艺术类专业”和“不组织专业能力考试的艺术类专业”。
组织专业能力考试的艺术类专业分为音乐类、舞蹈类、表(导)演类、播音与主持类、美术与设计类、书法类、戏曲类7个科类,不分首选科目(物理、历史),依据高考文化成绩、专业考试成绩,参考学生综合素质评价进行录取。
不组织专业能力考试的艺术类专业含艺术史论、艺术管理、非物质文化遗产保护、戏剧学、电影学、戏剧影视文学、广播电视编导、影视技术等高校艺术类本科专业(专科专业参照执行),原则上安排在普通类招生,分首选科目(物理、历史),依据高考文化成绩,参考学生综合素质评价进行录取。
本方案考试和招生录取办法仅适用于组织专业能力考试的艺术类专业。
二、报名考试
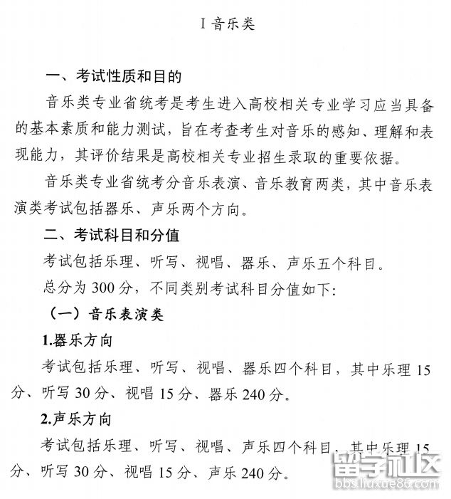
我省2024年普通高校招生统一考试对报考组织专业能力考试的艺术类专业的考生统一派发艺术类考生号,艺术类考生需参加文化课考试和艺术专业能力考试。文化课考试科目和普通类文化课考试科目一致,首选科目物理或历史均可。艺术专业能力考试分为省统考和高校校考(下称校考)。
(一)省统考
省统考由省教育考试院组织,实行全省统一命题、统一考试、统一评卷(或面试评分)。
省统考分为音乐类、舞蹈类、表(导)演类、播音与主持类、美术与设计类和书法类6个科类。考生根据本人艺术专业特长,参照《广东省2024年普通高等学校艺术类本科招生专业与省统考科类对应...
01-18
重庆的考生注意了,重庆2023年度的艺术专业统考考试已经结束了,重庆招考信息网发布了考试成绩查询的通知,请各位考生及时查询自己的考试成绩。下面是出国留学网小编为大家准备的“2023年重庆高考艺术专业统考成绩查询入口”,可供参考。
查询入口:
点击进入>>>
考试合格分数线:
经研究,现将我市2023年普通高等学校招生艺术类各类别校考资格线公布如下:
一、美术学与设计学类:180分
二、编导类:180分
三、音乐类:
1.音乐学:190分
2.音乐表演:①声乐方向:190分;②钢琴方向:190分;③器乐方向: 160分。
四、舞蹈类:195分
五、影视类:1.表演:195分;2.播音与主持艺术:200分。
推荐阅读:
...01-11
广东的考生注意了,广东2023年度的艺术专业统考考试已经顺利结束了,广东教育考试院也已经发布了考试成绩查询的通知,下面是出国留学网小编为大家整理的“广东2023年高考艺术专业统考成绩查询三种方式”,可供各位考生参考。更多考试相关信息请继续关注本网。
一、成绩公布方式
(一)官微小程序查询方式
考生关注广东省教育考试院官方微信(ID:gdsksy),在页面底部选择“小程序”栏,点击进入“广东省教育考试院”小程序,通过考生号和密码登录即可查询考试成绩。
(二)百度小程序查询方式
考生通过百度App搜索“广东省教育考试院”,打开“广东省教育考试院—智能小程序”进入广东省教育考试院官方发布平台,点击“考试成绩”,输入考生号和密码登录查询。
(三)“广东招考在线”小程序查询方式
考生可在微信搜索并进入“广东招考在线”小程序,点击“成绩查询”,选择考生对应的考试类别,按指引查询考试成绩。
二、证书打印方式
1月30日10:00起,考生可以通过省教育考试院官微小程序自行下载并打印音美术、书法、广播电视编导和播音与主持(含粤语)本科合格证和成绩证书。具体操作为:在“广东省教育考试院”小程序中点击进入“证书打印”,选择考生对应的证书类别,填写考生信息登录后,即可下载成绩证书并自行打印。
同时,考生可以通过百度智能小程序自行下载并打印成绩证书。具体操作为:通过百度App打开“广东省教育考试院-智能小程序”进入广东省教育考试院官方发布平台,点击“证书打印”,通过考生号和密码登录,即可下载成绩证书并自行打印。
推荐阅读:
01-10
上海2023年度的艺术专业统考考试已经顺利结束了,相信各位考生一定非常关心自己的考试成绩,上海市教育考试院发布了考试成绩查询的通知,考生可在1月13日开始进行考试成绩查询,下面是小编为大家准备的“上海2023年高考艺术专业统考成绩查询入口”,可供参考。
成绩查询入口:
点击进入>>>
考试成绩查询时间:
考生可于1月13日(星期五)上午10:00起登录“上海招考热线”网站(www.shmeea.edu.cn),点击进入首页“成绩查询”,进行相关专业统考成绩查询。届时,市教育考试院还将在“上海招考热线”网站上公布美术与设计学类、编导类、表演类、播音与主持艺术类、音乐学类专业统一考试合格线及合格名单,考生也可登录网站查阅。以上各类专业统考成绩通知单将于1月14日(星期六)起通过邮政特快专递EMS寄送给考生。
推荐阅读:
01-04
在备考江苏2024年高考艺术专业统考的考生注意了,江苏教育考试院发布了2024年度的艺术专业统考的考试说明,有需要的考生可提前收藏。下面是出国留学网小编为大家整理的“江苏2024年高考艺术专业省统考考试说明”,可供各位考生参考使用。







12-30
安徽省2023年高考音乐类专业统考即将于1月4日开考,关于考试的一些注意事项已经提示在下文了,安徽音乐艺考考生来看看吧!下面是出国留学网整理的“安徽省2023年普通高校招生艺术专业统一考试(模块八)温馨提示”,供安徽考生参考阅读。
2023年艺术专业省统考模块八(音乐)将于1月4日开考,本次考试共有考生0.7万人。即日起,考生可登录报名网站(网址:gkbm.ahzsks.cn)打印准考证。现将有关事项提醒如下:
一、考试时间
1. 声乐、器乐和视唱考试时间从2023年1月4日开始,具体考试时间见准考证;
2. 乐理、练耳考试时间为2023年1月14日9:00-11:15。
二、考试地点
声乐、器乐和视唱考试地点不变,仍在安徽师范大学赭山校区(芜湖市北京东路1号)音乐学院,考试地点示意图见附件1。
练耳和乐理考试地点安排在考生高考所在地举行,由各市招生考试机构组织实施。
三、考前准备
1.考生要做好个人健康防护。提前安排好住宿,规划好出行时间和线路。考生可于考前一天到考点了解考场分布、考试规则和有关注意事项,熟悉考点环境。考生具体考试时间以准考证上的时间为准。
2.考生须认真阅读《准考证》上的“考场规则”,清楚了解哪些物品可以带入考场,哪些物品禁止带入考场,防止出现因误带而受到违规违纪处理。
3.考生须如实填写《安徽省2023年普通高校招生艺术专业统一考试考生承诺书》(见附件2),并于考试当天首场考试前将本承诺书交给考场监考人员或工作人员。
四、考试期间
1.考生应按照规定的时间报到并参加考试,不得迟到,过时不到者视其为自动弃考。
2.考生务必全程做好疫情防控等安全防护措施,避免聚集,严格按照本人考试时间安排进入考点。进入考点后,应服从现场工作人员管理,不得在考点内随意走动。候考期间,应尽量与他人保持1米以上距离,避免近距离接触和交流。考试结束迅速有序离开考点,不聚集。在考试期间出现发热、咳嗽等症状,应立即主动向考点工作人员报告。
3.考试期间天气寒冷,要做好防寒保暖。妆容及服装不影响考试评分。为避免出现安全隐患,不建议穿着拖地长裙、旗袍等演出服装。
五、特别注意
1. 声乐、器乐和视唱考试需要提前30分钟到达考场外排队候考,通过人脸识别或读取准考证条码检录入场,千万不能迟到!从学校大门步行至考场大约需要15-20分钟,一定要安排好时间。
2. 请提前熟悉乐理和练耳考试考场,安排好交通事宜,开考15分钟后不得进入考点考试。
3. 面试过程中不得以任何形式通报姓名和准考证号,也不得以任何其他方式明示或暗示本人的身份,否则按违规处理。
4. 考生需提前准备好声乐考试所用伴奏音乐,伴奏音乐采用标准MP3格式音频U盘。如无伴奏,清唱也不影响考试。
祝各位考生考试顺利!<...
12-22
安徽省2023年高考艺术专业统考模块一准考证于12月20日开始打印了,打印的详细入口已整理在文章中了,还未打印的安徽考生抓紧时间打印吧!下面是出国留学网整理的“安徽省2023年高考艺术专业统考模块一准考证打印入口”,此文本仅供参考,欢迎阅读。
打印时间
12月20日
打印方式
考生可登录gkbm.ahzsks.cn打印本人考试准考证,了解具体考试时间、地点及注意事项。如在打印过程中遇到困难,请咨询本人所在的学校或当地招生考试机构。
温馨提示
考生拿到准考证后,要认真核对自己的考试时间,提前做好行程规划,尽量熟悉考点环境。根据组考防疫要求,请考生提前1小时从学校西门进入校园,走考试专用通道,于考前40分钟到指定地点入场检录(入场指示图附后),千万不能迟到。非当日、当批次时段考试考生不得进入考点。进入考点后,应服从现场工作人员管理及疫情防控安排,不得在考点内随意走动。候考期间,应尽量与他人保持距离,不扎堆聚集。考试结束后,要迅速有序离开考点。
推荐阅读:
12-22
安徽省2023年高考播音与主持专业统考于2022年12月27日开考,在考试开始前安徽考生来看看考试温馨提示吧!下面是出国留学网整理的“安徽省2023年普通高校招生艺术专业统一考试(模块一)温馨提示”,此文本仅供参考,欢迎阅读。
我省2023年普通高校招生艺术专业统一考试模块一(播音与主持)将于2022年12月27日开考,本次考试共有考生0.3万人,考试地点设在安徽师范大学花津校区(芜湖市花津南路92号)。现将有关事项提醒如下:
一、即日起考生可登录gkbm.ahzsks.cn打印本人考试准考证,了解具体考试时间、地点及注意事项。如在打印过程中遇到困难,请咨询本人所在的学校或当地招生考试机构。
二、考生须认真阅读《安徽省2023年普通高校招生艺术专业统一考试防疫须知》,并遵守相关防疫规定。提前备好身份证、准考证及相关健康证明等入场查验材料。考试期间如出现发热、咳嗽等症状,请主动向考点工作人员报告。
三、考生拿到准考证后,要认真核对自己的考试时间,提前做好行程规划,尽量熟悉考点环境。根据组考防疫要求,请考生提前1小时从学校西门进入校园,走考试专用通道,于考前40分钟到指定地点入场检录(入场指示图附后),千万不能迟到。非当日、当批次时段考试考生不得进入考点。进入考点后,应服从现场工作人员管理及疫情防控安排,不得在考点内随意走动。候考期间,应尽量与他人保持距离,不扎堆聚集。考试结束后,要迅速有序离开考点。
四、考试时所有考场均实行全覆盖、全时段视频监控和录像,考生务必认真阅读准考证上的“考场规则”,严格按照要求携带考试用品,特别要注意不得携带手机等违规物品,一旦认定为作弊,不仅本次艺术专业考试各科成绩无效,而且也无缘2023年高考;涉嫌违法的,还将依法追究法律责任。
考试临近,请考生务必做好疫情防护,注意防寒保暖,确保身体健康。祝广大考生顺利参加考试,考出满意的成绩!
安徽省2023年普通高校招生艺术专业统一考试(模块一)入场指示图

推荐阅读:
12-16
安徽省2023年高考艺术类专业统考模块一及模块八考试时间已经确定,模块一考试定于2022年12月27日,模块八定于2023年1月4日,详细的考试时间安排如下,下面是出国留学网整理的“安徽省2023年普通高校招生艺术专业(模块一、模块八)考试时间确定”,供安徽考生参考阅读。
根据当前疫情防控形势和考试工作安排,2023年普通高校招生艺术专业模块一(播音与主持)考试定于2022年12月27日在安徽师范大学花津校区开考;模块八(音乐)面试(含声乐、器乐、视唱科目)定于2023年1月4日在安徽师范大学赭山校区开考,笔试(含乐理、练耳科目)定于2023年1月14日在考生高考所在市举行,由各市招生考试机构组织实施。考生可于开考前一周登录报名网站(网址:gkbm.ahzsks.cn)打印准考证,了解具体考试时间、考试地点等信息。
考生要关注属地和考点所在地疫情防控政策,当好自身健康第一责任人,做好个人防护,考前不聚集、不聚会、不前往人群密集场所和风险区域、不参加线下聚集性“集训”。要选择合适交通工具,提前抵达考点所在地,核验考前48小时内(属地疫情防控有新要求的,以属地为准)核酸检测报告(电子或纸质均可),接受体温测量,确保如期顺利参加考试。
同时,请密切关注省教育招生考试院官方网站和微信公众号,保持报名时提供的手机号畅通,及时了解获取相关考试信息。
祝广大考生取得好成绩!
安徽省教育招生考试院
2022年12月15日
推荐阅读:
12-14
黑龙江的考生注意了,黑龙江2023年艺术专业统考考试时间马上就要到了,为了保证各位考生能够顺利参加考试,黑龙江招生考试信息港发布了艺术专业统考的公告,下面是小编整理的“黑龙江2023年高考艺术专业统考公告”,可供各位考生参考。
根据黑龙江省招生考试委员会办公室下发的《2023年黑龙江省普通高考艺术类专业省级统考工作提示》,为确保艺术类专业省级统考工作安全、平稳、顺利实施,现就有关事宜公告如下:
1.考生要牢固树立做自己健康“第一责任人”意识。目前不在考点所在地的考生,尽快返回考点所在地;目前已在考点所在地的考生,考前尽量减少流动,非必要不离开考点所在地,不前往高风险区,不聚餐、不聚会、不前往人员密集场所。
2.参加笔试科目考试的考生,在考试时携带准考证、居民身份证和《黑龙江省2023年普通高考艺术类专业省级统考不携带通讯工具进入考点<承诺书>》参加考试。考生在考试过程中全程佩戴N95口罩(身份验证时除外)。
3.参加面试科目考试的考生,考试时携带准考证、居民身份证和《黑龙江省2023年普通高考艺术类专业省级统考不携带通讯工具进入考点<承诺书>》参加面试。考生在侯考期间必须全程佩戴N95口罩(身份验证时除外)。考试时是否佩戴口罩由考生自行决定。考生参加戏剧与影视学类面试科目考试时须素颜参加考试,不得化妆。如化妆到考点后须卸妆,因摘口罩卸妆影响考试或造成的其他不良后果由考生本人承担。
4.考生要及时上网打印准考证,笔试科目准考证打印已于12月10日开始,面试科目于12月18日开始打印。考生要根据准考证上的考试时间合理安排出行,做好考前各项准备工作。
5.考生要随时关注考点所在地招生考试机构、考点院校和黑龙江省招生考试信息港发布的相关工作要求,按照要求参加考试。
黑龙江省招生考试院
2022年12月14日
推荐阅读:
高考艺术专业推荐访问