出国留学网

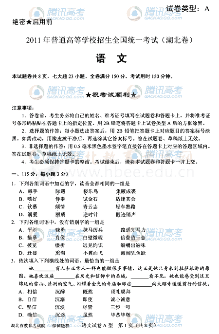
目录

高考:2011湖北高考语文试题及参考答案

字典 |

2011-06-09 23:54

|

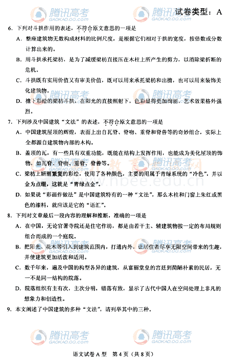
推荐访问

高考

【 liuxue86.com - 考试信息 】

《高考:2011湖北高考语文试题及参考答案》由出国留学网liuxue86.com编辑在高考期间特别更新,文章更新时间为:2011年06月09日 11时17分.












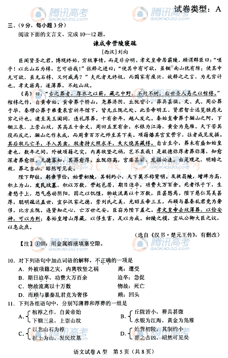
liuxue86.com帮助和圆满大家出国梦想,同时也希望大家认真考试,考出理想好成绩,然后让我们来服务大家送出去读好的大学。

  想了解更多考试信息网的资讯,请访问: 考试信息

本文来源:https://www.liuxue86.com/a/239050.html
延伸阅读
意大利向来是艺术生们非常喜欢的留学国家,但大家可能不知道的是,该国有所院校的理工专业也是很有实力的,该院校就是都灵理工大学。下面是出国留学网小编为大家带来的,意大利都灵理工大学本科
2020-05-22
如果学生想去韩国留学的话,当然要知道去该国留学的申请条件,语言条件里面,韩语TOPIK考试就是非常重要的条件,下面是出国留学网小编为大家带来的,韩国留学TOPIK考试的重要性,希望
2020-05-21
确定出国后第一件要解决的事就是语言考试,面对全球两大主流语言考试托福和雅思,学生往往产生一些疑问:我是考雅思还是考托福呢?出国留学网整理了托福雅思之间的区别,一起看看吧。一、托福和
2020-05-20
有很多的国内学生赴日留学主要是为了升学,获得学位,那么你是否清楚日本升学类考试主要有哪些呢?若是不清楚的话,赶快和出国留学网一起来了解一下吧!一、EJU留考类考试介绍与高考相比,日
2020-05-18
出国留学的必备条件里面有一项语言考试,指的就是雅思和托福这两项英语考试,对于去英国留学的学生来说,在该国有些院校只要求学生的雅思成绩。下面是出国留学网小编为大家带来的,英国留学雅思
2020-05-14
医学院入学考试(MCAT)的难度意味着任何打算参加这一入学考试的人都应该花大量的时间来准备。以下是出国留学网为您整理的报名参加考试前要了解MCAT的基本情况。在你参加MCAT考试之
2019-07-23
许多学生和家长都想知道AP课程是如何在大学录取过程中发挥作用的。大学招生并不仅仅关注学生的GPA;他们还会考虑到所有课程的严谨性。参加具有挑战性的AP课程将为申请大学提供优势。以下
2019-08-24
相信很多关注新加坡留学的同学和家长,都听过AEIS、O水准和A水准考试,但大家可能并不完全了解这三类考试,今天出国留学网小编就为大家梳理梳理,一起来看看吧。一、AEIS考试AEIS
2020-06-17
新版德福机考将于2020年10月22日在全球多个考点首次举行,后续也将引入中国。那么如何应对新版德福机考呢?出国留学网小编为大家整理了最新消息,一起来看看具体的情况吧。一、机考引入
2020-06-15
法国这个国家极具浪漫,且该国的文科、理科、艺术类专业也都有比较高的教学水准,法国每年都吸引了我国不少的学生前往留学。下面是出国留学网小编为大家带来的,去法国留学的面试准备指南,希望
2020-05-23