出国留学网

目录

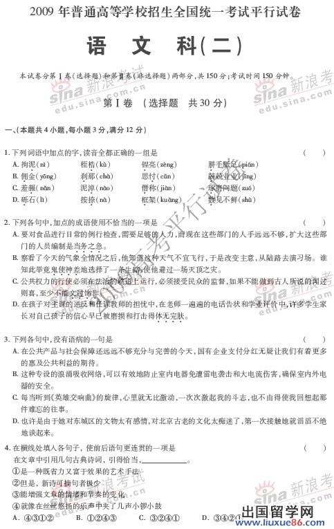
2009年普通高等学校招生全国统一考试平行试卷语文(二)

字典 |

2012-06-07 15:33

|

【 liuxue86.com - 高考语文 】

2012年06月05日 亲,很高兴访问《2009年普通高等学校招生全国统一考试平行试卷语文(二)》一文,也欢迎您访问出国留学(liuxue86.com)的高考频道,为您精心准备了2009高考语文日常练习的相关模拟考试试题内容!同时,我们正在加紧建设高考频道,我们全体编辑的努力全是为了您,希望您能在本次高考中能获得好的名次,以及考上满意的大学,也希望我们准备的《2009年普通高等学校招生全国统一考试平行试卷语文(二)》内容能帮助到您。在即将到来的高考上助您一臂之力!加油,童鞋!



【出国留学liuxue86.com提供正确答案】



高考招生 自主招生 招生计划 高考招生简章 高考保送生

  想了解更多高考语文网的资讯,请访问: 高考语文

本文来源:https://www.liuxue86.com/a/485298.html
高考院校库(挑大学·选专业)
高校搜索
专业分数线
延伸阅读
掌握高考资讯,有助提前准备好考试,下面由出国留学网小编为你精心准备了“2020天津高考语文试卷及答案(图文版)”,持续关注本站将可以持续获取高考资讯!2020天津高考语文试卷及答案
2020-07-11
掌握高考资讯,有助提前准备好考试,下面由出国留学网小编为你精心准备了“2020江苏高考语文试卷及答案(图文版)”,持续关注本站将可以持续获取高考资讯!2020江苏高考语文试卷及答案
2020-07-11
一年一度的高考已经结束了,下面由出国留学网小编为你精心准备了“2020全国卷2高考语文试卷及参考答案(图片版)”,持续关注本站将可以持续获取高考资讯!2020全国卷2高考语文试卷及
2020-07-11
掌握高考资讯,有助提前准备好考试,下面由出国留学网小编为你精心准备了“2020全国卷1高考语文试卷及参考答案”,持续关注本站将可以持续获取高考资讯!2020全国卷1高考语文试卷及参
2020-07-11
掌握考试考点有利于大家更好的了解考生,下面由出国留学网小编为你精心准备了“2020高考语文高频考点:高考语文答题公式”,持续关注本站将可以持续获取高考资讯!2020高考语文高频考点
2020-07-01
朋友,高考已经结束,在考高中无论考得怎样,请放宽心态。出国留学网高考频道为大家提供2019全国卷3高考语文试卷点评,想咨询更多高考内容,请关注我们网站更新!2019全国卷3高考语文
2019-06-07
经过十二年的寒窗苦读,我们终于参加了高考,愿世上参加高考的学子们,考出好成绩,进入自己向往的大学。出国留学网高考频道为大家提供2019全国卷I高考语文试卷点评,更多高考资讯请关注我
2019-06-07
高考是对每一位学生的检验,出国留学网小编为大家提供2019全国卷2高考语文试卷点评,一起来看看吧!祝你高考顺利!2019全国卷2高考语文试卷点评讲述奋斗故事,激励接棒青年全国Ⅱ卷实
2019-06-07
一年一度的高考随着时间一秒秒已经结束,出国留学网高考频道公布了2019全国卷2高考语文试卷及答案,在高考以后的日子里,无论怎样,请不要忘记自己曾经的努力。如果想要了解更多考高内容,
2019-06-10
在高考中,我们要保持冷静,认真答题,相信自己,加油!出国留学网高考频道公布了2019年全国卷1高考语文试卷及答案已公布,不论高考让你经历了什么,朋友们都应该坚信未来的日子还长,加油
2019-06-08