出国留学网

目录

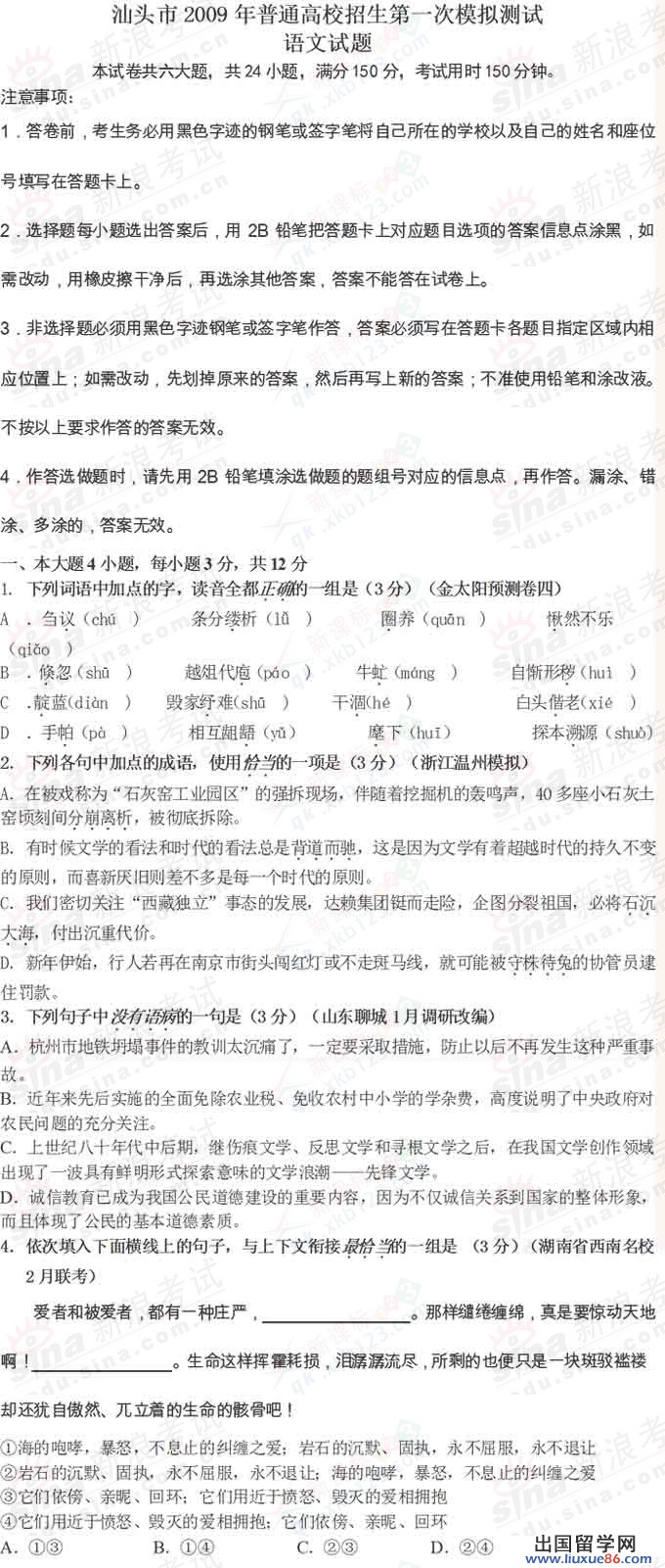
广东省汕头市2009年普通高校招生模拟考试语文试卷

字典 |

2012-06-07 16:22

|

【 liuxue86.com - 高考语文 】

2012年05月23日 亲,很高兴访问《广东省汕头市2009年普通高校招生模拟考试语文试卷》一文,也欢迎您访问出国留学(liuxue86.com)的高考频道,为您精心准备了2009高考语文日常练习的相关模拟考试试题内容!同时,我们正在加紧建设高考频道,我们全体编辑的努力全是为了您,希望您能在本次高考中能获得好的名次,以及考上满意的大学,也希望我们准备的《广东省汕头市2009年普通高校招生模拟考试语文试卷》内容能帮助到您。在即将到来的高考上助您一臂之力!加油,童鞋!



【出国留学liuxue86.com提供正确答案】



高考招生 自主招生 招生计划 高考招生简章 高考保送生

  想了解更多高考语文网的资讯,请访问: 汕头高考语文

本文来源:https://www.liuxue86.com/a/485561.html
高考院校库(挑大学·选专业)
高校搜索
专业分数线
延伸阅读
掌握高考资讯,有助提前准备好考试,下面由出国留学网小编为你精心准备了“2020天津高考语文试卷及答案(图文版)”,持续关注本站将可以持续获取高考资讯!2020天津高考语文试卷及答案
2020-07-11
掌握高考资讯,有助提前准备好考试,下面由出国留学网小编为你精心准备了“2020江苏高考语文试卷及答案(图文版)”,持续关注本站将可以持续获取高考资讯!2020江苏高考语文试卷及答案
2020-07-11
一年一度的高考已经结束了,下面由出国留学网小编为你精心准备了“2020全国卷2高考语文试卷及参考答案(图片版)”,持续关注本站将可以持续获取高考资讯!2020全国卷2高考语文试卷及
2020-07-11
掌握高考资讯,有助提前准备好考试,下面由出国留学网小编为你精心准备了“2020全国卷1高考语文试卷及参考答案”,持续关注本站将可以持续获取高考资讯!2020全国卷1高考语文试卷及参
2020-07-11
掌握考试考点有利于大家更好的了解考生,下面由出国留学网小编为你精心准备了“2020高考语文高频考点:高考语文答题公式”,持续关注本站将可以持续获取高考资讯!2020高考语文高频考点
2020-07-01
通过高中三年的学习,我们跨过了许多坎坷,参加高考。在考试时,我们要保持沉着冷静。出国留学网高考频道为大家提供2019年广东高考语文试卷,欢迎大家能够按Ctrl+D进行收藏!小编精心
2019-06-08
五月结束,六月让我们充满紧张,高考在即,多年的寒窗苦读为的就是这一刻。出国留学网高考栏目为您精心准备了“广东高考语文试卷2019”,让您从容面对考试,更多高考资讯信息请关注出国留学
2019-06-08
2019高考将到来,出国留学网高考栏目为您提供2019年广东高考语文试卷答案,小编也希望能给此时的你带来帮助!我们的梦想是通过自己努力得来的!答案:1、B解析A项,第二段“只有与身
2019-06-08
紧张的考试结束,高考学子们在这次高考结束后,可以来看看由出国留学网高考栏目整理而出:广东高考语文2019年试卷公布,也希望所有考生们考出自己理想成绩!小编精心为您推荐:2019年全
2019-06-08
不屈,是不懈汗水的汇集。宁静,是彼岸花旁的行舟。出国留学网高考栏目为大家整理了“2019年广东高考语文试卷及答案”,祝你在高考取得理想的成绩!厚积薄发!答案:1、B解析A项,第二段
2019-06-08