出国留学网

目录

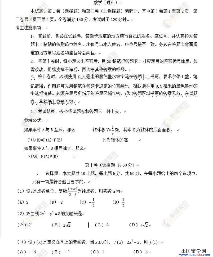
2011年普通高等学校招生全国统一考试数学理试题+参考答案(安徽卷)

字典 |

2012-06-08 13:32

|

推荐访问

2011高考数学真题

【 liuxue86.com - 高考数学 】

2012年05月23日 亲,很高兴访问《2011年普通高等学校招生全国统一考试数学理试题+参考答案(安徽卷)》一文,也欢迎您访问出国留学(liuxue86.com)的高考频道,为您精心准备了2011高考数学真题的相关模拟考试试题内容!同时,我们正在加紧建设高考频道,我们全体编辑的努力全是为了您,希望您能在本次高考中能获得好的名次,以及考上满意的大学,也希望我们准备的《2011年普通高等学校招生全国统一考试数学理试题+参考答案(安徽卷)》内容能帮助到您。在即将到来的高考上助您一臂之力!加油,童鞋!



【出国留学liuxue86.com提供正确答案】



高考招生 自主招生 招生计划 高考招生简章 高考保送生

  想了解更多高考数学网的资讯,请访问: 安徽高考数学

本文来源:https://www.liuxue86.com/a/491928.html
高考院校库(挑大学·选专业)
高校搜索
专业分数线
延伸阅读
全国高考试题已经陆续出完,想知道考试试题的考生赶紧了解一下,下面由出国留学网小编为你精心准备了“2020天津高考数学试卷及答案已出炉”,持续关注本站将可以持续获取高考资讯!2020
2020-07-11
全国高考试题已经陆续出完,想知道考试试题的考生赶紧了解一下,下面由出国留学网小编为你精心准备了“2020江苏高考数学试卷及答案(图文版)”,持续关注本站将可以持续获取高考资讯!20
2020-07-11
了解高考试卷,能够帮助考生更好的掌握高考,下面由出国留学网小编为你精心准备了“2020全国卷2高考理科数学试卷及答案已公布”,持续关注本站将可以持续获取高考资讯!2020全国卷2高
2020-07-11
高中数学在很多考生眼中难度可想而知不是那么简单的,许多考生还会被一些大题给难到。那考生要如何学好高中数学,在高考中取得成功呢?下面就跟出国留学网小编一起来了解一下吧!一、了解知识以
2020-06-15
高考数学在考生们的认知中一直都是比较难的科目,这也就意味着考生在第二轮复习当中,数学这门科目花费的复习时间不能少,那考生的复习技巧是什么?下面就跟随出国留学网小编一起来看下吧!一、
2020-06-12
一年一度的高考已经结束了,下面由出国留学网小编为你精心准备了“2020全国卷1高考文科数学试卷及参考答案”,持续关注本站将可以持续获取高考资讯!2020全国卷1高考文科数学试卷及参
2020-07-11
掌握高考资讯,有助提前准备好考试,下面由出国留学网小编为你精心准备了“2020全国卷2高考文科数学试卷及参考答案(图片版)”,持续关注本站将可以持续获取高考资讯!2020全国卷2高
2020-07-11
掌握高考资讯,有助提前准备好考试,下面由出国留学网小编为你精心准备了“2020全国卷1高考理科数学试卷及参考答案(图片版)”,持续关注本站将可以持续获取高考资讯!2020全国卷1高
2020-07-11
听,耳边怎么传来了钟声?原来是高考来临了,它在提醒考生们冲刺呢。下面是出国留学网为考生们提供的2019年全国卷1高考理科数学试卷及答案。希望对考生有所帮助,更多高考资讯请关注高考栏
2019-06-08
无论成败,奋斗与参与才是青春的展现。出国留学网高考频道小编紧密关注2019年全国卷1高考文科数学真题及答案,帮助考生分析试卷及解题思路,在背后为您默默的努力。本站以最快的速度为您收
2019-06-08