出国留学网

目录

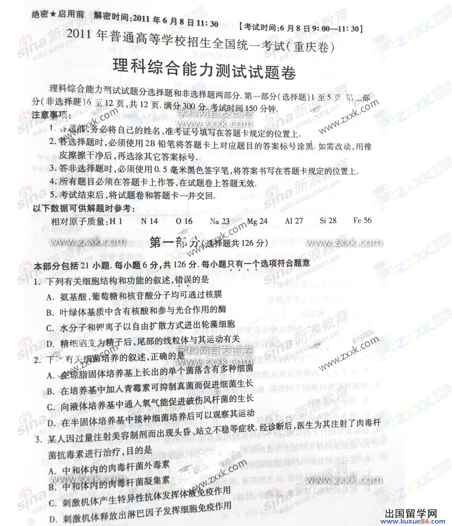
2011年普通高等学校招生考试理综(重庆卷)及答案

字典 |

2012-06-09 02:03

|

推荐访问

2011高考理综真题

【 liuxue86.com - 高考理综 】

2012年05月23日 亲,很高兴访问《2011年普通高等学校招生考试理综(重庆卷)及答案》一文,也欢迎您访问出国留学(liuxue86.com)的高考频道,为您精心准备了2011高考理综真题的相关模拟考试试题内容!同时,我们正在加紧建设高考频道,我们全体编辑的努力全是为了您,希望您能在本次高考中能获得好的名次,以及考上满意的大学,也希望我们准备的《2011年普通高等学校招生考试理综(重庆卷)及答案》内容能帮助到您。在即将到来的高考上助您一臂之力!加油,童鞋!



【出国留学liuxue86.com提供正确答案】



高考招生 自主招生 招生计划 高考招生简章 高考保送生

  想了解更多高考理综网的资讯,请访问: 重庆高考理综

本文来源:https://www.liuxue86.com/a/493429.html
高考院校库(挑大学·选专业)
高校搜索
专业分数线
延伸阅读
了解高考试卷,能够帮助考生更好的掌握高考,下面由出国留学网小编为你精心准备了“2020陕西高考理综试卷及参考答案(图文版)”,持续关注本站将可以持续获取高考资讯!2020陕西高考理
2020-07-13
掌握高考资讯,有助提前准备好考试,下面由出国留学网小编为你精心准备了“2020新疆高考理综试卷及参考答案(图文版)”,持续关注本站将可以持续获取高考资讯!2020新疆高考理综试卷及
2020-07-13
全国高考试题已经陆续出完,想知道考试试题的考生赶紧了解一下,下面由出国留学网小编为你精心准备了“2020宁夏高考理综试卷及参考答案(图文版)”,持续关注本站将可以持续获取高考资讯!
2020-07-13
一年一度的高考已经结束了,下面由出国留学网小编为你精心准备了“2020辽宁高考理综试卷及参考答案(图文版)”,持续关注本站将可以持续获取高考资讯!2020辽宁高考理综试卷及参考答案
2020-07-13
了解高考试卷,能够帮助考生更好的掌握高考,下面由出国留学网小编为你精心准备了“2020吉林高考理综试卷及参考答案(图文版)”,持续关注本站将可以持续获取高考资讯!2020吉林高考理
2020-07-13
刚刚经历了这么一场紧张的考试,走出了那压抑的考场。出国留学网高考频道为您提供2019年重庆高考理综试卷答案,更多高考资讯敬请关注出国留学网高考频道!来源:中国教育在线小编精心为您推
2019-06-10
过去的每一滴汗水,都能得到收获的果实。下面是出国留学网高考栏目为大家准备的“2019全国卷2高考理综试卷及答案已公布”,希望能够帮到大家!更多高考资讯请关注本站!来源:中国教育在线
2019-06-10
高考不但需要理论知识的支持,而且还有着实践经验的要求!出国留学网高考栏目为你整理了“2019全国卷3高考理综试卷及答案已公布”,更多高考资讯请持续关注本站!2019全国卷3高考理综
2019-06-09
学习过便会有知识的基础,坚持过才会有汗水的浇筑,胜利不日便会到达,现在不要自乱阵脚,尽管可能会感到紧张,这是暴风雨前的宁静,高考如同雏鹰飞翔,展翅高飞才不会有心理负担。出国留学网高
2019-06-09
一年一度的高考已经结束了,下面由出国留学网小编为你精心准备了“2020重庆高考理综试卷及参考答案(图文版)”,持续关注本站将可以持续获取高考资讯!2020重庆高考理综试卷及参考答案
2020-07-13