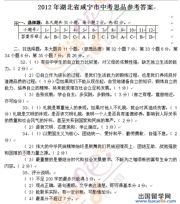
一、选择题:本大题共31小题,其中,第1—12小题为思想品德试题,每小题2分,共24分。在每小题列出的四个选项中,只有一项是最符合题目要求的。请在答题卷上将正确答案代号涂黑。
1、中国共产党第十七届六中全会强调,推动社会主义文化大发展大繁荣,必须全面贯彻党的十七大精神,以科学发展为主题,以 为根本任务。
A 、建设社会主义核心价值体系
B、培养“四有”新人
C、加强思想道德建设
D、大力发展社会生产力
2、2012年2月1日,新华社受权发布《关于加快推进 持续增强农产品供给保障能力的若干意见》,这是新世纪以来指导“三农”工作的第9个中央一号文件。[来源:学科网]
A、水利改革发展 B、农业科技创新
C、城乡统筹发展 D、农业基础建设
3、教育部于2012年2月8日印发义务教育阶段19个学科课程标准( 2011年版),教育部负责人介绍,新课标增加了“十六大以来的新成就”,语文课程专设了 ,历史增加了 等内容。
A、阅读课 传统美德 B、写作课 文化成就
C、文学欣赏课 古代艺术
D、书法课 传统戏剧
4、随着中学学习科目的增多,学习内容难度的加深,有些学生做这门作业想那门功课,结果哪个科目都没有学好。要想合理解决这个问题,首先必须A、学会自主学习 B、提高学习效率
C、科学安排时间 D、延长学习时间
5、中国“九球天后”潘晓婷给自己的2011赛季打了零分,她说:“去年的状态一般,主要是没有太多的时间练 球。 ”潘晓婷是通过 来认识自己的。
A、自我观察和反省 B、通过他人的评价
C、通过集体比赛 D、与他人接触比较
6、人的情绪复杂多样。我们在表达自己情绪的时候,应该考虑周围人的感受。这是因为
A、情绪有喜怒哀惧四大类[来源:Z&xx&k.Com]
B、情绪与个人态度 紧密相连C、情绪是可以调适的[来源:学,科,网]
D、情绪具有相通性和感染性
7、中学生小军收到 一条“中大奖”的短信,立即意识到这可能是一条欺诈短信,马上把该短信的内容及发信号码发送到“ 12110”(报警短信号码)。他的这一做法表明他在面对诱惑时能够
A、避开诱因 B、婉言谢绝
C、保持清醒头脑 D、专时专用
8、“男孩是土地/坚定中充满锐利/女孩是春雨/善感而美丽/男孩爱在绿荫场上驰骋/女孩喜欢在阳光下嬉戏/男孩会自我激励地说/我要坚强/女孩常对溪流讲/我会欣赏……”这首小诗告诉我们,男女同学的交往①不可能有真正的友谊②各有优势,可以取长补短③可以互相帮助,促进个性的全面发展④差别太大,很难找到共同语言,交流非常困难
A、①④ B、①③ C、②④ D、②③9、又快到暑假了,很多孩子憧憬着“网上种菜养宠物织‘围脖’”的“宅童”生活。这些孩子足不出户,迷恋网络,如此的生活对他们成长的不利影响有
A、远离现实人际交往,产生“闭锁心理”
B、学习新知,结交新友
C、开阔眼界,放松心情
D、及时了解时事和社会信息
10、2012年4月,公安部统一部署20多个省区市公安机关开展集中行动,摧毁了多个非法买卖个人信息的犯罪网站。这些网站非法买卖个人信息的行为侵犯了公民的
A、姓名权 B、肖像权
C、隐私权 D、名誉权
11、2011年,“最美”一词频繁进入公众视野。“最美女孩”余书华毫不犹豫对溺水老人实施人工呼吸,“最美妈妈”吴菊萍奋不顾身抱接坠楼女 童,“最美爷爷”占祖亿奋力相救落水男孩不幸遇难……他们之所以成为人们心中的“最美”,是因为他们的行为让我们感受到
A、强烈的自我表现意识
B、高度的社会责任感
C、不顾后果的冲动
D、严于律己的精神
12、有的同学初中毕业后,选择进入社会就业,由于缺乏科学文化知识,常常感到不能胜任所担负的工作,懊悔没有继续升学学习。这给我们的启示是
A、初中生不应该进行自主选择
B、理想不可能成为 现实
C 、升学学习是唯一选择
D、中学生要慎重进行选择
二、非选择题:本大题共11小题,(思想品德)第32小题7分,第33小题6分,第34小题6分,第35小题7分;共26分。
32.、材料一:某校学生小齐在家倍受宠爱,爸爸妈妈平时对他照顾得无微不至。有一天,爸爸妈妈因为单位有事要加班 都不能回家做饭。小齐回家后等到深夜,觉得又冷又饿,不由得嚎啕大哭……
材料二:******总理2011年5月3日同来自首都各界的青年代表座谈,温家宝总理希望青年人要自立,要善于独立思考,从年轻时就培养独立思考的习惯和能力,学会判断事物的真伪。
阅读上述材料,运用《思想品德》七年级下册有关知识,回答以下问题:
( 1)材料一中小齐的表现反映了什么问题?( 2分)
( 2)领会温家宝总理讲话精神,谈一谈青年人为什么要学会自立。( 2分)
( 3)结合上述两则材料,说一说中学生应该怎样培养自立能力。( 3分)
33、古人说:“人无礼则不立,事无礼则不成,国无礼则不宁”。一个人不学“礼”、不懂“礼”,缺少社会礼仪知识和规范意识,就不能在社会上立身。以“讲礼貌、懂礼仪、知礼节”为内容的“三礼”教育和青少年的发展息息相关。阅读上述材料,运用《思想品德》八年级上册有关知识,回答以下问题:
( 1)我们为什么要对人讲礼貌?( 3分)
( 2)对人讲礼貌的基本要求有哪些?( 3分)
34、2011年10月9日,******主席在纪念辛亥革命100周年大会上讲话指出:实现中华民族伟大复兴,必须坚定不移地高举爱国主义伟大旗帜。辛亥革命100年来的历史表明,爱国主义是中华民族精神的核心。
阅读上述材料,运用《思想品德》九年级全一册的有关知识,回答以下问题:
( 1)中华民族精神的内涵有哪些?( 2分)
( 2)中华民族精神对于中华民族的生存和发展起到了什么作用?( 2分)
( 3)在新的时代条件下,培育民族精神最重要的是什么?( 2分)
35、材料一:2012年5月4日,雷锋的战友乔安山及孙女乔婷娇发出倡议书,让救助泰安“好妈妈”王玉萍的爱心接力在全 国各地网友中迅速传播开来,“网络雷锋”的道德力量,演绎了一个新时期“学雷锋在行动”的动人故事。
材料二:2011年10月13日,广东佛山的两岁女童小悦悦被两辆车先后 3次碾轧,而在7分钟内竟有18名路人不闻不问,直到拾荒阿姨陈贤妹经过,将悦悦搬离街心。中山大学法学院教授王仲兴认为, 小悦悦事件反映出的更多的是道德层面的事情,见死不救的过路人应
| 语文真题 | 数学真题 | 英语真题 | 物理真题 | 化学真题 | 历史真题 | 政治真题 |
| 语文答案 | 数学答案 | 英语答案 | 物理答案 | 化学答案 | 历史答案 | 政治答案 |

