出国留学网专题频道上海公安学院栏目,提供与上海公安学院相关的所有资讯,希望我们所做的能让您感到满意! 上海公安学院是上海市公安局所属的全日制普通高校。2016年5月,教育部批复同意对上海公安学院予以备案,首批设置治安学、侦查学等5个本科专业,同时建议撤销上海公安高等专科学校的建制。
出国留学网为你整理了上海公安学院2018招生章程,更多资讯敬请关注本网站更新。
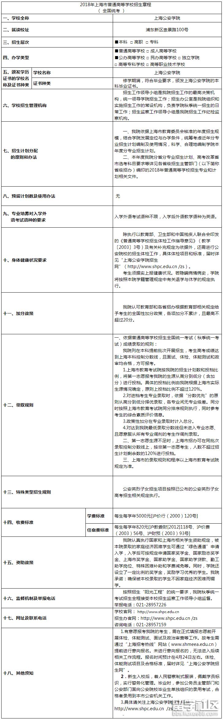
上海公安学院2018招生章程
已经由上级主管部门审核通过

推荐阅读:
出国留学网高考网为大家提供教育部同意组建上海公安学院 设治安学等5个本科专业,更多高考院校资讯请关注我们网站的更新!
教育部同意组建上海公安学院 设治安学等5个本科专业
日前,教育部正式批复同意对上海公安学院予以备案,首批设置治安学等5个本科专业。
批复中说,根据《上海市人民政府关于同意以上海公安高等专科学校为基础组建上海公安学院的批复》(沪府〔2016〕20号)及《教育部关于对上海市拟实施教育综合改革试验有关问题意见的函》(教办函[2003]7号),经研究,同意对上海公安学院(学校标识码为:4131010283)予以备案,首批设置治安学、侦查学、警务指挥与战术、刑事科学技术、网络安全与执法等5个本科专业。
批复中同时建议撤销上海公安高等专科学校建制。
小编精心为您推荐:
...上海公安学院推荐访问