出国留学网专题频道上海城建职业学院栏目,提供与上海城建职业学院相关的所有资讯,希望我们所做的能让您感到满意!
出国留学网为你整理了上海城建职业学院2018招生章程 (全国统考),更多资讯敬请关注本网站更新。
上海城建职业学院2018招生章程 (全国统考)
已经由上级主管部门审核通过

推荐阅读:
本文“2017上海城建职业学院招生简章”,跟着出国留学网高考网来了解一下吧。想了解更多高考资讯,请加QQ群586351822。
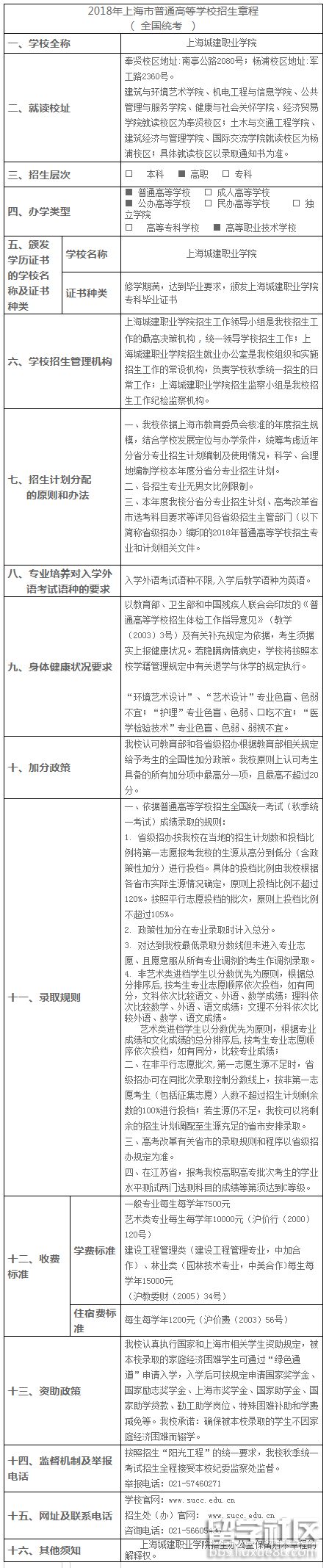
一、学校全称 上海城建职业学院
二、就读校址 校本部: 上海 市 奉贤 区 南亭公 路 2080 号
校 区: 上海 市 杨浦 区 军 工 路 2360 号
三、层次 □ 本科 ■ 高职 □ 专科
四、办学类型 ■ 普通高等学校 □ 成人高等学校 ■ 公办高等学校 □ 民办高 等学校 □ 独立学院 □ 高等专科学校 ■ 高等职业技术学校
五、招生计划分配原则和办法 分专业招生人数及有关说明详见各省(市、自治区)高 招办公布的招生计划为准
六、专业培养对入学外语考试语种的要求 语种不限,入学后教学语种为英语
七、招收男女生比例 各专业男女生比例不限
八、身体健康状况要求 按照教育部卫生部联合发文的《普通高等学校招生体检工作指导意见》执行,以下简称《指导意见》
按照《指导意见》的第二条第三条规定,护理专业要求:口吃、色盲、色弱不招;
按照《指导意见》的第二条第三条规定,医学检验技术专业要求:色盲、色弱、弱视不招;
按照《指导意见》的第二条规定,环境艺术设计、艺术设计要求:色盲、色弱不招。
九、录取规则 1.以公开、公平、公正为原则,遵循各省高招办投档规则执行;
2.录取原则:
(1)上海考生:
非艺术类进档学生以分数优先为原则,根据总分排序后按专业志愿顺序依次投档,如有同分,依次比较语文、数学、外语成绩。
艺术类进档学生以分数优先为原则,根据专业成绩和文化成绩的总分排序后按专业志愿顺序依次投档,如有同分,比较专业成绩;
(2)浙江考生:
按浙江省有关规定录取。
(3)其他地区考生:
非艺术类进档学生以分数优先为原则,根据总分排序后按专业志愿顺序依次投档,如有同分,文科依次比较语文、外语、数学成绩;理科依次比较数学、外语、语文成绩;
艺术类进档学生以分数优先为原则,根据专业成绩和文化成绩的总分排序后按专业志愿顺序依次投档,如有同分,比较专业成绩;
对所填的专业均不能满足,且志愿表上注明愿意调剂,并符合调剂专业的相关要求的考生,将按投档成绩从高到低调剂录取到计划未满的专业中(不再征求考生意见)。
十、收费标准 学费标准 一般专业每生每学年7500元;艺术类专业每生每学年10000元(沪价行(2000)120号);建设工程管理类(建设工程管理专业BIM方向,中加合作)、建设工程管理类(建设工程管理专业,中加合作)、林业类(园林技术专业,中美合作)每生每学年15000元(沪教委财(2005)34号)。住宿费标准 每生每学年1200元(沪价行[2003]56号、沪财预[2003]93号)
十一、颁发学历证书的学校名称及证书种类 学校名称 上海城建职业学院
证书种类 修学期满,达到毕业要求,颁发上海城建职业学院专科毕业证书
十二、联系电话 上海城建职业学院招生就业办 021-311...
上海城建职业学院推荐访问