出国留学网上海大学招生

出国留学网专题频道上海大学招生栏目,提供与上海大学招生相关的所有资讯,希望我们所做的能让您感到满意!

2016年上海大学招生章程

 

  2016年招生章程已经公布,出国留学网高考网为大家提供2016年上海大学招生章程,更多高考招生信息请关注我们网站的更新!

2016年上海市普通高等学校招生章程( 全国统考 )

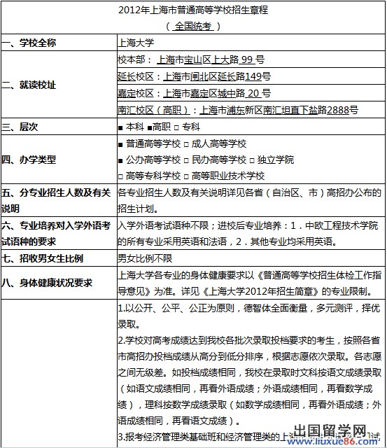
一、学校全称

上海大学

二、就读校址

校 本 部:上海市宝山区上大路 99 号

延长校区:上海市静安区延长路149号

嘉定校区:上海市嘉定区城中路 20 号

三、层次

■ 本科

四、办学类型

■ 普通高等学校 ■ 公办高等学校

五、分专业招生人数及有关说明

各专业招生人数及有关说明详见各省(自治区、市)高招办公布的招生计划。

六、预留计划数和使用原则

1%预留计划用于调节各地统考上线生源的不平衡。

七、专业培养对入学外语考试语种的要求

入学外语考试语种不限;非语言类专业入学后外语教学语种:1.中欧工程技术学院的所有专业采用英语和法语;2.其他专业均采用英语。

八、招收男女生比例

九、身体健康状况要求

上海大学各专业的身体健康要求依据《普通高等学校招生体检工作指导意见》及有关补充规定,制定各专业的体检限制要求,详见《上海大学2016年本科招生专业目录》。

十、录取规则

以公开、公平、公正为原则,德智体全面衡量,多元测评,择优录取。

(一)非艺术类专业:

1.学校对高考成绩达到我校各批次录取投档要求的考生,按照各省市高招办投档成绩从高分到低分排序,根据志愿依次录取。各志愿之间无级差。如投档成绩相同,我校在录取时文科按语文成绩录取(如语文成绩相同,再看外语成绩;外语成绩相同,再看数学成绩),理科按数学成绩录取(如数学成绩相同,再看外语成绩;外语成绩相同,再看语文成绩)。

2.学校按照教育部的有关规定、各省(自治区、直辖市)的投档模式和相关政策,确定调档比例。对于实行平行志愿投档的省(自治区、直辖市),在我校投档范围内的考生,只要专业服从调剂且体检不受限制,我校将予以录取,不会退档。

3.在内蒙古自治区实行“分数清”录取规则。

4.日语专业要求高考外语单科笔试成绩不低于115分(满分为150分)。

5.悉尼工商学院所有专业要求高考外语单科笔试成绩不低于110分(满分为150分)。

6.报考经济管理类的上海市考生外语统一口试成绩C级(含C)以上。

7.外省市考生外语统一口试成绩要求按考生所在省市的规定执行。

8.江苏省报考我校第一批本科的考生:选测科目A+的考生录取时我校将在考生投档分基础上加2分,选测科目A+A+的考生录取时投档分基础上加5分。

(二)艺术类专业:

1.我校在上海市的艺术类招生录取按《上海大学2016年艺术类招生简章(上海市)》的录取原则执行。报考绘画(国画、油画、版画)、雕塑、视觉传达设计以及环境设计的考生要求市美术与设计学类专业统考300分(含300分)以上。

2.我校在外省市的艺术类招生录取按《上海大学2016年艺术类招生简章(外省市)》的录取原则执行。

十一、收费标准

学费标准

1.一般专业每生每学年5000元[沪价行(2000)第120号]。

2.特殊(热门)专业每生每学年6...