出国留学网专题频道上海思博职业技术学院栏目,提供与上海思博职业技术学院相关的所有资讯,希望我们所做的能让您感到满意!
05-10
出国留学网为你整理了上海思博职业技术学院2018招生章程,更多资讯请及时关注本网站更新。
上海思博职业技术学院2018招生章程
已经由上级主管部门审核通过

推荐阅读:
本文“上海思博职业技术学院2017招生简章”,跟着出国留学网高考网来了解一下吧。希望能帮到您!
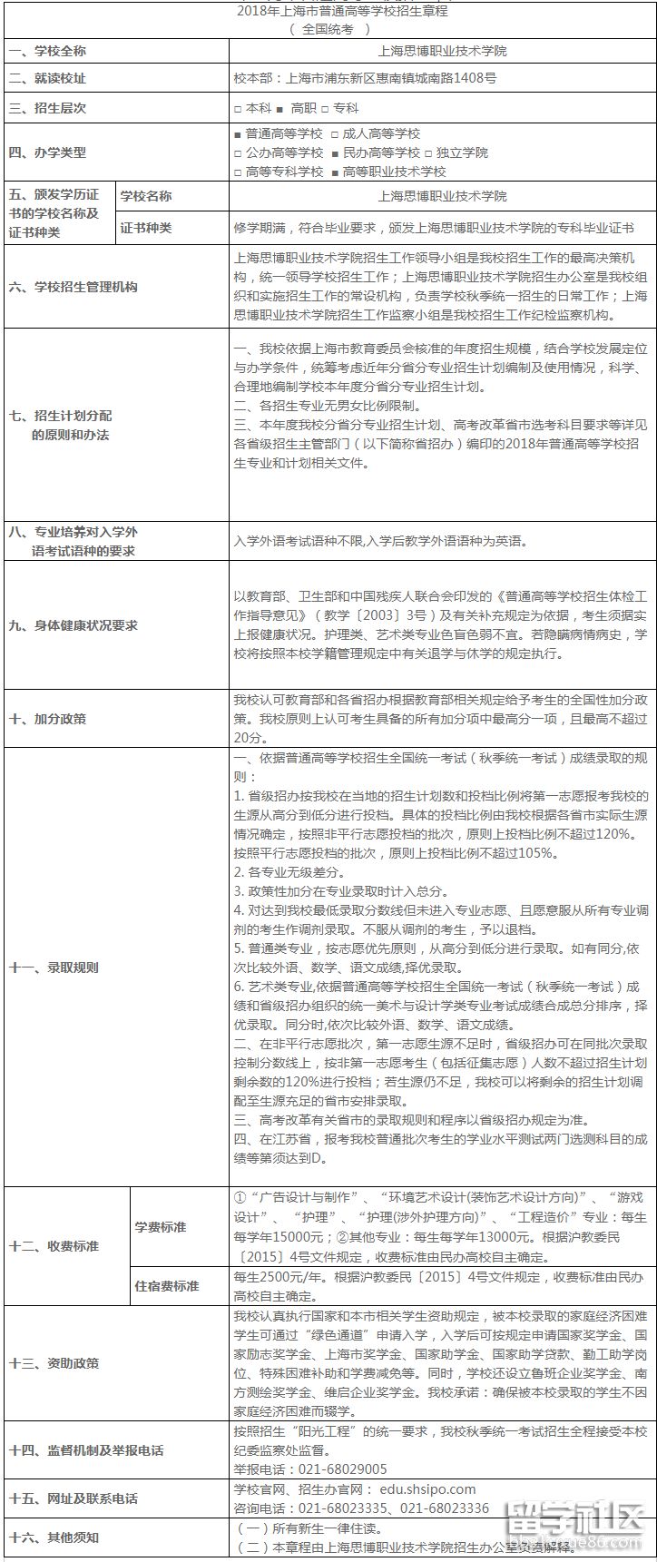
2017年上海市普通高等学校招生章程
( 全国统考 )
一、学校全称 上海思博职业技术学院
二、就读校址 校本部: 上海市浦东新区惠南镇城南路1408号
三、层次 □ 本科 ■ 高职 □ 专科
四、办学类型 ■普通高等学校 ■民办高等学校 ■高等职业技术学校
五、招生计划分配的原
则和办法 以上级部门下达的招生计划为准,以各省(区、市)高招办公布的招生计划为准
六、预留计划数和使用原则 无
七、专业培养对入学外语
考试语种的要求 入学外语考试语种不限,入学后外语教学只使用英语
八、招收男女生比例 不限
九、身体健康状况要求 按《普通高等学校招生体检工作指导意见》和《教育部办公厅 卫生部办公厅关于普通高等学校招生学生入学身体检查取消乙肝项目检测有关问题的通知》执行。
十、录取规则 1、依照省(区、市)高招办投档比例对进档的考生,按“志愿优先”的录取规则,普通类专业依据考生文化成绩由高到低进行专业录取,艺术类专业依据考生文化成绩与专业成绩的相加总分(或综合分)由高到低进行专业录取;同分情况下,上海市以上海市教育考试院规定的同分处理原则执行,其他省市依次比较语文、数学、外语单科成绩的高低择优录取;专业志愿间不设级差分。
2、其它录取规则以当地省级高校招生办公室对外公布的文件为准。
十一、收费标准 学费标准 ①“会计(涉外会计方向)”专业:每生每学年20000元;②“广告设计与制作”、“环境艺术设计(装饰艺术设计方向)”、“游戏设计”、“艺术设计”、“护理”、“护理(涉外护理方向)”、“工程造价”专业:每生每学年15000元;③报关与国际货运、电子商务、国际商务、国际商务(跨境电子商务方向)、会计、金融管理、物流管理、应用英语、卫生信息管理 (病案管理与医疗文秘方向)、计算机应用技术 (互联网医疗信息技术方向)、健身指导与管理(健身教练方向)、建设工程管理(建筑工程管理方向)、建筑工程技术、建筑装饰工程技术(装饰工程设计方向)、风景园林设计、汽车检测与维修技术、新能源汽车技术、机电一体化技术、数控技术专业:每生每学年13000元。(根据沪教委民〔2015〕4号文件规定,收费标准由民办高校自主确定)
住宿费标准 每生每学年2500元。(根据沪教委民〔2015〕4号文件规定,收费标准由民办高校自主确定)
十二、颁发学历证书的学校名称及证书种类 学校名称 上海思博职业技术学院
证书种类 修学期满,符合毕业要求,颁发上海思博职业技术学院的专科毕业证书
十三、联系电话 021-68023335、021-68023336 十四、投诉监督电话 021-68029005
十五、网址 www.shsipo.com
十六、资助学生...
考研虽然结束,但大家要做好考研复试的准备。出国留学网考研政治频道在考后第一时间为大家提供2017上海思博职业技术学院考研政治真题及答案,更多考研真题及答案请关注我们网站的更新!
| 2017上海思博职业技术学院考研政治真题及答案 | |
| 考研政治真题 | 2017考研政治真题 |
| 考研政治答案 | 2017考研政治答案 |
| 出国留学网 | |
06-18
2016年招生章程已经公布,出国留学网高考网为大家提供2016年上海思博职业技术学院招生章程已公布,更多高考招生信息请关注我们网站的更新!
2016年上海思博职业技术学院普通高等教育全国统考招生章程
一、学校全称
上海思博职业技术学院
二、就读校址
校本部: 上海市浦东新区惠南镇城南路1408号
三、层次
□ 本科 ■ 高职 □ 专科
四、办学类型
■ 普通高等学校 □ 成人高等学校
□ 公办高等学校 ■ 民办高等学校 □ 独立学院
□ 高等专科学校 ■ 高等职业技术学校
五、分专业招生人数及有关说明
详见各省(区、市)高招办公布的招生计划书
六、专业培养对入学外语考试语种的要求
入学外语考试语种不限,入学后外语教学只使用英语
七、招收男女生比例
不限
八、身体健康状况要求
按《普通高等学校招生体检工作指导意见》和《教育部办公厅 卫生部办公厅关于普通高等学校招生学生入学身体检查取消乙肝项目检测有关问题的通知》执行。
九、录取规则
1、依照省(区、市)高招办投档比例对进档的考生,按“志愿优先”的录取规则,普通文、理类专业依据考生文化成绩由高到低进行专业录取,艺术类专业依据考生文化成绩与专业成绩的相加总分(或综合分)由高到低进行专业录取;同分情况下依次比较语文、数学、外语单科成绩的高低择优录取;专业志愿间不设级差分。
2、其它录取规则以当地省级高校招生办公室对外公布的文件为准。
十、收费标准
学费标准
①“会计(涉外会计方向)”专业:每生每学年20000元;②“广告设计与制作”、“环境艺术设计(装饰艺术设计方向)”、“艺术设计”、“服装与服饰设计”、“护理”、“护理(涉外护理方向)”、“工程造价”专业:每生每学年15000元;③其他专业:每生每学年13000元。(根据沪教委民〔2015〕4号文件规定,收费标准由民办高校自主确定)
住宿费标准
每生每学年2500元。(根据沪教委民〔2015〕4号文件规定,收费标准由民办高校自主确定)
十一、颁发学历证书的学校名称及证书种类
学校名称
上海思博职业技术学院
证书种类
修学期满,符合毕业要求,颁发上海思博职业技术学院专科毕业证书。
十二、联系电话
021-68023335、021-68023336
十三、投诉监督电话
021-68029005
十四、网址
www.shsipo.com
十五、资助学生政策
学校认真执行国家和本市相关学生资助规定,被本校录取的家庭经济困难学生可通过“绿色通道”申请入学,入学后可按规定申请国家奖学金、国家励志奖学金、上海市奖学金、国家助学金、国家助学贷款、勤工助学岗位、特殊困难补助或学费减免等。
学校承诺:确保被本校录取的学生不因家庭经济困难而辍学。
十六、其他须知
1、新生正式入学后将进行入学资格复查和体检,凡不符合入学资格或体检不合格者一律取消录取...
05-26
出国留学网高考网为大家提供2016年上海思博职业技术学院招生章程,更多高考招生简章请关注我们网站的更新!
2016年上海思博职业技术学院招生章程
2016年上海思博职业技术学院普通高等教育全国统考招生章程
一、学校全称上海思博职业技术学院
二、就读校址校本部: 上海市浦东新区惠南镇城南路1408号
三、层次□ 本科 ■ 高职 □ 专科
四、办学类型■ 普通高等学校 □ 成人高等学校
□ 公办高等学校 ■ 民办高等学校 □ 独立学院
□ 高等专科学校 ■ 高等职业技术学校
五、分专业招生人数及有关说明详见各省(区、市)高招办公布的招生计划书
六、专业培养对入学外语考试语种的要求入学外语考试语种不限,入学后外语教学只使用英语
七、招收男女生比例不限
八、身体健康状况要求按《普通高等学校招生体检工作指导意见》和《教育部办公厅 卫生部办公厅关于普通高等学校招生学生入学身体检查取消乙肝项目检测有关问题的通知》执行。
九、录取规则1、依照省(区、市)高招办投档比例对进档的考生,按“志愿优先”的录取规则,普通文、理类专业依据考生文化成绩由高到低进行专业录取,艺术类专业依据考生文化成绩与专业成绩的相加总分(或综合分)由高到低进行专业录取;同分情况下依次比较语文、数学、外语单科成绩的高低择优录取;专业志愿间不设级差分。
2、其它录取规则以当地省级高校招生办公室对外公布的文件为准。
十、收费标准学费标准①“会计(涉外会计方向)”专业:每生每学年20000元;②“广告设计与制作”、“环境艺术设计(装饰艺术设计方向)”、“艺术设计”、“服装与服饰设计”、“护理”、“护理(涉外护理方向)”、“工程造价”专业:每生每学年15000元;③其他专业:每生每学年13000元。(根据沪教委民〔2015〕4号文件规定,收费标准由民办高校自主确定)
住宿费标准每生每学年2500元。(根据沪教委民〔2015〕4号文件规定,收费标准由民办高校自主确定)
十一、颁发学历证书的学校名称及证书种类学校名称上海思博职业技术学院
证书种类修学期满,符合毕业要求,颁发上海思博职业技术学院专科毕业证书。
十二、联系电话021-68023335、021-68023336
十三、投诉监督电话021-68029005
十四、网址www.shsipo.com
十五、资助学生政策学校认真执行国家和本市相关学生资助规定,被本校录取的家庭经济困难学生可通过“绿色通道”申请入学,入学后可按规定申请国家奖学金、国家励志奖学金、上海市奖学金、国家助学金、国家助学贷款、勤工助学岗位、特殊困难补助或学费减免等。
学校承诺:确保被本校录取的学生不因家庭经济困难而辍学。
十六、其他须知1、新生正式入学后将进行入学资...
06-25
紧张的高考终于快要结束了,大家考完后最关心的就是高考分数线 了,报考上海思博职业技术学院学校 的考生们注意了!2015年上海思博职业技术学院高考分数线还未公布,上海思博职业技术学院高考分数线一般在6月下旬公布,出国留学网 高考频道为您开通2015年上海思博职业技术学院高考分数线发布入口。希望对您的有所帮助。
本网站将首先发布2015年上海思博职业技术学院高考分数线相关信息,请考生们随时关注 本网站的2015年上海高考分数线。
2015年上海思博职业技术学院高考分数线还没有公布之前,大家可以参考[上海历年高考分数线 以及
05-26
|
一、学校全称 |
上海思博职业技术学院 |
|
|
二、就读校址 |
校本部: 上海市浦东新区惠南镇城南路1408号 |
|
|
三、层次 |
□ 本科 ■ 高职 □ 专科 |
|
|
四、办学类型 |
■ 普通高等学校 □ 成人高等学校 □ 公办高等学校 ■ 民办高等学校 □ 独立学院 □ 高等专科学校 ■ 高等职业技术学校 |
|
|
五、分专业招生人数及有关说明 |
详见各省(区、市)高招办公布的招生计划书 |
|
|
六、专业培养对入学外语考试语种的要求 |
入学外语考试语种不限,入学后外语教学为英语 |
|
06-15
尊敬的高考考生们:
准备报考上海思博职业技术学院同学们注意了!上海思博职业技术学院2014高考分数线暂未公布,出国留学网高考分数线栏目将为您首发发布2014年上海思博职业技术学院高考分数线【点击查看详情】
考后同学们一定最关心的是自己的成绩了,点击查看2014上海高考成绩查询时间以及方式,以便准确查出自己的高考成绩。
在2014年上海高考分数线还没有公布之前,考生们可以查看历年上海高考分数线及2014年上海高考分数线预测,好让心里有个底。
志愿填报又是考生和家长又一个头等的问题,本网站讲为您提供2014年高考志愿填报时间及系统,如果你对高考志愿填报有什么不明白和不知道怎么填的情况下可以查看2014高考志愿填报指南,我们将一一为您解答高考志愿填报的疑问。
顺利的填完志愿填报之后,等到7月份您可登陆2014年高考...
05-14
小编神速转载《2014年上海思博职业技术学院普通高等教育秋季全国统考招生章程》一文,供您考研择校参考!
一、学校全称 | 上海思博职业技术学院 | |
二、就读校址 | 校本部: 上海市浦东新区惠南镇城南路 1408 号 | |
三、层次 | □ 本科 ■ 高职 □ 专科 | |
四、办学类型 | ■ 普通高等学校 □ 成人高等学校 □ 公办高等学校 ■ 民办高等学校 □ 独立学院 □ 高等专科学校 ■ 高等职业技术学校 | |
五、分专业招生人数及有关说明 | 详见各省(区、市)高招办公布的招生计划书 | |
六、专业培养对入学外语考试语种的要求 | 外语考试语种不限,但入学后外语教学只使用英语 | |
七、招收男女生比例 | 不限 | |
05-12
小编神速转载《2011年上海思博职业技术学院普通高校招生章程》一文,供您考研择校参考!
|
2011年上海市普通高等学校招生章程 ( 全国统考 ) |
||
|
一、学校全称 |
上海思博职业技术学院 |
|
|
二、就读校址 |
校本部: 上海市浦东新区惠南镇城南路 1408 号 |
|
|
三、层次 |
□ 本科 ■ 高职 □ 专科 |
|
|
四、办学类型 |
■ 普通高等学校 □ 成人高等学校 □ 公办高等学校 ■ 民办高等学校 □... | |
上海思博职业技术学院推荐访问