出国留学网专题频道上海电影栏目,提供与上海电影相关的所有资讯,希望我们所做的能让您感到满意! 上海是中国电影的发祥地,是中国电影的半壁江山,也是华语电影的根脉所系。在中国电影百年发展史上,上海电影曾创造过辉煌的文化成就,对中国社会发展、历史进步所做出的杰出贡献。上海是中国电影的摇篮,数以百计的电影艺术家,他们才华横溢,胸怀大志,像来自四方的川流,涌入上海,在上海生根发芽,开花结果。他们接纳西方文化,以自己的智慧,绽开千姿百态的花朵。他们以创新的精神,与时俱进,又灵巧多变,正与上海的海派文化的开放、宽容、灵活、多样、变化的特征相一致。因此,从20年代到20年代之前在上海拍摄的电影,也可称为“海派电影”。
05-10
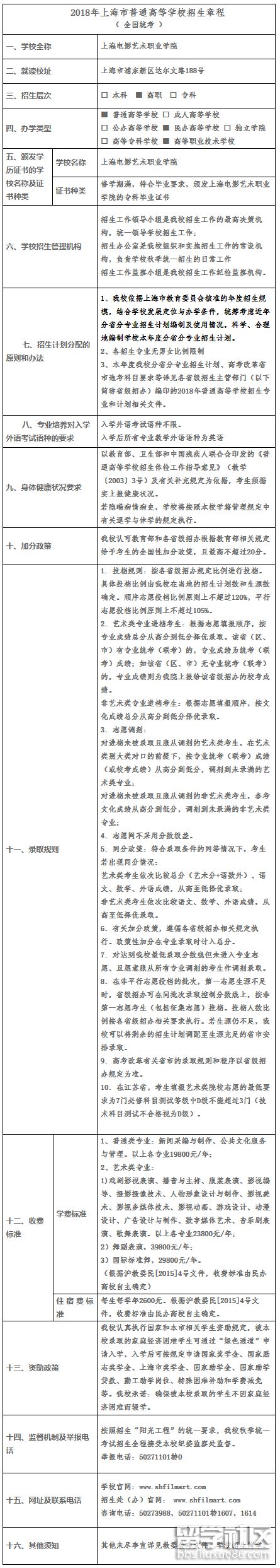
出国留学网为你整理了上海电影艺术职业学院2018招生章程,更多资讯请及时关注本网站更新。
上海电影艺术职业学院2018招生章程
已经由上级主管部门审核通过

推荐阅读:
2017年考研在12月底结束,出国留学网考研政治频道在考后第一时间为大家提供上海电影艺术职业学院2017年考研政治真题及答案,更多考研政治真题及答案请关注我们网站的更新!
| 上海电影艺术职业学院2017年考研政治真题及答案 | |
| 考研政治真题 | 2017考研政治真题 |
| 考研政治答案 | 2017考研政治答案 |
| 出国留学网 | |
06-19
2016年招生章程已经陆续公布,出国留学网高考网为大家提供2016年上海电影艺术职业学院招生章程已公布,更多高考招生信息请关注我们网站的更新!
2014年上海市普通高等学校招生章程<?xml:namespace prefix="o" ns="urn:schemas-microsoft-com:office:office">
?xml:namespace>( 全国统考 )
一、学校全称
上海电影艺术职业学院
二、就读校址
校本部: 上海 市 浦东新 区 达尔文 路 188 号
三、层次
□ 本科 ■ 高职 □ 专科
...
06-25
等待,用言语等待,用行动等待,用拼搏等待。六月的花朵不再属于春天,是阳光的笑脸苏醒了我们的梦。 让我们一起等待高考成绩及分数线的公布,报考上海电影艺术职业学院学校的考生们注意了!2015年上海电影艺术职业学院高考分数线还未公布,上海电影艺术职业学院高考分数线一般在6月下旬公布,出国留学网 高考频道为您开通2015年上海电影艺术职业学院高考分数线发布入口,希望对您的有所帮助。
本网站将首先发布2015年上海电影艺术职业学院高考分数线相关信息,请考生们随时关注 本网站的2015年上海高考分数线。
2015年上海电影艺术职业学院高考分数线还没有公布之前,大家可以参考[上海历年高考分数线 以及2015年各省高考分数线预测汇总及2015 年高考分数线,让自己的心里有个数,上海电影艺术职业学院分数线历年浮动应该不会太大的。
分...
出国留学网高考频道为您提供最及时的资讯,下面的上海电影艺术职业学院2015年招生简章希望对您有所帮助
一、学院概况
上海电影艺术职业学院成立于2003年12月,是经国家教育部、文化部和上海市人民政府批准的全日制普通高等艺术院校,坐落在上海市浦东张江高科技园区内,现设有表演、编导、动画游戏、数字艺术设计、音乐舞蹈等14个专业,目前在校生2000余人。
作为国家文化部高等艺术教育的共建试点单位,学院坚持以学生知识、能力、素质的全面提高为办学宗旨,强调艺术与科技的高度融合,全面推行产学结合,强化实践教学环节,以技能应用为主线,培养技能型艺术专业人才。学院凭借独具特色的教学模式,使学生培养更具市场适用性,深受广大用人单位的欢迎。2012年、2013年、2014年,学院连续三年,在上海市众多高校就业率排行榜中名列前三。
06-15
尊敬的高考考生们:
准备报考上海电影艺术职业学院同学们注意了!上海电影艺术职业学院2014高考分数线暂未公布,出国留学网高考分数线栏目将为您首发发布2014年上海电影艺术职业学院高考分数线【点击查看详情】
考后同学们一定最关心的是自己的成绩了,点击查看2014上海高考成绩查询时间以及方式,以便准确查出自己的高考成绩。
在2014年上海高考分数线还没有公布之前,考生们可以查看历年上海高考分数线及2014年上海高考分数线预测,好让心里有个底。
志愿填报又是考生和家长又一个头等的问题,本网站讲为您提供2014年高考志愿填报时间及系统,如果你对高考志愿填报有什么不明白和不知道怎么填的情况下可以查看2014高考志愿填报指南,我们将一一为您解答高考志愿填报的疑问。
顺利的填完志愿填报之后,等到7月份您可登陆2014年高考...
上海电影推荐访问