出国留学网专题频道上海电机学院栏目,提供与上海电机学院相关的所有资讯,希望我们所做的能让您感到满意! 上海电机学院(Shanghai DianJi University)是一所以工学为主,经济学、管理学、文学等学科协调发展的特色鲜明的全日制普通本科院校,就业率连续21年达到95%以上。建校60余年来累计为国家输送8万余名高等技术应用型人才。学校前身是创建于1953年的上海电器工业学校,2001年,上海电机技术高等专科学校与上海机电工业职工大学、上海市机电工业学校合并。2004年,升格为全日制普通本科高校。2011年,学校被国务院学位办列为“服务国家特殊需求人才培养项目”专业学位研究生试点单位开始研究生教育,同年10月入选教育部“卓越工程师”计划高校,凸显人才培养效应。目前全体“电机人”正在为建成高水平的应用技术大学而努力奋斗。学校下设:电气学院、机械学院、电子信息学院、汽车学院、商学院、外国语学院、设计与艺术学院、高职学院、马克思主义学院(人文社科学院)、数理教学部、体育教学部、继续教育学院等二级教学机构,并与上海电气共建李斌技师学院。
05-10
在高考填报志愿选择院校时,越来越多考生对上海电机学院怎么样的问题感兴趣,小编收集了具体信息,大家快来了解一下详细情况吧。下面是由出国留学网编辑为大家整理的“上海电机学院怎么样 上海电机学院是公办吗”,仅供参考,欢迎大家阅读本文。
上海电机学院是一所面向先进制造业及现代服务业,以工学为主,经济学、管理学、文学、艺术学、理学等学科协调发展的普通高等院校。
学校成立于1953年,由原第一机械工业部电器工业管理局筹建,并由上海中学、上海工业学校、国立上海高级机械职业学校部分师生组建而成。2004年,上海机电工业学校和上海机电工业职工大学并入学校;同年9月,经上海市人民政府批准,学校更名为上海电机学院,升格为全日制普通本科高校。2020年,学校被国务院学位委员会审议批准为硕士学位授予单位。
学校现有能源动力、国际商务、电子信息、机械、材料与化工5个专业学位类别硕士学位授权点,39个本科专业、8个专科专业;有国家一流本科专业建设点1个、全国高校特色专业建设点2个、教育部“卓越工程师教育培养计划”专业3个,上海市一流本科专业建设点10个、上海市应用型本科试点专业11个、上海市示范性全英语专业1个,3个专业通过工程教育专业认证。
上海电机学院是公办吗
根据全国高等学校信息可知,上海电机学院是公办大学。
公办大学:通常是国家或地方政府举办的大学,办学历史一般比较悠久,社会认可度较高,有国家或地方财政经费支持,学费通常较便宜,一般5000元/年左右,不过公办大学中也有中外合作等部分高收费专业,学费在10000元/年以上,甚至几万一年,当然这些专业录取分数线也相对低一些,家庭条件不错的同学可以考虑填报。
民办大学:通常是社会企业、社会团体、个人等举办的大学,没有国家和地方财政经费支持,需要自筹资金办学,学费一般比较贵,通常在13000-18000元/年,也有超过20000元/年的,公办大学采用民办机制举办的独立学院也属于民办大学,但是民办大学是正规大学,受国家认可的,毕业证、学位证等都是在学信网可查的,国家也鼓励民办大学。
上海电机学院在上海市属于本科批次招生,在其他省市既有本科第一批次招生也有本科第二批次招生,并且在录取分数线的设置上,上海电机学院是在一本线到二本线之间,因此我们通常认为上海电机学院是一所二本大学。
由于上海市从2016年起合并了本科录取批次,不区分一本和二本批次,因此上海电机学院在上海市属于本科录取批次,我们也认为上海电机学院在上海是一所本科大学。在其他省份,上海电机学院既有本科第一批次录取,也有本科第二批次录取,当一所大学在所有省份都是本科一批录取时,我们才说该大学是一所一本大学,因此我们可以说上海电机学院是二本大学。
推荐阅读:
还不清楚上海电机学院是几本大学的小伙伴,赶紧来瞧瞧吧!下面由出国留学网小编为你精心准备了“上海电机学院是几本 学校简介”,本文仅供参考,持续关注本站将可以持续获取更多资讯!
上海电机学院是几本
教育部门并没有说上海电机学院是一本还是二本,上海电机学院是几本只是民间说法(某大学在某省是第一批次招生的话,就说该大学是一本大学,在第二批次招生的话,就说该大学是二本大学,既有一批又有二批招生的,通常也认为是二本大学)。
学校简介
上海电机学院是一所面向先进制造业及现代服务业,以工学为主,经济学、管理学、文学、艺术学、理学等学科协调发展的普通高等院校。
学校成立于1953年,由原第一机械工业部电器工业管理局筹建,并由上海中学、上海工业学校、国立上海高级机械职业学校部分师生组建而成。学校初时校名为上海电器制造学校,先后历经了上海电机制造学校、上海电机制造技术专科学校、上海电机技术高等专科学校的发展演进。学校1985年在全国首批试点举办五年制技术专科教育,2002年被列为国家重点建设高职高专院校。2004年,上海机电工业学校和上海机电工业职工大学并入学校;同年9月,经上海市人民政府批准,学校更名为上海电机学院,升格为全日制普通本科高校。2011年,学校被国务院学位委员会列为“服务国家特殊需求人才培养项目”专业学位研究生试点单位,开始硕士研究生教育。2020年,学校被国务院学位委员会审议批准为硕士学位授予单位。
拓展阅读:上海电机学院校区有几个
上海电机学院有2个校区,分别为临港校区和闵行校区,临港校区地址为浦东新区南汇新城橄榄路1350号(南汇党校附近)、闵行校区地址为中国上海闵行区江川路690号。
上海电机学院的王牌专业
学科建设:
上海电机学院重点建设学科:电气工程、机械工程、大锻件材料加工工程、计算机应用技术、能源装备制造管理、国际贸易学、环境装备、电机与智能电器、职业技术教育学。
上海电机学院重点扶持学科:车辆工程、外国语言学及应用语言学、装备制造优化计算、资产管理、物理电子学。
教学建设:
国家级特色专业建设点:机械设计制造及其自动化、国际经济与贸易、自动化。
上海市特色专业专业:电气工程及其自动化、计算机科学与技术、机械设计制造及其自动化、材料成型及控制工程、国际经济与贸易、财务管理。
教育部卓越工程师教育培养计划专业:电气工程及其自动化、机械设计制造及其自动化、材料成型及控制工程。
...02-20
上海电机学院2019专业学位硕士研究生调剂信息已公布,上海电机学院调剂专业领域名称为电气工程,具体的内容请查看下文!
上海电机学院2019专业学位硕士研究生调剂信息
我校2019年拟招收全日制电气工程领域专业学位硕士研究生172名(包括退役大学生士兵专项计划5名,实际招生人数以教育部当年下达的招生规模数为准),目前教育部复试分数线尚未公布,根据往年复试分数线及我校第一志愿考生初试情况,预计尚有缺额,需要调剂。特此公告如下:
一、调剂专业、要求
调剂专业领域名称:电气工程,领域代码:085207,研究方向,招生学院详见附件。凡工学类考生(代码以“08”开头),达到国家统一规定的硕士生复试A类线,符合总分和单科分数要求,如有意愿,均可申请调剂到我校电气工程专业。
二、攻读我校研究生的相关政策
(一)优惠政策
(1)我校每年选拔优秀硕士研究生短期海外访学;
(2)学校设立硕士研究生优秀生源奖励金;
1)凡第一志愿报考我校且被我校录取的考生,入学后给予一次性奖励3000元;
2)全日制本科毕业于“一流大学建设高校”且获得学士学位的考生(成人教育、自学考试和网络教育考生等除外),入学后一次性奖励5000元;
3)全日制本科毕业于“一流学科建设高校”且获得学士学位的考生(成人教育、自学考试和网络教育考生等除外);入学后一次性奖励3000元。
注:1)、2)、3)三项奖励可就高享受,但不同时享受。
(3)学校设立硕士研究生创新项目资助研究生创新活动。
(4)研究生在读期间发表的论文、申请的专利等科研成果按照学校有关奖励办法执行。
(二)奖助体系
根据国家相关规定,我校硕士研究生奖助体系包括助学金、学业奖学金、“三助”岗位津贴三部分:
(1)硕士研究生助学金用于支持硕士研究生更好地完成学业。助学金资助标准为每生每学年6000元,覆盖面100%。
(2)硕士研究生学业奖学金用于激励硕士研究生勤奋学习、潜心科研。学校将根据国家和上海市的政策,制定研究生奖学金奖励办法并及时公布,请关注我校研究生处网页发布的最新信息。
(3)提供各种助研、助教、助管岗位,并提供相应岗位津贴,400元/人月。
(三)学费
全日制专业学位硕士研究生学费标准为每生每学年5000元。
三、复试时间
复试时间安排在3月中下旬(具体以学校研究生处及各招生学院网站发布信息为准)。
四、调剂流程
(一)第一阶段:预调剂(成绩发布---国家初试合格资格线公布之前)
有意调剂的同学,请于2月23日登录“上海电机学院研究生处网站”(http://yjs.sdju.edu.cn )的研究生招生管理平台上预调剂系统申请。注意:该系统主要是起收集调剂信息和预联络的作用。...
02-14
今天小编为大家提供上海电机学院2019考研成绩查询入口2月17日开通,请大家在规定的时间查询考研成绩!祝大家能顺利通过考研初试!
上海电机学院2019考研成绩查询入口2月17日开通
点击下面图片即可查询考研成绩:http://stu.sdju.yanzhao.edu.cn/
2019年硕士研究生入学考试初试成绩将于2019年2月17日公布,请登录我校研究生处网站,上海电机学院研究生招生管理平台(http://stu.sdju.yanzhao.edu.cn/ )查询。【上海电机学院2019年硕士研究生入学考试初试成绩查询、复核等事宜的通知】
推荐阅读:
02-14
上海电机学院研究生处网站公布了上海电机学院2019年硕士研究生入学考试初试成绩查询、复核等事宜的通知,请广大考生及时查看!
上海电机学院2019年硕士研究生入学考试初试成绩查询、复核等事宜的通知
一、成绩查询
2019年硕士研究生入学考试初试成绩将于2019年2月17日公布,请登录我校研究生处网站,上海电机学院研究生招生管理平台(http://stu.sdju.yanzhao.edu.cn/ )查询。
查询办法:考生需输入本人的身份证号、考生编号(114589210000***)。
二、成绩复核办法
2019年硕士研究生招生考试成绩复核工作采用网上复核登记方式:
1、考生如对统考科目考试成绩有异议,可于2019年2月18日至19日两天登录上海市教育考试院“上海招考热线”网站(www.shmeea.edu.cn )申请成绩复核,上海市教育考试院不再接受现场登记成绩复核;
2、考生如对专业课的考试成绩有异议,可于2019年2月19日前发送邮件至yjs@sdju.edu.cn(请务必在邮件中注明个人联系方式),复查结果将于2019年2月22日前电话通知考生本人,请保持手机畅通。
根据有关规定,成绩复核只核查考生答卷是否有漏评、加分错、登分错,不重新评阅答卷;复核结果只向考生提供所复核科目成绩总分,考生本人不得查阅答卷。
我校将不再发放初试书面成绩单。
请考生及时关注我校研究生处网页了解最新消息。
推荐阅读:
上海电机学院2019春季高考计划招生40人,小编为大家提供上海电机学院2019春季高考招生章程,请大家仔细阅读招生简章,选择合适的学校!
上海电机学院2019春季高考招生章程
2019年上海市普通高校春季考试招生章程 | |||
一、院校全称 | 上海电机学院 | ||
二、就读校址 | 临港校区:上海市浦东新区水华路300号 | ||
三、层次 | ■本科 | ||
四、办学类型 | ■普通高等学校 ■公办高等学校□民办高等学校□独立学院 | ||
五、颁发学历证书的院校名称及证书种类 | 院校名称 | 上海电机学院 | |
证书种类 | 修学期满,符合毕业要求,颁发上海电机学院的本科毕业证书 | ||
六、院校招生管理机构 | 上海电机学院招生领导小组是我校招生工作的最高决策机构,统一领导学校本科招生工作;上海电机学院招生办公室是我校组织和实施招生工作的常设机构,负责学校本科招生的日常工作;上海电机学院纪委办公室(监察处)是我校招生工作纪检监察机构。 | ||
七、招生计划及说明 | 2019年我校春季考试招生专业为: 专业层次学制计划数国际经济与贸易(中美合作)本科4年20人机械电子工程本科4年20人无男女比例限制 | ||
八、专业培养对入学外语考试语种的要求 | 入学外语考试语种不限;入学后国际经济与贸易(中美合作)专业教学外语语种为英语;机械电子工程专业教学外语语种为德语。 | ||
九、选拔对象 | 符合《上海市教育委员会关于做好20... | ||
08-27
小编为大家提供上海电机学院2019年全日制专业学位硕士研究生招生简章(第一版),赶紧阅读一下吧!更多考研资讯请关注我们网站的更新!
上海电机学院2019年全日制专业学位硕士研究生招生简章(第一版)
上海电机学院作为首批获准实施“服务国家特殊需求人才培养项目”的院校,2019年继续招收全日制专业学位硕士研究生。按规定修满学分完成学业的研究生,将授予研究生毕业证和硕士学位证。
一、培养目标
培养热爱祖国,拥护中国共产党的领导,拥护社会主义制度,遵纪守法,品德良好,具有服务国家服务人民的社会责任感,掌握本学科坚实的基础理论和系统的专业知识,具有较强解决实际问题的能力、能够承担专业技术或管理工作、具有良好职业素养的高层次应用型专门人才。
二、招生人数
我校2019年拟招收攻读全日制专业学位硕士研究生172名左右(含5名退役大学生士兵名额)。全日制硕士研究生学制为两年半,我校在培养过程中将按照学制规定执行,所有全日制硕士研究生需进行全脱产在校学习,硕士研究生培养主校区为上海市临港新城校区。录取时,各学院招生人数将根据国家正式下达的规模数和实际情况作相应调整。
三、学费、奖助体系及优惠政策
根据教育部《关于完善研究生教育投入机制的意见》(财教〔2013〕19号)文件要求,从2014年秋季学期起,向所有纳入全国研究生招生计划的新入学研究生收取学费,2019年,我校专业学位全日制硕士研究生每生每年收取学费5000元。
我校构建以研究生国家奖学金、研究生学业奖学金、研究生优秀成果奖学金、研究生新生入学奖学金、研究生国家助学金和研究生“三助”岗位津贴等组成的研究生奖助体系。我校全日制硕士研究生奖学金获奖比例高达90%,助学金资助标准为每生每学年6000元。此外,全日制硕士研究生在学期间表现优异的可获得国家奖学金奖励(获奖人数及金额按上级有关文件执行)。在校研究生还可通过“三助”岗位获得相应劳务报酬。
我校为吸引高素质、优秀生源,设立研究生新生入学奖学金:(1)凡第一志愿报考我校且被我校录取的考生,入学后给予一次性奖励5000元;(2)全日制本科毕业于“一流大学建设高校”且获得学士学位的考生(成人教育、自学考试和网络教育考生等除外),入学后给予一次性奖励5000元;(3)全日制本科毕业于“一流学科建设高校”且获得学士学位的考生(成人教育、自学考试和网络教育考生等除外),入学后给予一次性奖励3000元(注:(1)、(2)、(3)项奖励可就高享受,但不同时享受)。同时,我校每年会选拔资助优秀研究生短期海外访学;资助研究生创新项目;研究生在读期间发表的论文、申请的专利等科研成果也有相关奖励。
四、参加硕士研究生全国统一入学考试报考条件
1.中华人民共和国公民。
2.拥护中国共产党的领导,品德良好,遵纪守法。
3.身体健康状况符合国家和招生单位规定的体检要求。
4.考生学业水平必须符合下列条件之一:
(1)国家承认学历的应届本科毕业生(含普通高校、成人高校、普通高校举办的成人高等学历教育应届本科...
08-27
上海电机学院2019考研专业目录已公布,准备考上海电机学院的同学赶紧看看吧!更多考研资讯请关注我们网站的更新!
上海电机学院2019考研专业目录

小编精心为您推荐:
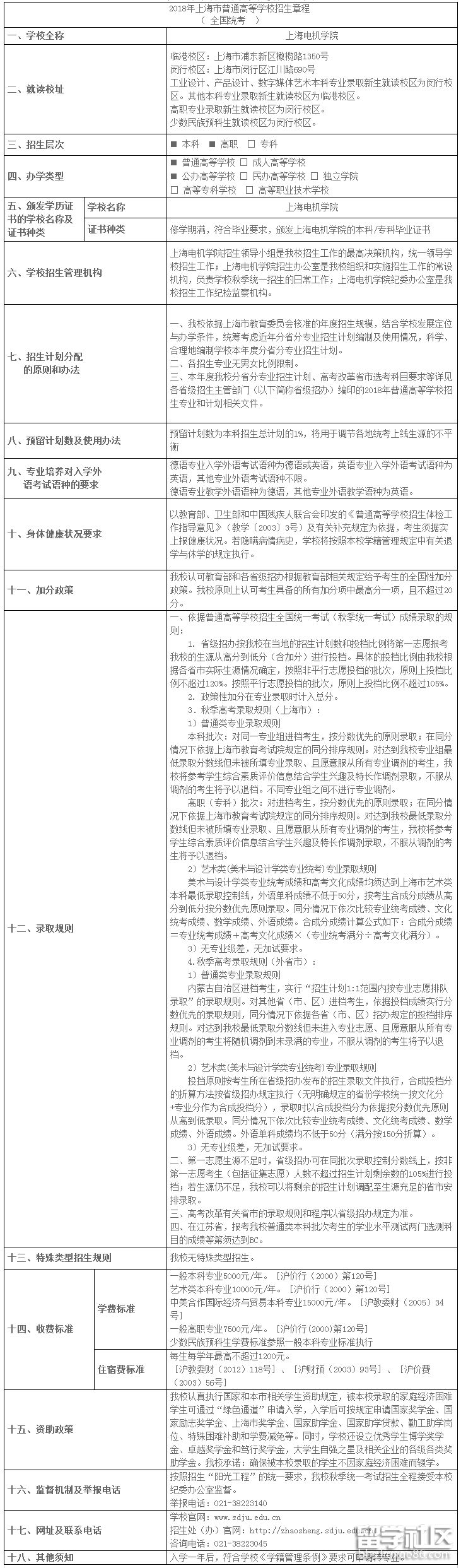
出国留学网为你整理了上海电机学院2018招生章程,希望可以帮助你,更多相关资讯请关注本网站更新。
上海电机学院2018招生章程
已经由上级主管部门审核通过


推荐阅读:
02-13
出国留学网考研网为大家提供上海电机学院2018专业学位硕士研究生考研调剂信息,更多考研资讯请关注我们网站的更新!
上海电机学院2018专业学位硕士研究生考研调剂信息
我校2018年拟招收全日制电气工程领域专业学位硕士研究生125名( 包括退役大学生士兵专项计划5名, 实际招生人数以教育部当年下达的招生规模数为准),目前教育部复试分数线尚未公布,根据往年复试分数线及我校第一志愿考生初试情况,预计尚有缺额,需要调剂。特此公告如下:
一、调剂专业、要求
调剂专业领域名称:电气工程,领域代码:085207。凡工学类考生(代码以“08”开头),达到国家统一规定的硕士生复试A类线,符合总分和单科分数要求,如有意愿,均可申请调剂到我校电气工程专业。
二、攻读我校研究生的相关政策
(一)优惠政策
(1)我校每年选拔优秀硕士研究生短期海外访学;
(2)学校设立硕士研究生优秀生源奖励金;
1)凡第一志愿报考我校且被我校录取的考生,入学后给予一次性奖励3000元;
2)全日制本科毕业于“一流大学建设高校”且获得学士学位的考生(成人教育、自学考试和网络教育考生等除外),入学后一次性奖励5000元;
3)全日制本科毕业于“一流学科建设高校”且获得学士学位的考生(成人教育、自学考试和网络教育考生等除外);入学后一次性奖励3000元。
注:1)、2)、3)三项奖励可就高享受,但不同时享受。
(3)学校设立硕士研究生创新项目资助研究生创新活动。
(4)研究生在读期间发表的论文、申请的专利等科研成果按照学校有关奖励办法执行。
(二)奖助体系
根据国家相关规定,我校硕士研究生奖助体系包括助学金、学业奖学金、“三助”岗位津贴三部分:
(1...
上海电机学院推荐访问