出国留学网专题频道上海立信会计金融学院不是985栏目,提供与上海立信会计金融学院不是985相关的所有资讯,希望我们所做的能让您感到满意!
01-13
想要了解上海立信会计金融学院是不是985的小伙伴,赶紧来看看吧!下面由出国留学网小编为你精心准备了“上海立信会计金融学院是985还是211”,本文仅供参考,持续关注本站将可以持续获取更多的资讯!
上海立信会计金融学院是985还是211
上海立信会计金融学院不是985大学,也不是211大学。上海立信会计金融学院是二本大学,该校是上海市属公办全日制普通高等学校,为上海高水平地方应用型高校建设单位、全国毕业生就业典型经验高校、上海市击剑专业运动队体教结合改革试点学校。
学校简介
上海立信会计金融学院是一所会计、金融特色鲜明的公办全日制普通高等学校,由原上海立信会计学院和原上海金融学院于2016年6月合并组建而成。“立信”之名源自《论语》“民无信不立”,学校的起源可追溯到由著名教育家、会计学家、“中国现代会计之父”潘序伦先生于1928年创办的立信教育事业。2011年学校获得审计专业学位硕士研究生培养资格。在90多年的办学历史中,学校被业界誉为中国现代会计教育的发祥地之一和未来金融家摇篮。2018年12月,学校被列为上海高水平地方应用型高校建设试点高校。
上海立信会计金融学院校区有几个
上海立信会计金融学院校区共有3个,分别为松江校区、浦东校区、徐汇校区,松江校区地址为松江区文翔路2800号、浦东校区地址为浦东新区上川路995号、徐汇校区地址为徐汇区中山西路2230号。
上海立信会计金融学院的王牌专业
国家级特色专业:会计学、金融学。
上海市专业综合改革试点本科专业:金融学、税务、财政学。
上海市属高校应用型本科试点专业:会计学、金融学、市场营销学、国际经济与贸易、经济统计学、保险学、税收学、电子商务。
上海重点建设学科
上海市I类高原学科:工商管理。
上海高校一流学科(B类)培育计划:应用经济学、工商管理。
上海市重点学科:开放经济与贸易。
上海市教委重点学科:会计学、国际贸易、金融学。
...05-10
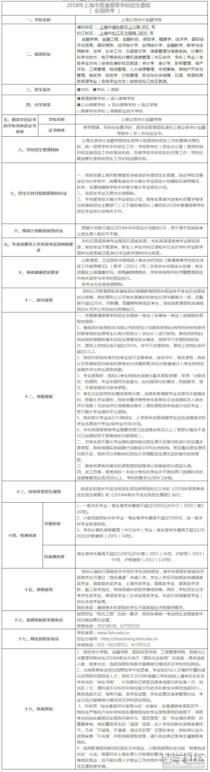
出国留学网为你整理了上海立信会计金融学院2018秋季招生章程,更多资讯请及时关注本网站更新。
上海立信会计金融学院2018秋季招生章程
已经由上级主管部门审核通过

推荐阅读:
05-26
出国留学网高考网为大家提供上海立信会计金融学院2016招生章程,更多高考招生简章请关注我们网站的更新!
上海立信会计金融学院2016招生章程
2016年上海市普通高等学校招生章程(全国统考)
一、学校全称:上海立信会计金融学院
二、就读校址松江校区: 上海 市 松江 区 文翔 路 2800 号
浦东校区: 上海 市 浦东新 区 上川 路 995 号
徐汇校区: 上海 市 徐汇 区 中山西 路 2230 号
三、层次■本科 □高职 □专科
四、办学类型■普通高等学校 □成人高等学校
■公办高等学校 □民办高等学校 □独立学院
□高等专科学校 □高等职业技术学校
五、分专业招生人数及有关说明:分专业招生人数及有关说明,详见各省(区、市)高招办公布的招生计划。
六、预留计划数及使用原则 预留计划数不超过2016年本科招生计划数的1%,用于调节各地统考上线生源人数的不平衡。
七、专业培养对入学外语考试语种的要求 本科日语语言类专业限招日语或英语;本科英语语言类专业限招英语;其他专业不限语种。入学后教学语种为英语。
八、招收男女生比例:无
九、身体健康状况要求 按照国家教育部、卫生部等部门印发的《普通高等学校招生体检工作的指导意见》执行。
十、录取规则1、考生的投档成绩需在各省、市划定的本批次录取控制分数线上;
2、调档比例根据生源情况,在各省、市规定的投档比例范围内由院校自主确定;
3、对投档名单内的考生进行全面考核,综合评价,择优录取;认可各省市招生考试机构制定的高考加分优惠政策;
4、专业录取时,以投档成绩为基本录取依据,采用“分数优先”的原则,专业志愿间无级差分。如出现同分的情况,则按数学、外语、语文成绩依次排序录取;
5、考生已达到学校的最低录取分数,但其所有专业志愿均不能满足,若服从专业调剂,则调剂录取到未完成计划的专业;若不服从专业调剂予以退档;
6、部分专业实行按大类招生,入学后再根据学生在校成绩绩点和学生志愿进行专业(或专业方向)分流;
7、本科英语语言类专业需要英语口试成绩B级以上(外省市若无口试则不受等级限制);
8、具体招生相关政策及招生办法详见“上海立信会计金融学院招生网”。
十一、收费标准学费标准 1、一般专业:每生每学年最高不超过5000元[沪价行(2000)第120号];
2、高职教育:每生每学年最高不超过7500元[沪价行(2000)第120号];
3、专科国际金融(中丹合作)专业:每生每学...
06-27
2022年上海立信会计金融学院秋季招生简章已经公布了,让我们一起来了解一下吧!下面是由出国留学网编辑为大家整理的“上海立信会计金融学院2022年秋季招生章程”,仅供参考,欢迎大家阅读本文。
01 院校名称
上海立信会计金融学院
02 就读地址
上川路校区:上海市浦东新区上川路995号
文翔路校区:上海市松江区文翔路2800号
金融学类(含金融学、投资学和信用管理)、经济学类(含经济学和国际经济与贸易)、数字经济、金融工程、金融科技、金融工程(中美合作)、保险学、精算学、国际商务、经济统计学、应用统计学、金融数学、数学与应用数学、法学、社会工作、汉语言文学等本科专业和大数据技术(中日合作)专科专业安排在上川路校区就读;
会计学、审计学、财务管理、资产评估、工商管理类(含工商管理、人力资源管理和市场营销)、物流管理、财政学类(含税收学和财政学)、房地产开发与管理、行政管理、劳动与社会保障、数据科学与大数据技术、信息管理与信息系统、计算机科学与技术、电子商务、智能科学与技术、日语、英语和商务英语等本科专业安排在文翔路校区就读。
少数民族预科生就读校区为上川路校区。
03 招生层次
本专科
04 办学类型
普通公办高等学校
05 颁发学历证书的学校名称及证书种类
院校名称:上海立信会计金融学院
证书种类:修学期满,符合毕业要求的,颁发经教育部批准的上海立信会计金融学院本(专)科毕业证书。
06 院校招生管理机构
上海立信会计金融学院本专科招生领导小组是我校招生工作的最高决策机构,统一领导学校本专科招生工作;学校招生与就业办公室是我校组织和实施招生工作的常设机构,负责学校本专科招生的日常工作;学校纪监综合室是我校招生工作纪检监察机构。
07 招生计划分配的原则和办法
一、我校依据上海市教育委员会核准的年度招生总规模,结合学校发展定位与办学条件,统筹考虑近年来分省分专业招生计划编制及使用情况,科学、合理地编制学校本年度分省分专业招生计划。
二、各招生专业无男女比例限制
三、各专业无色盲色弱限制
四、本年度我校分省分专业招生计划、高考综合改革省市选考科目要求等详见各省级招生主管部门(以下简称省级招办)编印的2022年普通高等学校招生专业和计划相关文件。
08 预留计划数及使用办法
预留计划数不超过2022年本科招生计划数的1%,用于调节各地统考上线生源人数的不平衡。
09 专业教学培养使用外语语种
本科语言类日语专业限招日语或英语;本科金融工程(中美合作)和英语语言类专业限招英语;其它专业不限语种。新生入学后本科日语和中日合...
01-02
上海立信会计金融学院2019春季高考招生计划为40人,小编为大家提供上海立信会计金融学院2019春季高考招生章程,一起来了解一下吧!
上海立信会计金融学院2019春季高考招生章程
2019年上海市普通高校春季考试招生章程 | |||
一、学校全称 | 上海立信会计金融学院 | ||
二、就读校址 | 浦东校区地址为:上海市浦东上川路995号; 金融学专业录取新生就读校区为我校浦东校区。 | ||
三、层次 | ■ 本科 | ||
四、办学类型 | ■ 普通高等学校 ■ 公办高等学校 □ 民办高等学校 □ 独立学院 | ||
五、颁发学历证书的学校名称及证书种类 | 学校名称 | 上海立信会计金融学院 | |
证书种类 | 修学期满,符合毕业要求,颁发上海立信会计金融学院的本科毕业证书 | ||
六、学校招生管理机构 | 上海立信会计金融学院招生领导小组是我校招生工作的最高决策机构,统一领导学校本科招生工作;学校教务处(招生办公室)是我校组织和实施招生工作的常设机构,负责学校本科招生的日常工作;学校纪委监察处是我校招生工作纪检监察机构。 | ||
七、招生计划及说明 | 2019年我校春季考试招生专业为: 专业层次学制计划数金融学本科4年40人该专业录取无男女比例限制。 | ||
八、专业培养对入学外语考试语种的要求 | 入学外语考试语种不限;入学后金融学专业教学外语语种为英语。 | ||
九、选拔对象 ... | |||
01-24
出国留学高考网为大家提供上海立信会计金融学院2018年春考招生章程,更多高考资讯请关注我们网站的更新!
上海立信会计金融学院2018年春考招生章程


小编精心为您推荐:
08-28
上海立信会计金融学院2018高考分数线已公布,高考分数线频道为大家提供上海立信会计金融学院2018高考分数线汇总,更多高考资讯请关注我们网站的更新!
| 上海立信会计金融学院2018高考分数线汇总 | |
| 1 | 上海立信会计金融学院2018年各省市高考录取分数线 |
| 2 | 上海立信会计金融学院2018年上海市各专业高考录取分数线 |
| 3 | |
上海立信会计金融学院不是985推荐访问