出国留学网专题频道中国特色的社会主义栏目,提供与中国特色的社会主义相关的所有资讯,希望我们所做的能让您感到满意!
出国留学网中考网为大家提供2017年中考历史知识点:建设中国特色的社会主义,更多中考复习资料请关注我们网站的更新!
2017年中考历史知识点:建设中国特色的社会主义
建设中国特色的社会主义
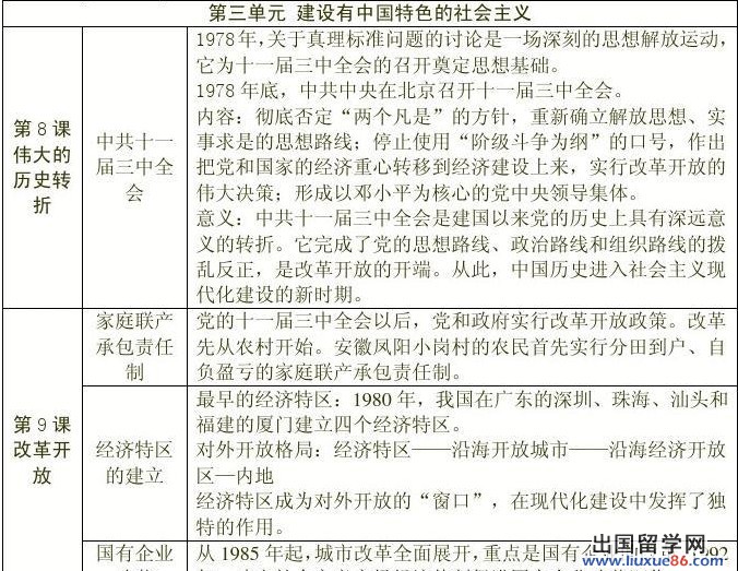
1、十一届三中全会
1978年,是我国社会主义现代化建设的伟大转折。
2、家庭联产承包制
农村,土地 “包产到户” 。生产关系一定要适应生产力发展需要的基本原则,所以使农民焕发出极大的生产积极性,推动了中国农业的大发展。
3、经济特区
1980年,我国决定在广东的深圳、珠海、汕头,福建的厦门设置经济特区。
影响: 有力地推动了我国改革开放和现代化建设的进程。
5、邓小平理论
第一次系统的回答了社会主义建设的基本问题,指导党制定了初级阶段基本路线。是实现现代化的根本保证和指导思想,成为马克思主义在中国发展的新阶段。
小编精心为您推荐:
| 中考复习资料汇总 | ||
| 中考语文 | 中考政治 | |
出国留学网中考频道在考试后及时公布各科中考试题答案和中考作文及试卷专家点评,请广大考生家长关注。时光飞逝,暑假过去了,新学期开始了,不管情愿与否,无论准备与否,我们已走进初三,走近我们的梦!祝愿决战2014中考的新初三学员能加倍努力,在2014年中考中也能取得优异的成绩。



| 2014中考各科目复习资料汇总 | ||
|---|---|---|
| 语文:阅读 诗歌 名句 综合 | 作文:素材 范文 技巧 中考范文 | 数学:填空 压轴 模拟 解题 |
08-03
出国留学网中考频道在考试后及时公布各科中考试题答案和中考作文及试卷专家点评。请广大考生家长关注,祝福广大考生在2013年中考中发挥出最佳水平,考出好成绩!同时祝愿决战2014中考的新初三学员能倍加努力,在2014年中考中也能取得优异的成绩。



2013四川中考数学试题汇总
2013山东中考数学试题汇总
2013江苏中考英语试题汇总
07-19
出国留学网中考频道在考试后及时公布各科中考试题答案和中考作文及试卷专家点评。请广大考生家长关注,祝福广大考生在2013年中考中发挥出最佳水平,考出好成绩!同时祝愿决战2014中考的新初三学员能倍加努力,在2014年中考中也能取得优异的成绩。
建设有中国特色的社会主义:(P140)
1、1982年,中国共十二大召开,邓小平在开幕词中明确提出“建设有中国特色的社会主义”,从此成为把全国各族人民凝聚在一起,进行改革开放和现代化建设的旗帜。
2、1987年,中共十三大正确分析了中国国情后,指出我国正处于社会主义初级阶段,并制定党在社会主义初级阶段的基本路线:“领导和团结全国各族人民,以经济建设为中心,坚持四项基本原则,坚持改革开放,自力更生,艰苦奋斗,为把我国建设成为富强、民主、文明的社会主义现代化国家而努力奋斗。”(即“一个中心,两个基本点”)
3、1992年,党的十四大确立邓小平建设有中国特色社会主义理论在全党的指导地位,还提出建立社会主义市场经济体制。这次大会形成了以江泽民为核心的党的第三代领导集体。
4、1997年,党的十五大江泽民作了《高举邓小平理论的伟大旗帜,把建设有中国特色社会主义事业全面推向二十一世纪》的报告,提出并论述了党在社会主义初级阶段的基本纲领。
2013江苏中考语文试题汇总
2013四川中考数学试题汇总
2013山东中考数学试题汇总
2013江苏中考英语试题汇总
05-18
中国特色的社会主义推荐访问