出国留学网专题频道中国美术简史栏目,提供与中国美术简史相关的所有资讯,希望我们所做的能让您感到满意! 李茂昌副教授的这本《中国美术简史》,自1983年,初版以来,深受广大读者好评,作者经过十多年的教学实践与艺术考察,对本书进行了进一步的修改和补充,河南省教育委员会于1994年5月将其确定为高校美术专业基础理论课程的教材,以引领读者"在历史的坐标上找到今天艺术发展的参照系,以使我们的艺术之舟一往无前地奔向未来"。
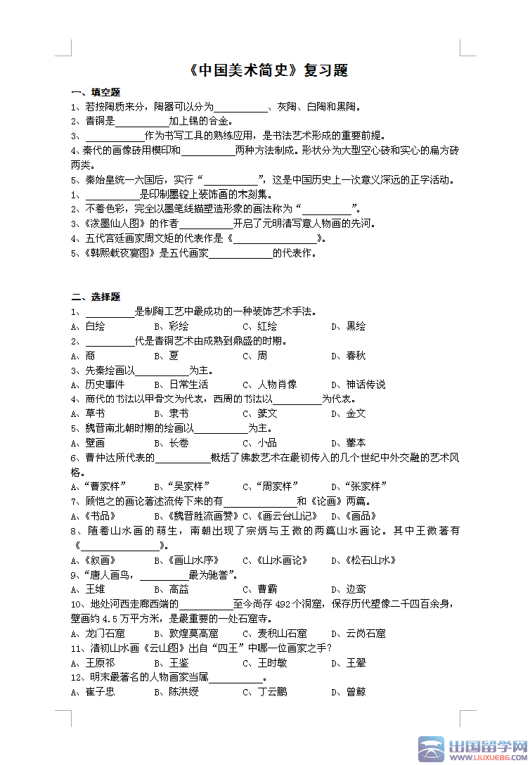
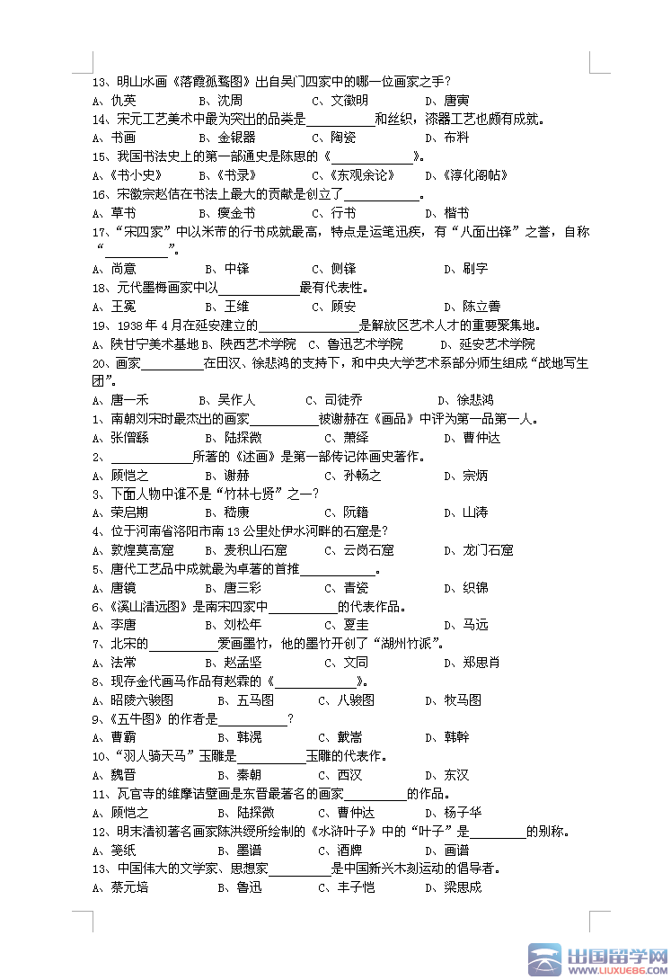
出国留学网艺术考研频道为大家提供《中国美术简史》复习试题,大家可以练习一下哦!



三、简答题
1、 简述商代圆雕类型的人物和动物玉石雕塑的特点。
2、 简述近代著名现实主义艺术大师徐悲鸿的艺术观念。
1、请叙述东晋顾恺之绘画论著《论画》的中心观点及本书的意义。
2、简述明代水墨写意花鸟画大家徐渭的艺术特点及贡献。
四、论述题
1、试论述近代漫画家丰子恺作品的艺术特点。
1、试论述北宋“米氏云山”的艺术特点及对后世山水画创作的影响。
推荐阅读:
中国美术简史推荐访问