出国留学网专题频道中考化学模拟试题栏目,提供与中考化学模拟试题相关的所有资讯,希望我们所做的能让您感到满意!
你的考试准备好了吗?小编为你提供了2019年成都中考化学模拟试题,一起来看看吧,试试自己复习到的程度吧,想知道更多相关资讯,请关注网站更新。
2019年成都中考化学模拟试题
一、选择题
1.下列变化属于化学变化的是
A.冰雪融化B.铜变成铜绿c.湿衣服晒干D.胆矾研碎成粉末
【答案】B
【解析】有新物质生成的变化是化学变化,没有新物质生成的变化是物理变化;A、冰雪融化是固态的水变为液态的水的过程,该过程中没有新物质的生成,是物理变化,故错误;B、铜与空气中的水、氧气和二氧化碳反应生成铜绿,该变化是化学变化,故正确;c、湿衣服晒干是水分子之间的间隙变大,没有新物质生成,故是物理变化,故错误;D、胆矾研碎成粉末是胆矾的形状发生了变化,没有新物质的生成,故是物理变化,故错误。故选B。
2.下列物质属于纯净物的是
A.食盐水B.豆浆c.冰水混合物D.水泥砂浆
【答案】c
【解析】A、食盐水是氯化钠的水溶液,是混合物,故错误;
B、豆浆是由多种物质组成的,故是混合物,故错误;
c、冰和水都是由水组成的,故是由一种物质组成,故是纯净物,故正确;
D、水泥砂浆是由多种物质组成的物质,故是混合物,故错误。故选c。
3.下列图示实验操作正确的是
A.AB.Bc.cD.D
【答案】B
【解析】A、读取量筒中液体的体积时,视线要与凹液面的最低处相平,故错误;
B、检查装置的气密性的方法是将玻璃导管的一端放入水中,用手握住试管,观察水中是否有气泡冒出,如有气泡冒出,则气密性良好,故正确;
c、胶头滴管在使用时要注意垂直悬空,不能伸入试管中,故错误;
D、浓硫酸的稀释方法是将浓硫酸沿烧杯内壁慢慢的注入水中,并用玻璃棒不断的搅拌,故错误。故选B。
4.“绿水青山就是金山银山”,说的是自然环境与人们的生活关系密切,倡导大家要爱护自然环境。下列做法符合这一理念的是
A.农业上为增加农作物产量,可以大量施用化肥农药
B.任意排放工业产生的废气、废水、废渣
c.大量植树造林,严禁乱砍滥伐森林
D.采取就地掩埋的方法来处理各种生活垃圾
【答案】c
【解析】A、农业上施加农药和化肥可以提高粮食的产量,但是要合理施加,不能过量,否则会污染空气或破坏土壤,故错误;
B、工业三废废水、废气、废渣的任意排放会造成环境污染,故错误;
c、大量植树造林可以防止空气污染,改善空气环境,故正确;
D、生活垃圾应该集中处理,合格后排放,随意掩埋生活垃圾会造成环境污染,故错误。故选c。
5.下列关于物质的应用及原因分析正确的是选项应用原因分析
A6000L氧气可加压装入40L钢瓶中氧分子变小了
B自来水的净化过程中用活性炭除去异味活性炭具有吸附性
C一氧化碳与氧化铁反应炼铁一氧化碳具有氧化性
D用飞机在云层中撒布干冰,实施人工降...
考试栏目组小编为你提供了2019年中考备考:初三化学方程式大全,一起来记一记吧,希望能够帮助到你,想知道更多的资讯,请关注网站更新。
2019年中考备考:初三化学方程式大全
一.物质与氧气的反应:
(1)单质与氧气的反应:
1.镁在空气中燃烧:2Mg + O2 点燃 2MgO
2.铁在氧气中燃烧:3Fe + 2O2 点燃 Fe3O4
3.铜在空气中受热:2Cu + O2 加热 2CuO
4.铝在空气中燃烧:4Al + 3O2 点燃 2Al2O3
5.氢气中空气中燃烧:2H2 + O2 点燃 2H2O
6.红磷在空气中燃烧:4P + 5O2 点燃 2P2O5
7.硫粉在空气中燃烧: S + O2 点燃 SO2
8.碳在氧气中充分燃烧:C + O2 点燃 CO2
9.碳在氧气中不充分燃烧:2C + O2 点燃 2CO
(2)化合物与氧气的反应:
10.一氧化碳在氧气中燃烧:2CO + O2 点燃 2CO2
11.甲烷在空气中燃烧:CH4 + 2O2 点燃 CO2 + 2H2O
12.酒精在空气中燃烧:C2H5OH + 3O2 点燃 2CO2 + 3H2O
二.几个分解反应:
13.水在直流电的作用下分解:2H2O 通电 2H2↑+ O2 ↑
14.加热碱式碳酸铜:Cu2(OH)2CO3 加热 2CuO + H2O + CO2↑
15.加热氯酸钾(有少量的二氧化锰):2KClO3 ==== 2KCl + 3O2 ↑
16.加热高锰酸钾:2KMnO4 加热 K2MnO4 + MnO2 + O2↑
17.碳酸不稳定而分解:H2CO3 === H2O + CO2↑18.高温煅烧石灰石:CaCO3高温 CaO + CO2↑
三.几个氧化还原反应:
19.氢气还原氧化铜:H2 + CuO 加热 Cu + H2O 20.木炭还原氧化铜:C+ 2CuO高温 2Cu + CO2↑
21.焦炭还原氧化铁:3C+ 2Fe2O3 高温 4Fe + 3CO2↑
22.焦炭还原四氧化三铁:2C+ Fe3O4 高温 3Fe + 2CO2↑
23.一氧化碳还原氧化铜:CO+ CuO 加热 Cu + CO2
24.一氧化碳还原氧化铁:3CO+ Fe2O3 高温 2Fe + 3CO2
25.一氧化碳还原四氧化三铁:4CO+ Fe3O4 高温 3Fe + 4CO2
四.单质、氧化物、酸、碱、盐的相互关系
(1)金属单质 + 酸 -------- 盐 + 氢气 (置换反应)
26.锌和稀硫酸反应:Zn + H2SO4 === ZnSO4 + H2↑
27.铁和稀硫酸反应:Fe + H2SO4 === FeSO4 + H2↑
28.镁和稀硫酸反应:Mg + H2SO4 === MgSO4 + H2↑
29.铝和稀硫酸反应:2Al + 3H2SO4 ...
你的化学学得怎么样,来试试小编为你提供的2019年中考化学易错选择题专项训练,希望能够帮助到你,想知道更多相关资讯,请关注网站更新。
2019年中考化学易错选择题专项训练
1.许多同学喜欢吃烧烤食物,烧烤常用木炭作燃料。下列叙述中,正确的是
(A)在室内烧烤时要注意通风 (B)烧烤有时看到的黄色火焰是木炭燃烧产生的
(C)烧烤时扇炭火是为了降温 (D)用含硫的焦炭代替木炭不会影响人体健康
2.下列对酒精灯和酒精的认识中,错误的是
(A)用火柴点燃酒精灯——使温度达到酒精的着火点
(B)用酒精灯加热物质——酒精燃烧能放出大量的热
(C)用灯帽盖灭酒精灯——使灯芯的酒精与空气隔绝
(D)存放酒精时远离火源——主要是防止酒精挥发
3.某农田出现了土壤酸化板结现象,经调查,该农田长期施用化肥(NH4)2SO4。下列推测中,错误的是
(A)(NH4)2SO4溶液的p H可能小于7
(B)土壤板结可能是长期施用(NH4)2SO4造成的
(C)为了防止土壤酸化,施用(NH4)2SO4的同时应加入Ca(OH)2
(D)草木炭(主要含K2CO3)可改良酸性土壤,说明K2CO3的溶液可能呈碱性
4.下列认识或说法中,正确的是
(A)向某固体中加入稀盐酸有气泡产生,可证明该物质中一定含有CO32-
(B)常温下可用Fe与AgCl反应制取Ag
(C)可用过量的Cu(OH)2除去CuSO4溶液中的少量H2SO4
(D)分别将Mg、Fe、Cu、Ag放入稀盐酸中,可确定它们的活动性顺序
5. 下列关于水的叙述中,错误的是
(A)自然界中水的p H均为7 (B)工农业生产需要大量的淡水
(C)地球上总储水量很多,但淡水量很少 (D)水能以固态、液态、气态三种状态存在
6.下列物质露置在空气中,能与氧气、水蒸气同时发生反应的是
(A)铁粉 (B)生石灰 (C)浓硫酸 (D)氢氧化钠固体
7. 下列实验操作正确的是
8. 在天平两边的托盘上各放一个质量相等的烧杯,并分别加入等质量、等质量分数的足量的稀盐酸,天平平衡。若向左盘烧杯中加入100 g碳酸钙,充分反应后,要想使天平重新平衡,应向右盘烧杯中加入的物质可能是
①56 g Zn和Fe2O3的混合物 ②100 g MgCO3和Al的混合物 ③84g Mg和Fe的混合物 ④100 g BaCO3和Cu的混合物
(A)①③ (B)② (C)②④ (D)③④
9. 亲爱的同学们,通过化学的学习你一定对一些化工生产中应用的原理有所了解,下列生产中不发生化学变化的是
A.钢铁冶炼 B.石灰石制生石灰 C.分离液态空气制氧气 D.氧炔焰焊接金属
10. 2005年11月,吉林石化公司双苯厂发生爆炸,造成松花江水质污染,主要污染物之一是苯。下图是苯的微观粒子模拟图,请根据图示判断下列说法中错误的是
A.苯的化学式为C6H6 B.苯由两种...
为什么煮沸的方法可以消毒医疗器械?你知道吗?考试栏目组小编为你提供了2019年九年级中考化学必备的46道简答题,想知道更多相关资讯,请关注网站更新。
2019年九年级中考化学必备的46道简答题
1.怎样才能减少“白色污染”?
① 少使用塑料 ② 回收利用 ③ 研制可降解塑料
2. 在使用体温计测量体温时,若不慎将体温计打破,散落出来的汞产生的汞蒸气会对人体产生危害。此时可以撒一些硫粉在上面,使硫与汞发生化合反应生成固体硫化汞(HgS)。
(1)写出硫和汞反应的化学方程式S+Hg=HgS;
(2)用分子、原子的观点解释体温计测量体温时汞柱上升的现象 测量体温时温度升高,汞原子运动加速,汞原子间隔增大,所以汞柱上升。
3.为什么煮沸的方法可以消毒医疗器械?
细菌的生命基础是蛋白质,煮沸可以使蛋白质凝固,失去生理活性。
4.聚乙烯塑料和聚氯乙烯塑料怎样鉴别?
分别取一块点燃,有刺激性气味的是聚氯乙烯塑料,无刺激性气味是聚乙烯塑料。
5.某学生做实验时,不小心将稀硫酸溅到衣服上,他认为不是浓硫酸没有大问题,但不久发现衣服上出现几个小洞,这是为什么?
稀硫酸中水蒸发,变成浓硫酸,浓硫酸具有脱水性,所以使衣服出现几个小洞。
6.避免水污染的措施有哪些?
①工业“三废”经过处理后再排放
② 农业上合理使用农药和化肥
③生活污水经处理后再排放(或加强对水质监侧)„„
7.写出鉴别硬水和软水的方法,现象和结论
分别取少量两种液体于两支试管中,加入适量的肥皂水,如果无泡沫、产生沉淀的是硬水,无沉淀产生,泡沫多的是软水。
8.我国有许多盐碱湖,湖中溶有大量氯化钠和纯碱,那里的农民冬天捞纯碱,夏天晒盐.试用所学知识说明:
(1)冬天捞纯碱的道理:碳酸钠溶解度随温度的升高而增大,冬天温度低,碳酸钠溶解度减小,所以从盐湖中析出来。
(2)夏天晒盐的道理:氯化钠溶解度随温度变化不大,夏天水分不断蒸发,氯化钠将析出来。
※ 该题必须把碳酸钠、氯化钠溶解度随温度变化规律答出来,然后再加以分析。
9. 1989年世界卫生组织确认,长期或大量摄入铝元素对人体神经系统将造成损害,建议限制导致人体摄入铝元素的各种应用。根据你的经验,举出二例受限制的应用。
①少使用铝薄包装糖果、香烟
②不使用铝制餐具
③少吃油炸食品{油炸食品里含有明矾,明矾是KAl(SO4)2}
④少用氢氧化铝制的胃药 „„
10.燃料煤所产生的(二氧化硫)是产生酸雨的主要原因,请你举出三方面酸雨危害实例及防止酸雨产生的措施。
危害:①使土壤酸化影响农作物生长 ②腐蚀建筑物 ③影响人类健康
措施:①少使用化石燃料,开发新能源 ②使用脱硫煤 ③工业废气、汽车尾气经处理后再排放。
11.经研究发现长期使用我国发明的铁锅做饭,可减少缺铁性贫血的发生,原因是?
(炒菜时铁锅中少量铁单质进入人体与人体胃液作用转化为易吸收铁元素...
化学题目多而杂,较难理解,而有关符号含义的题目在中考中占有重要的比例。现将小编为你提供的2019年中考化学模拟试题及答案,希望对大家的学习有所帮助。更多相关中考化学内容,请关注网站更新。
化学符号多而杂,较难理解,而有关符号含义的题目在中考中占有重要的比例。现将它们分类归纳如下,希望对大家的学习有所帮助。
例1:写出下列符号的意义:
A.H _____________
(2)O ________________
[归类]元素符号的意义:①表示一种元素;②表示这种元素的一个原子。
答案:(1)H:①表示氢元素②表示一个氢原子;
(2)O:①表示氧元素②表示一个原子。
例2:写出下列符号的意义:
(1)O2_____________
(2)CO2 ________________
(3)Fe______________________
[归类]化学式的意义:①表示一种物质;②表示这种物质由哪些元素组成;③表示这种物质由什么原子直接构成或表示这种物质的一个分子由什么原子构成;④表示这种物质的一个分子。
答案:(1)O2:表示①氧气 ②氧气是由氧元素组成的 ③一个氧分子 ④一个氧分子是由两个氧原子构成的;
(2)CO2:表示①二氧化碳 ②二氧化碳是由碳元素和氧元素组成的 ③一个二氧化碳分子 ④一个二氧化碳分子是由一个碳原子和两个氧原子构成的;
(3)Fe:表示①铁 ②铁元素 ③一个铁原子。
例3:写出下列符号的意义:
(1)Mg2+_____________
(2)SO42- ________________
[归类]离子符号的意义:表示某离子带几个单位的正(负)电荷。
答案:(1)Mg2+:表示镁离子带两个单位的正电荷;
(2)SO42-:表示硫酸根离子带两个单位的负电荷。
例4:写出下列符号中数字的含义:
(1)O2_____________
(2)H2O ________________
[归类]写在元素符号右下角的数字表示一个分子中所含该元素的原子个数。
答案:(1)O2中“2”表示一个氧分子中含有两个氧原子;
(2)H2O中“2”表示一个水分子中含有两个氢原子。
例5:写出下列符号中加点2的含义:
(1)2Cu_____________
(2)2SO2 ________________
(3)2Na+______________________
[归类]写在元素符号、化学式、离子符号前面的数字表示该分子、原子或离子的个数。
答案:(1)2Cu中“2”表示两个铜原子;
(2)2SO2中“2”表示两个二氧化硫分子;
(3)2Na+中“2”表示两个钠离子。
例6:写出下列符号中数字的含义:
(1)Mg2+_____________
(2...
你的中考复习的怎么样了?小编这里为各位考生准备了2019初中化学竞赛真题精选,一起来做做,看自己能考多少分吧,想知道更多相关内容,请关注网站更新。
2019初中化学竞赛真题精选
(一)
1.(5分)某不纯的烧碱样品中含有Na2CO3 3.8%、Na2O 5.8%、NaOH 90.4%。取M克样品,溶于质量分数为18.25%的盐酸溶液100g中,并用30%的NaOH溶液来中和剩余的盐酸至中性。把反应后的溶液蒸干后可得到固体质量是多少克?
2.(8分)由于地球的二氧化碳剧增,由此产生的“温室效应”使自然灾害频繁发生,2004年底印度洋发生的大地震及海啸造成的惨剧使世人记忆犹新。消除“温室效应”的有效措施是广泛植树造林。已知180g葡萄糖(C6H12O6)完全燃烧时放热2804kJ太阳每分钟对地球表面辐射能量为2.1J/cm2;植物通过光合作用生成葡萄糖和氧气。设光合作用时太阳能量利用率10%,每片树叶面积以10cm2计算,这样的树叶100片要合成1.8g葡萄糖。问:
(1)需光照多长时间?
(2)若空气中含CO2质量分数为0.3%,需要标准状况下空气多少升?(标准状况下空气密度为1.29g/L)
(3)若标准状况下氧气密度为1.429g/L,问光合作用时除生成1.8g葡萄糖,还放出氧气多少升?
(二)
3.(8分)李同学在探究铁生锈的条件时,将铁钉浸没在试管里的食盐水中,一段时间后,发现试管底部出现了黑色粉末。李同学对此黑色粉末的组成做了如下几种猜测:
①Fe ②Fe2O3 ③Fe3O4 ④FeCl3 ⑤数种物质的混合物。请回答下列问题:
(1)你认为李同学的上述猜想中,不做实验就可排除的是 和 (填序号),理由是 ;你认为黑色粉末还可能是 ,理由是 。
(2)李同学将黑色粉末干燥后,用磁铁靠近,发现粉末能被磁铁吸引,于是得出结论:黑色粉末一定是铁粉。你认为李同学的结论对吗? ,理由是
4.(8分)先阅读下列短文,再回答下列问题:
在酸性条件下,次氯酸钠(NaClO)、过氧化氢都有很强的氧化性,可将Fe2+氧化为Fe3+。Mg(OH)2和Fe(0H)3在溶液中生成时呈胶状物或絮状物沉淀,而MgCO3在水中煮沸可转变为Mg(OH)2。“卤块”的主要成分为MgCl2,还含有FeCl2、FeCl3、MnCl2等杂质。若以它为原料,按下图工艺流程即可制得“轻质氧化镁”。若要求产品不含杂质离子,而且成本较低,流程中所用试剂或pH控制可参考表1、表2来确定。
5.(11分)某纯碱样品中含有少量氯化钠,现欲测定其碳酸钠的质量分数,进行如下实验:
【实验原理】Na2CO3+H2SO4 = Na2SO4 + H2O + CO2↑
通过实验测定反应产生的二氧化碳的质量,即可求得原样品中碳酸钠的质量,进而求得碳酸钠在样品中的质量分数。
【实验装置】
【实验步骤】
①如图连接装置(除B、C外)并加入所需药品。
②称量并记录B的质量(m1)。(称量时注意封闭B的两端。)
⑧按动鼓气球,持续约1分钟。
④连接上B、C。...
你的考试准备的怎么样了,小编为你精心准备了2019年中考化学模拟试题,一起来试试吧,看看你能考多少分,想知道更多资讯,请关注网站更新。
1. 右图是常见酸、碱、盐之间的相互转化关系。
(1)写出图中相应物质的化学式:酸 、碱 。
(2)写出图中反应②和④的化学方程式:
(3)总结化学反应的规律是我们学习化学的方法之一。请根据上图总结出酸、碱、盐相互反应的规律(写2点) 、
2.A~H都是初中化学中的常见物质,它们之间的转化关系如图14所示。A是天然气的主要成分,E是一种常见的食品干燥剂。
请回答:
(1)A的化学式为 ;
(2)反应③的基本反应类型是 ;
(3)反应②的化学方程式为 ;
(4)反应④的化学方程式为 。
3. 构建知识网络是一种重要的学习方法。下图是关于盐酸化学性质的知识网络,“——”表示相连的两种物质能发生反应,“ ”表示一种物质转化成另一种物质,A、C属于不同类别的化合物。完善这个知识网络:
(1)写出A、B、C的化学式:A ;B ;C 。
(2)根据自己得出的知识网络写出一个复分解反应化学方程式:
4. 已知,A、B、C、D四种物质之间存在以下转化关系。其中C是单质,D是相对分子质量最小的氧化物。试回答
(1)写出A、C、D三种物质的化学式:A________、C_________、D_________。浅绿色溶液B中溶质的化学式_______________。
(2)写出C→D的化学方程式_________________________________。
5.今年年初,我国南方出现了大面积的冰雪灾害,在除雪过程中,融雪剂发挥了很大的作用。某公司生产的融雪剂是由氯化钠、硝酸钠、氯化镁、硫酸铜中的两种或两种以上的物质组成的。小佳同学为探究其成分,设计并完成了以下实验:
请你根据以上设计过程,完成下列空白:
(1)该融雪剂中一定含有 (写化学式,下同),一定不含有 ,可能含有 ;
(2)加入硝酸银溶液发生反应的化学方程式是 。
6. 小彤的一副眼镜戴了一段时间后,发现铜质镜架上出现了一墨绿色物质,他想将其除掉。经查阅资料得知:铜在一定条件下会锈蚀生成一种绿色物质,其主要成分是碱式碳酸铜(俗称铜绿),于是他和几个同学按如下方案进行了实验。
(1)实验①是向铜绿中加入适量常见无色液体B,再加热至沸,沉淀仍然不变色。实验②、③中C是一种常见的无色气体,B的化学式为 ▲ 。为满足实验③反应所需的外界条件,应该使用关键仪器名称是 ▲ 。
(2)写出实验②反应的化学方程式 ▲ ,
在此过程中,判断铜绿没有完全反应的现象是 ▲ 。
(3)将A的溶液5~9滴滴入5mL10%的氢氧化钠溶液中得到蓝色絮状沉淀,稍加热即变
黑色沉淀D。写出蓝色絮状沉淀转变为D的化学方程式 ▲ 。
(4)已知2Ca(HCO3)==== CaCO3↓+ H2O+CO2↑,则热稳定性CaCO3> Ca(HCO3),由...
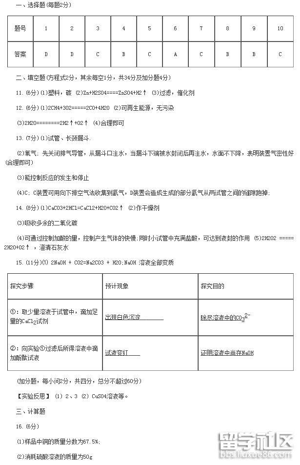
小编为考生们整理了“2018年安徽中考化学模拟试题及答案”,希望能帮到大家,更多考试信息请关注出国留学网的及时更新哦。祝大家考试顺利!
2018年安徽中考化学模拟试题及答案2



推荐阅读:
小编为考生们整理了“2018年安徽中考化学模拟试题及答案”,希望能帮到大家,更多考试信息请关注出国留学网的及时更新哦。祝大家考试顺利!
2018年安徽中考化学模拟试题及答案1




推荐阅读:
中考化学模拟试题推荐访问