出国留学网专题频道中考历史综合题栏目,提供与中考历史综合题相关的所有资讯,希望我们所做的能让您感到满意!
出国留学网中考频道在考试后及时公布各科中考试题答案和中考作文及试卷专家点评,请广大考生家长关注。时光飞逝,暑假过去了,新学期开始了,不管情愿与否,无论准备与否,我们已走进初三,走近我们的梦!祝愿决战2014中考的新初三学员能加倍努力,在2014年中考中也能取得优异的成绩。
近代开放政策和新时期对外开放的比较
| 2014中考各科目复习资料汇总 | ||
|---|---|---|
| 语文:阅读 诗歌 名句 综合 | ||
出国留学网中考频道在考试后及时公布各科中考试题答案和中考作文及试卷专家点评,请广大考生家长关注。时光飞逝,暑假过去了,新学期开始了,不管情愿与否,无论准备与否,我们已走进初三,走近我们的梦!祝愿决战2014中考的新初三学员能加倍努力,在2014年中考中也能取得优异的成绩。
国共两党关系变化(两次合作 两次分裂)

2014中考各科目复习资料汇总 语文:阅读 诗歌 名句 综合 作文:素材 范文 技巧 中考范文 数学:填空 压轴 模拟 解题 英语:单选 阅读 易错 综合...
出国留学网中考频道在考试后及时公布各科中考试题答案和中考作文及试卷专家点评,请广大考生家长关注。时光飞逝,暑假过去了,新学期开始了,不管情愿与否,无论准备与否,我们已走进初三,走近我们的梦!祝愿决战2014中考的新初三学员能加倍努力,在2014年中考中也能取得优异的成绩。
三次科技革命的比较




| 2014中考各科目复习资料汇总 | ||
|---|---|---|
| 语文:阅读 诗歌 名句 综合 | 作文:素材 范文 技巧 中考范文 | 数学:填空 压轴 模拟 解题 |
出国留学网中考频道在考试后及时公布各科中考试题答案和中考作文及试卷专家点评,请广大考生家长关注。时光飞逝,暑假过去了,新学期开始了,不管情愿与否,无论准备与否,我们已走进初三,走近我们的梦!祝愿决战2014中考的新初三学员能加倍努力,在2014年中考中也能取得优异的成绩。
中国近代化历程
出国留学网中考频道在考试后及时公布各科中考试题答案和中考作文及试卷专家点评,请广大考生家长关注。时光飞逝,暑假过去了,新学期开始了,不管情愿与否,无论准备与否,我们已走进初三,走近我们的梦!祝愿决战2014中考的新初三学员能加倍努力,在2014年中考中也能取得优异的成绩。
洋务派与近代工业
近代工业

| 2014中考各科目复习资料汇总 | ||
|---|---|---|
| 语文:阅读 诗歌 名句 综合 | 作文:素材 范文 技巧 中考范文 | 数学:填空 压轴 模拟 解题 |
| 英语:单选 阅读 易错 综合 | ||
出国留学网中考频道在考试后及时公布各科中考试题答案和中考作文及试卷专家点评,请广大考生家长关注。时光飞逝,暑假过去了,新学期开始了,不管情愿与否,无论准备与否,我们已走进初三,走近我们的梦!祝愿决战2014中考的新初三学员能加倍努力,在2014年中考中也能取得优异的成绩。
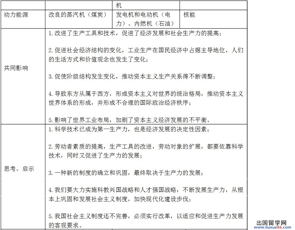
三次科技革命
| 2014中考各科目复习资料汇总 | ||
|---|---|---|
| 语文:阅读 诗歌 名句 综合 | 作文:素材 范文 技巧 中考范文 | 数学:填空 压轴 模拟 解题 |
| 英语:单选 阅读 易错 综合 | ||
出国留学网中考频道在考试后及时公布各科中考试题答案和中考作文及试卷专家点评,请广大考生家长关注。时光飞逝,暑假过去了,新学期开始了,不管情愿与否,无论准备与否,我们已走进初三,走近我们的梦!祝愿决战2014中考的新初三学员能加倍努力,在2014年中考中也能取得优异的成绩。
明治维新和戊戌变法的比较

出国留学网中考频道在考试后及时公布各科中考试题答案和中考作文及试卷专家点评,请广大考生家长关注。时光飞逝,暑假过去了,新学期开始了,不管情愿与否,无论准备与否,我们已走进初三,走近我们的梦!祝愿决战2014中考的新初三学员能加倍努力,在2014年中考中也能取得优异的成绩。
有关新疆、西藏和台湾的历史知识


出国留学网中考频道在考试后及时公布各科中考试题答案和中考作文及试卷专家点评,请广大考生家长关注。时光飞逝,暑假过去了,新学期开始了,不管情愿与否,无论准备与否,我们已走进初三,走近我们的梦!祝愿决战2014中考的新初三学员能加倍努力,在2014年中考中也能取得优异的成绩。
中国共产党重要会议



出国留学网中考频道在考试后及时公布各科中考试题答案和中考作文及试卷专家点评,请广大考生家长关注。时光飞逝,暑假过去了,新学期开始了,不管情愿与否,无论准备与否,我们已走进初三,走近我们的梦!祝愿决战2014中考的新初三学员能加倍努力,在2014年中考中也能取得优异的成绩。
近代西方列强对中国的侵略及影响
建社会
| 2014中考各科目复习资料汇总 | ||
|---|---|---|
| 语文:阅读 诗歌 名句 综合 | 作文:素材 范文 技巧 中考范文 | 数学:填空 压轴 模拟 解题 |
| 英语:单选 阅读 易错 综合 | ||
中考历史综合题推荐访问