出国留学网专题频道中考英语模拟题及答案栏目,提供与中考英语模拟题及答案相关的所有资讯,希望我们所做的能让您感到满意!
08-26
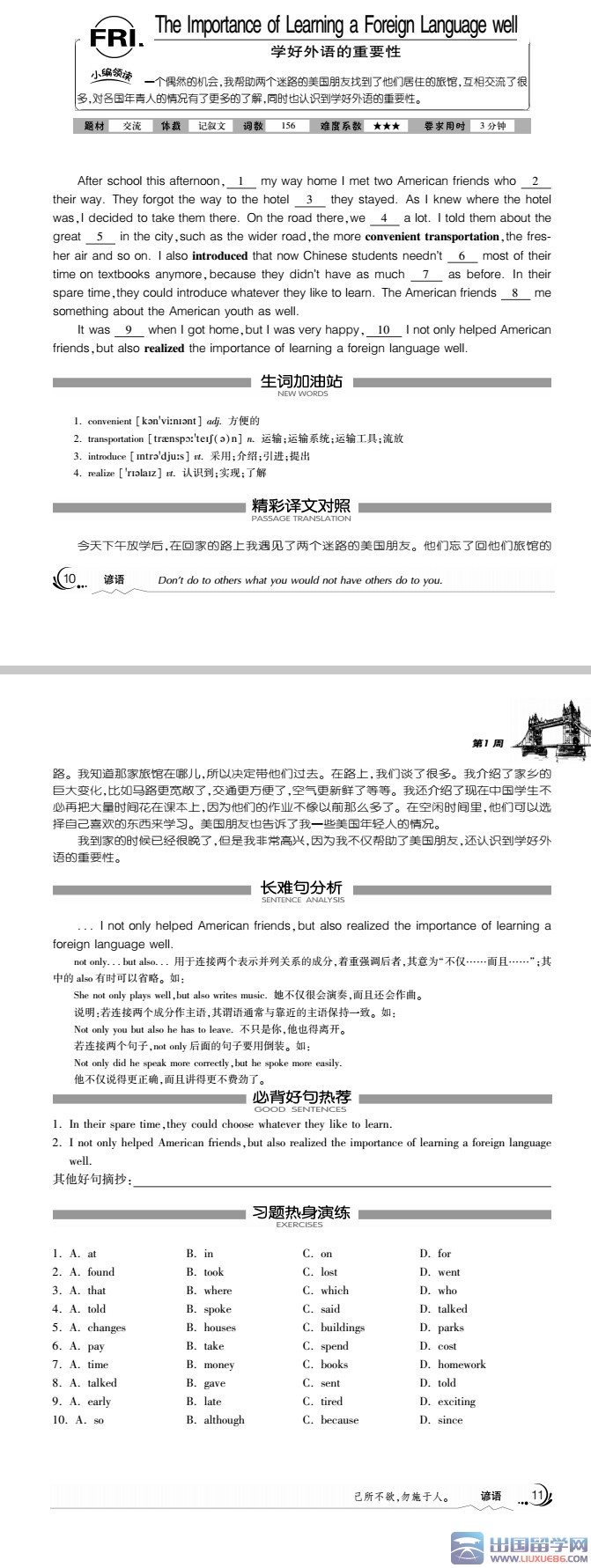
出国留学中考网为大家提供中考英语完型填空练习题及答案:学好外语的重要性,更多中考资讯请关注我们网站的更新!
中考英语完型填空练习题及答案:学好外语的重要性

1. C 解析:on one's way to ...固定结构,意思是”在去……的路上”。
2. C 解析:与后面的forgot the way相一致。
3.B 解析:引导词在定语从句中作地点状语。
4. D 解析:tell一般作及物动词,后跟宾语;speak发言;讲话。say说。talk交谈。
5. A 解析:由后面的内容可知,讲的是城市的”变化”。
6. C 解析:spend ... on sth在某方面花费……。
7. D 解析:前面说不再花费更多的时间学习,那自然”作业”就会少。
8. D 解析:tell sb sth 告诉某人某事。
9. B 解析:根据句意可知,虽然回家”晚”,但很高兴。
10. C 解析:本句讲的是”高兴”的原因。
小编精心为您推荐:
...08-26
出国留学中考网为大家提供中考英语模拟题及答案:如何交友,更多中考资讯请关注我们网站的更新!
中考英语模拟题及答案:如何交友

1. B 解析:细节理解题,由First,Secondly,Thirdly,Finally等词可知。
2. A 解析:细节理解题。由第二段最后一句可知
3. C 解析:细节理解题。由第三段If he or she finds you are easy to talk to,they would have you as their friends.可知。
4. D 解析:细节理解题。由第四段内容可知。
5. C 解析:主旨大意题。本文主要介绍交友的四种方法。
小编精心为您推荐:
中考英语语法专题复习:特殊疑问句 ...
08-26
出国留学中考网为大家提供九年级中考英语复习题及答案:real friendship,更多中考资讯请关注我们网站的更新!
九年级中考英语复习题及答案:real friendship

1. D 解析:细节理解题。由第一段When in trouble,we need friends to offer us help,support and encouragement.句可知。 2. A 解析:细节理解题。由第二段最后一句可知。
3.B 解析:细节理解题。由第三段While making friends,we should take care to select those who have such fine qualities.句可知。
4. C 解析:细节理解题。由第三段Real friends can share all our sorrows and double all our joys.句可知。
5. D 解析:细节理解题。由In short,when we have established friendship,we ought to cherish and treasure it by means of words and deeds.句可知。
小编精心为您推荐:
...08-26
出国留学中考网为大家提供初三英语练习题及答案:on friendship,更多中考资讯请关注我们网站的更新!
初三英语练习题及答案:on friendship

1. B 解析:细节理解题。由第一段In the modern age,people attach more importance to relations and connections.句可知。
2. A 解析:细节理解题。由第二段第一句可知。
3. C 解析:细节理解题。由第三段we need friends to support and help us out of difficulties.句可知。
4. D 解析:细节理解题。由第三段最后一句可知。
5. C 解析:推理判断题。由第四段内容可知:朋友不可能都是富有的。
小编精心为您推荐:
...08-26
出国留学中考网为大家提供初三上学期英语练习题及答案:friendship,更多中考资讯请关注我们网站的更新!
初三上学期英语练习题及答案:friendship

1. C 解析:表示转折。
2. D 解析:引导时间状语从句,表示”当……的时候”。
3. B 解析:迷路时需要引导。
4. C 解析:表示原因。
5. A 解析:太阳在冬天使人温暖。
6. C 解析:沙漠里最珍贵的是水。
7. B 解析:the same ...as ...像……一样。
8. D 解析:友谊使我们的世界更精彩。
小编精心为您推荐:
2016中考英语复习策略 ...
05-04
2015年北京西城中考英语一模试卷及答案
听力理解(共30分)
一、听对话,从下面各题所给的A、B、C三幅图片中选择与对话内容相符的图片。每段对话读两遍(共
5分,每小题1分)
二、听对话或独白,根据对话或独白的内容,从下面各题所给的A、B、C三个选项中选择最佳选项。每段对话或独白你将听两遍。(共15分,每小题1.5分)
请听下面的对话,完成第6至第7小题。
6. What’s the matter with the man?
A. He’s got a cold. B. He’s lost his umbrella. C. He’s had an accident.
7. What was the weather like yesterday afternoon?
A. Sunny B. Windy C. Rainy
请听下面的对话,完成第8至第9小题。
8. What’s Helen going to do on Friday evening?
A. To visit her neighbors. B. To go out with her friends. C. To have a birthday party.
9. What’s the woman going to take with her?
A. A bottle of wine. B. Some food and drinks. C. Some flowers.
请听下面的对话,完成第10至第11小题。
10. What can we learn about the man?
A. He learnt cooking from his mother. B. He is taking a cooking lesson. C. He works in a restaurant.
11. What makes the woman get bored now?
A. Cooking at home. B. Eating take-out food. C. Being busy with her work.
请听下面的对话,完成第12至第13小题。
12. What is the woman doing now?
A. Putting paper cuts on the window.
B. Teaching how to make paper cuts.<...
中考英语模拟题及答案推荐访问