出国留学网专题频道二建专业栏目,提供与二建专业相关的所有资讯,希望我们所做的能让您感到满意!
09-20
下文是二级建造师职业资格考试报考条件已及一级二级建造师注册专业对照表,想看完整内容的朋友仔细看看本文吧!下面是出国留学网整理的“二级建造师资格考试报考条件及一建二建专业对照表”,欢迎大家参考阅读。
凡遵守国家法律、法规,并具备下列条件之一者,可以申请参加二级建造师执业资格考试:
(一)取得工程类或工程经济类中等专科以上学历并从事建设工程项目施工管理工作满2年,可以申请参加二级建造师三个科目的考试。
(二)取得建筑施工二级项目经理资质及以上证书,符合报名条件并满足下列条件之一可以免考相应科目:
(1)取得二级项目经理资质证书,并具有中级及以上技术职称,从事建设项目施工管理工作满15年,可免《建设工程施工管理》考试。
(2)取得一级项目经理资质证书,并具有中级及以上技术职称;或取得一级项目经理资质证书,从事建设项目施工管理工作满15年,可免《建设工程施工管理》和《建设工程法规及相关知识》考试。
(3)已取得某一个专业二级建造师执业资格的人员,可根据工作实际需要,选择另一个《专业工程管理与实务》科目的考试。考试合格后核发相应专业合格证明。该证明作为注册时增加执业专业类别的依据。
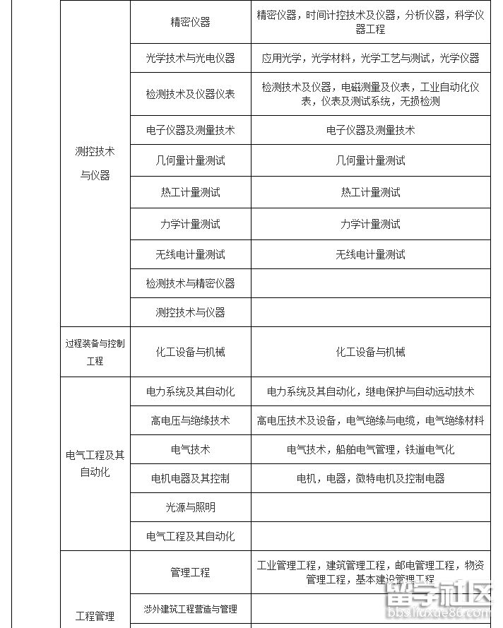
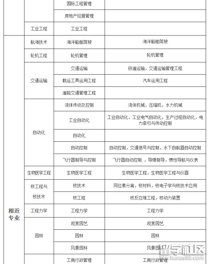
注:关于工程和工程经济类大专、本科专业名称以人事部、建设部《关于印发<建造师执业资格考试实施办法>和<建造师执业资格考核认定办法>的通知》(国人部发〔2004〕16号)及住建部建筑市场管理司《一级建造师注册有关问题会议纪要》中公布的专业对照表为准,中专等其他学历专业参照执行。详见下表。
《关于印发<建造师执业资格考试实施办法>和<建造师执业资格考核认定办法>的通知》附件:



01-07
还不知道二级建造师哪个专业好考一些的小伙伴,赶紧来瞧瞧吧!下面由出国留学网小编为你精心准备了“二建哪个专业比较好考”,本文仅供参考,持续关注本站将可以持续获取更多的资讯!
建筑工程最普及,人数最多,需求最大,最容易考,建筑工程二级建造师的数量应该比其他的所有综合加起来还多。还要看自己从事那个专业方面的了,以自己目前所从事的行业为主,以后可以考增项目。
二级建造师考试科目有哪些
二级建造师考试分综合考试和专业考试,综合考试包括《建设工程施工管理》、《建设工程法规及相关知识》两个科目,专业考试为《专业工程管理与实务》一个科目。
二级建造师全国卷考试采用闭卷形式,时间为2-3小时,题型为单选题和多选题及案例题,二级建造师执业资格考试分综合考试和专业考试,综合考试包括《建设工程施工管理》、《建设工程法规及相关知识》两个科目,这两个科目为各专业考生统考科目。
专业考试为《专业工程管理与实务》一个科目,该科目分为6个专业,即:建筑工程、公路工程、水利水电工程、矿业工程、机电工程和市政公用工程。考生在报名时根据工作需要和自身条件选择一个专业进行考试。
二级建造师就业前景如何
二级建造师资格的必要性是明确的,这使得建造师企业的专业资格对建造师的数量和专业方面提出了更高的要求。目前二级建造师的市场缺口至少在100万人以上。如果要补充市场空缺,至少需要5年才能满足当前的市场需求。在当前我国城市化进程中,建筑企业走向国际化,二级建造师的就业前景十分广阔。
考二级建造师有什么作用
1、升职必备
二级建造师是建筑类的一种职业资格,是建筑行业入门的敲门砖。国家规定,没有一/二级建造师证书,无法担任项目经理,当然,也就与高薪无缘。而考下二级证书,不仅是自己能力表现,也有了担任项目经理的资格,之后高薪工资还会远吗?这也是现在越来越多在职施工人员考证的主要目的之一。
2、就业前景好
国家发展越来越快速,建设行业越来越成熟,无论从质量、安全等方面,都需要高素质的人才储备。国家建设在发展,对人才的需求就在不断扩大,建筑公司对二级建造师的需求量大,这也代表着,你考下二建证书,就是行业求贤若渴的一份子,就业前景广阔。
3、高薪
二级建造师考试被纳入国家职业资格目录。建筑公司对二建需求量大,全国建筑企业10W+,建造师数量远远不够市场需求。
凡从事工程建设活动的建设、设计、施工等单位,必须在建设工程工作岗位配备二级建造师。随着我国建筑市场的快速发展,社会各行业如从国企到房地产公司、建筑安装企业等对建造师人才的需求不断增加。市场缺口大,众多从事建设工程领域的公司,纷纷以高薪酬,高福利争夺二级建造师。
一、考试知识点的范围
时间在一天天的过去,备考复习正是当务之急,为了做好...
二建专业推荐访问