出国留学网专题频道二级建造师报考专业对照表栏目,提供与二级建造师报考专业对照表相关的所有资讯,希望我们所做的能让您感到满意!
12-27
下面是出国留学网整理的“二级建造师高职高专报考专业对照表”,欢迎阅读参考,更多有关内容请密切关注本网站二级建造师栏目。
二级建造师高职高专报考专业对照表
1.本表按教育部现行《普通高等学校本科专业目录新旧专业对照表》编制,共涉及“土建类、测绘类、水利类、交通运输类、能源动力类、地矿类、材料类、电气信息类、机械类、管理科学与工程类、生物工程类、化工与制药类、工程力学类”等18类45个专业,其中本专业36个,相近专业9个。
2.为便于考核认定条件中有关专业学历的确认,对“本专业”、“相近专业”和“其他专业”进行了划分,供申报和审核考核认定条件时参考。其他专业的具体范围由建设部、人事部确认。
3.根据各省发布的考务通知,报考二建专业均有要求工程及工程经济类专业。不过有些省份,非工程类及工程经济类专业人员满足一定的施工工作年限也有机会报考。

二级建造师考试网为您提供:
...12-27
下面是出国留学网整理的“二级建造师大学本科报考专业对照表”,欢迎阅读参考,更多有关内容请密切关注本网站二级建造师栏目。
二级建造师大学本科报考专业对照表
1.本表按教育部现行《普通高等学校本科专业目录新旧专业对照表》编制,共涉及“土建类、测绘类、水利类、交通运输类、能源动力类、地矿类、材料类、电气信息类、机械类、管理科学与工程类、生物工程类、化工与制药类、工程力学类”等18类45个专业,其中本专业36个,相近专业9个。
2.为便于考核认定条件中有关专业学历的确认,对“本专业”、“相近专业”和“其他专业”进行了划分,供申报和审核考核认定条件时参考。其他专业的具体范围由建设部、人事部确认。
3.根据各省发布的考务通知,报考二建专业均有要求工程及工程经济类专业。不过有些省份,非工程类及工程经济类专业人员满足一定的施工工作年限也有机会报考。

二级建造师考试网为您提供:
...
人生应该树立目标,否则你的精力会白白浪费。以下资讯由出国留学网二级建造师网整理而出,希望对您有所帮助!更多关于二级建造师考试等方面的信息,请持续关注本站!
| 二级建造师报考专业对照表 |
| 二级建造师报考专业对照表(本科) |
08-07
只要一个人还有所追求,他就没有老。直到后悔取代了梦想,他才算老。以下资讯由出国留学网二级建造师网整理而出,希望对您有所帮助!更多关于二级建造师考试等方面的信息,请持续关注本站!
注:本表按教育部现行《普通高等学校高职高专教育指导性专业目录(2005年版)》编制。共涉及“土建施工类、工程管理类、建筑设计类、城镇规划与管理类、建筑设备类、市政工程类、房地产类、水利工程与管理类、机械设计制造类、自动化类、电子信息类、通讯类、环保类、机电设备类、公路运输类、铁路运输类、港口运输类、管道运输类、林业技术类、城市轨道运输类、水上运输类、民用运输类、资源勘查类、水利水电设备类、地质工程与技术类、矿冶工程类、矿物加工类、测绘类、材料类、能源类、电力技术、计算机类、安全类、广播影视类”等34类133个专业,其中本专业76个,相近专业57个。
建造师注册专业对照表(高职高专)
| 序号 | 2004~现在专业名称 |
| 1 | 建筑工程技术 |
| 2 | 地下工程与隧道工程技术 |
| 3 | 基础工程技术 |
| 4 | 建筑设计技术 |
| 5 | 建筑装饰工程技术 |
08-07
实现明天理想的唯一障碍是今天的疑虑。以下资讯由出国留学网二级建造师网整理而出,希望对您有所帮助!更多关于二级建造师考试等方面的信息,请持续关注本站!
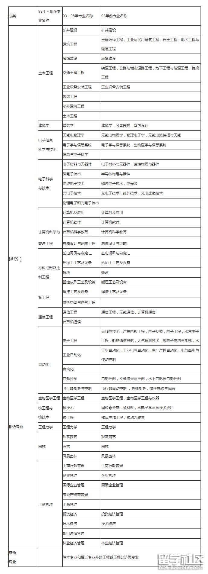
注:以下本表按教育部现行《普通高等学校本科专业目录新旧专业对照表》编制,共涉及“土建类、测绘类、水利类、交通运输类、能源动力类、地矿类、材料类、电气信息类、机械类、管理科学与工程类、生物工程类、化工与制药类、工程力学类”等18类45个专业,其中本专业36个,相近专业9个。
建造师注册专业对照表(本科)
| 98年-现在专业名称 | 93-98年专业名称 | 93年前专业名称 |
| 土木工程 | 矿井建设 | 矿井建设 |
| 建筑工程 | 土建结构工程,工业与民用建筑工程,岩土工程,地下工程与隧道工程 | |
| 城镇建设 | 城镇建设 | |
| 交通土建工程 | 铁道工程,公路与城市道路工程,地下工程与隧道工程,桥梁工程 | |
| 工业设备安装工程 | 工业设备安装工程 |
二级建造师报考专业对照表推荐访问