出国留学网专题频道你必须栏目,提供与你必须相关的所有资讯,希望我们所做的能让您感到满意!
2022年度高考招生工作已经接近尾声了,大部分考生都已经被学校录取的,有些考生为被录取而选择了服从调剂,被录取了不想读的专业,从而想要转专业,那么要如何才能转专业呢?下面就和出国留学网小编一起来看看吧!
他们之所以选择接受,是因为现在在大学里可以转专业。自己现在学的专业,尽管自己不喜欢,但是到了大学里,不是还有机会转专业吗?
但是转专业就是嘴一张这样轻松吗?未必,因为每一所大学里对转专业都有着严格的要求,并不是你想转就能转的——这是每一个准大学生都必须要提前知道的。
那么,大学转专业难不难呢?大学对转专业又有哪些要求呢?下面,我们一起来看一看。
大学转专业,不同的学校会有不同的要求和流程,这篇文章只讲一般大学如何转专业?
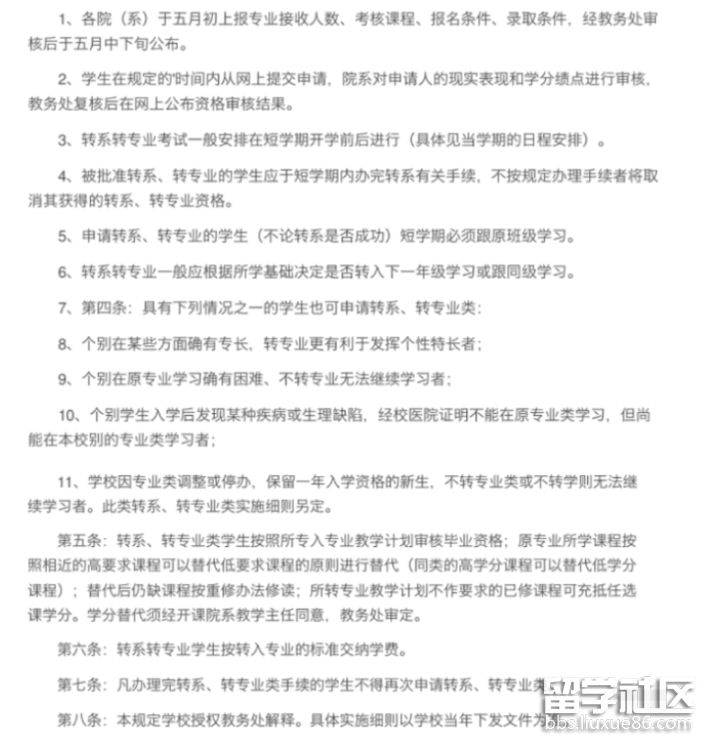
第一:需修满一学年,行为规范综合考评在乙级以上,在大一结束时可提出转系或转专业类申请。
第二:转系、转专业类必须参加教务处统一组织考试或考查。
第三:转系、转专业具体程序:

大学里转专业,每一所高校的要求不尽相同,但是大体的流程还是差不多的,作为准大学生,如抱有转专业的想法,就要做好两个方面的准备工作:
首先,你必须要明确自己将要转入什么专业。你说你不喜欢现在的专业,那么你到底喜欢什么专业呢?这是你必须要考虑清楚的。
既然你先转入一个新的专业,那么你就必须要对它感兴趣。这是转专业的一个前提。什么事,你只有感兴趣了,才能全情投入,把事情做好。如果你不感兴趣,即便它多有前途,但是大学四年在痛苦中煎熬,也是一件悲催的事。而在这样的状态下,你能学得好这个专业吗?恐怕只有老天知道。
有兴趣只是一方面,你还必须要对自己将要转入的专业进行深入的了解。因为一些专业尽管名称相似,但是学习的内容可能是大相径庭。所以,既然要转专业,那就要对将要转入的专业看清摸透,确定是对的哪一个。
如果你只是抱着就是想要跳出坑的心态,对将要转入的专业也是要懂不懂,好像知道又好像不知道,那么就有可能让自己从一个坑里跳进另一个坑里,那就悲哀了。
你要谨记,转专业,在大学里转专业可是只有一次机会哦,也只能填报一个专业,注意了!
其次,你要对自己所在学校转专业的政策做一个透彻而深入的钻研,不能有所遗漏。
不同的大学,对转专业的要求不一样,你必须要详尽地了解你所在学院的转专业政策,尤其是即将转入的专业所在学院的具体要求。
下面就以四川大学转专业为例来说明问题——
打开四川大学官网,进入四川大学本科生教学主页,找到四川大学教务处,就能看到页面左下侧导航栏里的转专业的入口。
对于许多想去留学的朋友们来说,在选择留学国家时,欧美等地往往是大家留学的热门选择,但是,实际上,很多冷门的留学国也不乏世界名校,文凭含金量世界公认,波兰就是很好的选择。下面跟着出国留学网小编来看看对波兰留学的认知你了解多少?
(1) 波兰安全吗?
据统计,波兰是欧盟最安全的国家之一
(2) 在波兰留学学习期间可否做兼职工作?
可以。波兰政府允许留学生在该国学习期间从事一定范围内的工作,其所得用以补贴学习生活费用。
(3) 波兰院校有哪些申请条件?
所有的国外申请这都必须达本国高等教育的最低入学要求,同时,还必须具备英语能力。无英语雅思证书者,可以先入读预科
(4) 在波兰留学的费用需要多少?
一年学费、生活费、住宿费约6-7万元人民币。
波兰生活费用高吗?
不会很高,一般物价与国内的持平,在外就餐费用会与国内大城市不相上下。
(5) 波兰留学是否需要签证,应该如何申请?
需要签证。签证最长期限是3个月,在签证到期前的45天内,必须向省政府办公室申请明确具体居留时间的居住许可证。
(6) 是否需要医疗保险?
波兰没有免费医疗保险。所有在波兰学习的学生在整个学习期间都必须有医疗保险。
(7)波兰留学的优势是什么?
①学费,生活费低廉,适合国内工薪阶层
②波兰公立院校的很多专业处于全球领先的水平,你可以就读在名列前矛的院校
③签证手续简捷,经济担保要求低,签证率通过高
④本科学制三年,全英语授课,学位全球认可;
(8)欧盟内学分转换或交流?
波兰的学制为本科三年,研究生两年,博士四到七年不等。波兰高校与欧盟其他国家高校一样,处于博洛尼亚条约内,使用欧洲现行的ECTS学分制度,所有课程的学分皆可与其他欧盟国家高校相认证或者互换。
波兰境内拥有很多知名的高校,比如华沙大学,华沙医学院,华沙中央商学院,华沙考明斯基商学院,华沙理工大学,肖邦音...
07-16
终生保健,终生康健;终生养生,终生康宁。随着社会观念的更新,养生的理念也在不断刷新,养生关系着你、我、他的生活质量。面对【主题词】纷繁的话题,我们如何正确认识呢?下面的内容是小编为大家整理的今日三伏天到了,你必须知道的养生知识!,仅供您在养生参考。
1、三伏贴
三伏贴的主要成分是中草药材,还全是性热原材料,有舒经经络的功效,三伏天的情况下贴一个三伏贴能够协助人体存款气血,防止冬季严寒的情况下人体阳气虚而被凉气所伤,还能推动人体体内湿气的排出来。
2、蒸桑拿
人吃五谷杂粮,人体里边在所难免沉定一些内毒素,时间长了非常容易造成人体病症,三伏天的情况下人体皮肤毛孔是开启的,这个时候去蒸桑拿能够加快人体的新陈代谢速率,针对人体体内湿气的排出来也很有益处。
3、热水泡脚
长期性日常生活在气侯湿冷的地区,人体里边非常容易存款体内湿气,时间长了,部分会出现酸疼、发胀的状况,足部坐落于人体的末端,血液商品流通到足部是较为迟缓的,因此,足部体内湿气经常较为重,三伏天的情况下人体基础代谢较快,常常热水泡脚能够协助人体排出来体内湿气。
4、洗澡
洗澡的情况下,人体皮肤毛孔处在伸开情况,有益于消除人体里边的寒湿之气,湿气太重的人何不常常泡个澡、去祛湿,还能身体排毒、推动人体基础代谢,针对女性朋友而言也有瘦身减肥、养颜美容的功效。
5、艾草叶是中药材中的温性原材料,三伏天的情况下气侯酷热,人体皮肤毛孔全是伸开的,做艾炙能够将人体中的寒湿之气给排出来身体之外,针对湿气太重的人而言,夏季做艾炙是最好不过的去湿气方式。
别太贪凉:
长时间呆在空调房里,身体调节能力容易失调,出现多种不适。因此,最好少开空调,小孩、孕妇及患有关节炎、风湿病、呼吸道疾病的老人就更要注意。即使开,温度以26℃为宜,保证室内外温差别超过7℃;让空调风往上吹,避免直吹身体,还要护好颈、背、腹、腰、腿等部位。大汗淋漓后不要冲凉水澡,以免受到风寒湿邪侵袭。夏日贪吃生冷瓜果,容易引发胃肠炎。吃冷饮时最好等到食物的温度接近体温时再慢慢咽下,以免刺激胃肠道,且吃的时间最好选择阳气最旺的正午到下午3点之间。受寒后,可以喝姜茶发汗散寒。
饮食开胃:
一进三伏天,很多人就会受到“苦夏”的困扰,口淡乏味,食欲不振。因此,“开胃”是夏季养生的重点。专家建议,夏天可以多吃点苦味食物,苦瓜、苦菜、苦荞麦都能解热祛暑、健脾开胃。不过苦瓜性寒,体质较差、脾胃虚寒者不宜多吃。天气酷热,出汗较多,容易耗气伤阴。因此,益气养阴的食物也不可少,山药、大枣、蜂蜜、莲藕、木耳都是不错的选择。此外,鸡鸭肉、瘦猪肉等平性或凉性的肉制品也有滋阴养胃、健脾补虚的功效。
身体祛湿:
闷热潮湿的三伏天,人体容易被湿邪侵袭。对付暑湿,可以按足三里穴,有助于运化水湿。睡前用40℃温水泡脚,可祛湿,还能提高睡眠质量。还可以刻意出些汗,让湿气随着汗水散发出去。多吃健脾化湿的食物也有帮助,红豆、绿豆、荷叶煮粥,藿香、佩兰、苍术泡茶,生姜切片煮水,都有祛湿之效。辣椒虽能开胃助消化,祛湿功效却一般。...
让我猜猜,读这篇文章是因为你已经决定去泰国学习,或者你仍然在寻找最适合你学习的地方。泰国是世界上独一无二的地方。下面出国留学网就带大家一起去了解一下去泰国之前应该知道的五件事。
前言:选择泰国留学的主要原因之一可能是因为它被称为“微笑之国”,所以如果每个人都很热情的微笑,那还有什么国家比泰国感觉更加亲切的呢?以下是一名在泰国学习了四年的学生分享的关于在泰国留学期间的经验和感受,是关于在前往泰国之前你应该了解的五件事,希望对你有所帮助。
1.出发之前不要打包太多
在我出国留学期间,我犯了一个错误,从我的祖国打包了太多的东西。人们旅行时总是这么说,但在泰国,这是真的。你带的东西越少,你能探索的东西就越多。市场上到处都是你一生中见过的最奇怪、最独特的东西。我的一个朋友告诉我,“如果你看到一些你从未见过的东西,你想要它,你最好得到它,因为你不知道你是否会再看到它。”有些项目是这样,但并非所有项目都是这样。你也可以找到一些你在其他地方看不到的最有趣的T恤。这些T恤标语中的一些会让你笑到面红耳赤,在你意识到你必须要穿之前。每件衬衫大约5美元,我敢保证你会想要不止一件。
2.学会适应“泰国时间”
在一些国家,时间是生活中严格的一部分。如果你迟到了两分钟,你的老板不会告诉你事情的结局,甚至你的教授也不会允许你进入教室。在泰国有一个叫“泰国时间”的东西。从我在这里的经历中,我了解到泰国时间意味着你有15分钟的缓冲时间来参加会议或上课。起初,我认为这是出于不尊重和缺乏责任感。但我知道,这10-15分钟是朋友和同事赶上来问私人问题的机会,比如他们的家人怎么样,或者你在漫长的周末假期做了什么。
我记得我在泰国上学的第一天。早上9点,我是唯一一个坐在椅子上的人,一个人坐在那里,想着自己是不是在正确的房间里。我等了大约10分钟,直到学生们开始出现,没有任何紧迫感。我对自己说:“为什么人们总是迟到,只是随意地走进来?”然后老师走进教室,开始上课,就像早上9点一样。泰国文化不太注重时间,这给了人们一个互相交流的机会,而不是直接冲进去。
3.明智地选择你的交通方式
在泰国,坐公共汽车或小型货车去一些地方可能要花很长时间。当你在泰国旅游时,要明智地利用你的时间——尤其是如果你的时间有限,想要花在一个充满异国情调的岛屿或古老的城市,被群山环绕,或凝视令人叹为观止的瀑布。泰国国内航空公司在全国各地的航班成本出奇地低。最好的感觉是,当你在一个半小时内从曼谷旅行到普吉岛,然后精神抖擞地到达那里,为周末的开始做好准备。我建议你好好利用一张50美元的往返票。
4.和当地人玩在一起
当你在国外旅行时,你很容易呆在你的外国朋友的圈子里,不与当地的大学生互动。这就是你想出国留学的原因,不是吗?了解学生在课...
英语翻译是大家容易忽略的一部分,但实际上翻译在考研英语中也十分重要。它不需要你每天专门花时间来复习,只需要你每天练习一两句长难句,日积月累、滴水石穿,坚持下去你的翻译高分就手到擒来。想要高分就要对英语翻译有着足够的了解,接下出国留学网小编给大家带来“高分心得:你必须了解的英语翻译评分标准和正确做题顺序”一起来全面认识一下英语翻译吧~
高分心得:你必须了解的英语翻译评分标准和正确做题顺序
以下是"高分心得:你必须了解的英语翻译评分标准和正确做题顺序"的具体内容:
复习英语翻译,要先掌握考研翻译的基本出题情况、评判标准,然后掌握做题技巧。
一、题型
关于题型,首先从大的方面看,无论英语一英语二,都是主观大题英译汉。
有同学在考场上可能会出现把不会翻译的单词直接抄下来,此为大忌!考场上不可以抄英语不可以留空白!
所以在日常训练中要掌握蒙单词的方法。在生词前后的单词都认识的情况下彻底抛开英语,结合上下词去填空造句。英语语感不好,中文语感差还能差到哪里去呢?小学就学了的填词造句捡起来,慢慢摆脱对英语生词的恐惧。
那么英语翻译的复习要怎么做?首先要弄清每一个单词,就是背,背1990年-现在所有划线句真题单词。基础薄弱的同学可以先把所有真题划线句生词整理出来,单独记忆。
接着是掌握句子,你确定是真的掌握了吗?掌握不是说查完单词,分析了句子结构,翻译完和标准答案对过了就是掌握了。做过不等于掌握。
掌握:不仅在看视频的时候记住记牢;几个月之后在考场上依然可以记得;不仅记得还会应用。第一,任意做过的文章的任意单词,放在任何地方,一眼就知道其本义、上下文意义;第二,结构,任何做过的句子,一眼就能看出主干和修饰以及修饰谁;第三译文,任何做过的句子,一眼就知道其意思,还知道中文翻译的顺序,为什么要这样翻译;最后就是选项,如果可以,最好是文章每一个选项,即使是错误的选项,也要知道错在哪。
二、翻译真题
那么翻译真题怎么用?首先翻译真题分成三个部分,分部分来讨论。
2000年-2010年共11年55句话,最重要。如果真的能按照逐词逐都分析好,理解透彻,那么考场上就不成问题。
2011年-2019年极重要,适合考研模考。最后一定要留出几套完整的试卷进行模拟自测,严格按照考试时间进行,从头到尾做完一整张试卷。
1990年-1999年次重要,适合想要做题练手的同学。
前边强调了,尽可能“掌握”真题,不是要求每个同学都要做完所有的卷子,做题质量最重要。要注意是真的记住了单词句型,别换了新的句子之前做过的都忘光了,这样做几千句的翻译也没有用。
从小的方面看,翻译就是小型阅读题。但是和做前边的阅读理解所不同的是,翻译在考场上不需要通读全文(特指英一)。但是不通读全文也并不意味着只需要看五句话,要结合上下文,如句中某一个单词的理解和翻译、代词指代。
由于一词多义和英汉文化的差异,当你按照熟悉的意思翻译成汉语之后,要读一下看是否合理通顺。比如"xxxx dealing with adult xxxx"翻译成“解决成年人”显然不合适,按照前后句的...
很多同学,四级一次性过了,但是六级考了多次,却仍然不能顺利通过。在英语六级中,你必须掌握这些英语六级阅读技巧,一起来了解一下吧!希望能够帮助到你。
你必须掌握这些英语六级阅读技巧
很多同学,四级一次性过了,但是六级考了多次,却仍然不能顺利通过。很多时候是因为阅读和听力部分出现问题,下面给苦苦挣扎于英语六级考试中的各位同学,一些关于英语六级阅读的技巧建议,大家可以参考学习。
一、英语六级阅读与四级的区别
首先让我们来看看英语六级考试和四级考试阅读的区别,有以下几个方面:
◆词汇量不同。六级比四级要多出1226个单词。
◆阅读速度不同。四级为50个词/1分钟,六级为70个词/1分钟。阅读要保证至多在45分钟之内完成,才有可能拿取高分。
◆提问方式不同。六级的文章注重是的是上下文之间的逻辑, 其逻辑性比较强,但是一般会九曲十八弯,尤其是在有转折的地方会出题。阅读时应把握好上下文的前后联系及其有转折的地方,弄清其逻辑关系,问题也就迎刃而解了。
◆难句的不同。六级的句子要长,难,要理解句子,就要找准其谓语。六级难句主要有五种,易出题。
二、夯实英语六级基础知识
英语六级阅读复习,一定要选择适合自己的复习资料,西安夯实自己的基础知识,然后在学习一定的做题技巧,只有经过这一系列的练习,才能取得不错的成绩。建议大家用真题阅读练习,对照答案的时候学习英语六级阅读技巧。
可以看看巨微英语《六级真题/逐句精解》,这本书中的9套逐句精解将每个句子给出了详细解析,很适合基础不好的人学习。其词汇注释从单词的音标、词性、词义、近反义词、相关词组、例句等出发,很是全面,基本上和字典中的注释无差。语法解析是把文章中的每句话都进行详细注解,长难句给的是句子图解+文字讲解,简单句给出的是简洁的文字讲解,一般的书中只是简单的注释长难句。
此外,书中的6套框架性解析,大家可以进行练习和学习做题技巧。做题的是时候,大家可以严格按照考试时间进行练习,做完之后对照答案,其答案给出的是表格形式,列出了各个选项的特征、出处,可以让大家很快明白选项正确和错误的原因。如果说你还是觉得不是很明白,可以用书中赠送的电子版的英语六级阅读技巧,对照学习。
三、学习英语六级阅读技巧
1.细节题
◆题干和原文同义词转化,为正确答案特征。
◆定位词所在句是首选句子;若不是,则再继续向下找1~2句。
◆题目与原文有很大联系。
◆有几个非常好或者难词的同义转化,则为答案所具特征。
◆词性的转化也是正确答案的特征。
2.主旨题
◆首段第一句为首选句;若无,则看首段末句,尤其带有的句子,可能为新老观点交替。
◆若首段没有,则找全文最后一句。
◆若首末段都无,则看每一段段落主旨叠加。
◆若文章是提出,分析问题,则主旨是把问题罗列上去。
◆若文章是提出,分析,解决问题,则住址为解决问题。
3.词汇题
◆上下文找关系。
◆四个选项依次代入题目作比较。
◆根据词根,词缀辨别其意。<...
10-10
小编精心整理了《2019年深圳中考,这些你必须知道》,希望您能有所收获,祝考生们考试取得好成绩。更多相关资讯敬请关注本网的更新!
2019年深圳中考,这些你必须知道
今天在这里,给大家分享下备战2019深圳中考你必须要了解的那些事之深圳中考升学途径。
首先,我们要了解下参加2018年深圳中考的规模:2018年深圳市中考报名人数7.21万人(比去年增加4000多人)。
2015—2018深圳中考数据统计
之前官方公布:2018年我市普高(含公民办)招生计划47903人,其中公办普高招生计划 34379人(比2017年增加1355人),公办普高学位增量为近年最多。
广东省教育厅在年初公布了2018年深圳初中应届毕业生为83485人,按中考人数7.2万来算,深圳公办普高率约47%,普高率约66%,而实际比例会比计算的低!
同时,2018 年初二生地会考考生 9.5 万人,大家可以估算出参加2019年深圳中考的人数了,不出意外,2019年深圳中考人数会创新高,对于这些大体的中考形式家长朋友们还是要了解的。
近期,深圳招考办发布了《2018年高中阶段学校录取名单》,把深圳十区的录取人数整理一下。
具体数据可以反映出相关对应情况,看到这些具体数据,现初三的同学们可真的要好好努力了,家长朋友们做到心里有数就行。
好了,我们现在步入正题,在深圳,初中升入高中是要参加全市的统一考试(即我们说的中考),按照分数线统一录取和入学。那么,除了中考以外,还有哪些渠道和录取方式呢?
深圳中考目前主要有五种升学途径:普通生(正取生)、指标生、特长生、自主招生、直升生。
这里需要小小科普下每年都要说的:A、C、D类考生。
目前,深圳中考学生按户籍类型分为A、C、D三类
A类:指具有深圳户籍户口考生;
C类:虽持有我市居住证(暂住证)但享受市政府政策照顾人员的子女;
具体为其父(或其母)的下列材料之一:
1、《深圳市人才居住证》;
2、《深圳市海外留学人才居住证》或市引进智力办公室出具的《出国留学人员资格证明》(2001年以前为《留学人员来深工作证明书》;
3、《深圳市高层专业人...
09-05
小编为大家提供2019考研院校选择:你必须考虑8个方面,一起来看看有哪些需要你考虑的因素吧!更多考研资讯请关注我们网站的更新!
2019考研院校选择:你必须考虑8个方面
►国内社会经济形势
对于这一点,许多考生常常认识不足,他们仅把考研当成自己的事情,却忽略了国内大背景对未来个人就业及前途的的重要作用。若你留心两会的报告及代表的发言,你可能就会对这个词印象深刻——生态文明。
随着经济的快速发展,我们的环境问题越发突出,对于这个日益严峻的问题,十八大报告指出:"建设生态文明,是关系人民福祉、关乎民族未来的长远大计......要把生态文明建设放在突出地位,融入经济建设、政治建设、文化建设、社会建设各方面和全过程"。
生态文明建设的发展必然会需要更多相关专业的人才,虽然生态学、环境经济学等相关专业并不是特别热门,但是从长远来看,这些专业的未来发展前景不一定就比不过所谓的热门专业--金融等,一方面热门专业每年都有大量的毕业生,另一方面,热门专业的"海归"人员相对较多,相比之下,竞争压力自然不小。
总之,关注国家的时事热点,洞察国家大事,对中国经济的未来发展趋势有比较准确的把握,对选对专业,十分必要。
►就业形势
社会对人才的需求首先决定考生将来从事什么专业。那么近几年一些热门专业的高温不下势必致使很多学生为了以后获得好的就业机会,获得丰厚的报酬,就抱着“视死如归”的执著态度、本着“敢拼才会赢”的拼命三郎精神勇报热门专业,结果被挤得头破血流、一败涂地,偶尔的幸运者也是伤痕累累,满腹辛酸。
面对这种情况,考研君建议各位考生定要根据自身情况理性分析,实事求是,切不可意气用事、刚愎自用、盲目追风、夜郎自大、好高骛远。
专家指出,虽然近年报考研究生的人越来越多,但仍有一些专业报考量不足,个别甚至出现招不满或无人报的现象。
在个别学校的热门专业,即便是总分超过350分,也未必能保证被录取为计划内公费生。因此,一些热门专业或热门学校中那些相对冷门方向及专业,同学不妨有选择地报考,比如石油、地质、环保、文物、珠宝鉴定等社会需求和人才供应目前不成正比。
而且,眼前的“热”专业,并不代表以后的就业形势一定会好,可能研究生毕业时所谓以往“热门”专业已经成为当时的冷门了。所以,考生要把握社会宏观走势,判断社会各行业需求。要了解行业特点,分析需求总量。
当然,对于一些下定决心要从事某专业的考生可以尝试着全力以赴,但要全面搜集信息,理解信息,要坚持不懈、持之以恒,要信心百倍的勇往直前。
►个人兴趣
兴趣是最好的老师,对本科所学专业并不是很喜欢的同学,考研给了大家重新选择自己人生的机会,若是你真的明白了自己的兴趣,并且愿意冲破一切阻力,为了自己的兴趣全力以赴,那选择自己喜欢的专业也是可以的。当然,这个选择是有风险的,毕竟这是跨专业考研,如果你本身基础比较弱,为了成功踏入目标院校,只能比别人付出更大的努力。
大教育家夸美纽斯在《大教学论》中也指出:如果人们吃饭没有食欲,勉强地把食物吞到胃里去,其结果只能引起恶心和呕吐,至少也是消化不良。反...
考研信息频道为大家提供2020考研你必须要了解的12个常识,准备考研的同学赶紧看看吧!更多考研资讯请关注我们网站的更新!
2020考研你必须要了解的12个常识
1、学术型研究生
学术型硕士教育以培养教学和科研人才为主,授予学位的类型主要是学术型学位。
2、专业学位研究生
专业学位研究生是国家为了克服学术型硕士的不足新增的一种新硕士,培养的是现在市场紧缺的应用型人才。
简单而说,区别在于:
学制不同:学硕大多3年,专硕都是2年。(现在好多都是2.5年,即12月左右毕业的样子)专硕:偏实践国家扩招而设的考试难度较简单(数学二、英语二)奖学金较学硕难拿双证(注明专业学位)
学硕:偏研究传统研究生形式考试难度较困难,奖学金相对容易双证读博方便,考不上可以调剂专硕,专硕不能调剂学硕。
3、单独考试
单独考试是为用人单位定向培养业务骨干而设置的研究生入学考试。大学本科毕业在申请的专业或相关专业连续工作四年、已经发表过论文或成为业务骨干的,才可以申请单独考试。
单独考试的科目设置与全国统考一致,公共课试题难易程度也与统考水平相当。但考试的命题权属报考院校,一般不转户口及档案关系,具体报考资格请与相关单位咨询。
建筑学硕士、工程硕士、城市规划硕士、农业推广硕士、兽医硕士、风景园林硕士、林业硕士、临床医学硕士、口腔医学硕士、公共卫生硕士、护理硕士、药学硕士、中药学硕士等13个专业学位类别可设置单独考试。
4、推荐免试
推荐免试研究生,简称“推研”,是指不用参加研究生考试而直接读研的一种情形。
推荐免试研究生,应按照国家教育部们就推荐少数优秀应届本科毕业生免试为硕士研究生工作的规定执行,一般有发布保研办法或保研简章、准备和寄送材料、笔试面试、预录取和报名等几个阶段。
推研按时间排序是:交叉、本系直博、本系直硕、外推、工硕。推研时间为每年大四上学期9月初到9月末。
推免所具备的条件:经审定可以开展推免生工作的高等学校,可以推荐本校规定数量的优秀应届本科毕业生免初试,并在规定的日期前直接到报考单位参加复试和办理接收手续。推荐和接收办法由学校(招生单位)根据教育部的有关规定制定。被接收的推免生(包括研究生支教团和农村教育硕士项目的推免生)须在国家规定的报名时间内到报考点办理报名确认手续,亦不得再参加统考。在规定的日期内仍未落实接收招生单位的推免生不再保留推免资格。
除工商管理硕士、公共管理硕士、工程硕士中的项目管理、教育硕士中的教育管理、体育硕士中的竞赛组织外,其它学术型专业和各专业学位均可接收推免生。
5、地区划分
在选择院校之前,考生一定要先了解考研院校所在的地区,首先需要了解一下研招院校的地区划分。地区划分的含义是教育部根据各地的经济、教育发展水平而划分的院校区域。
6、考试分区
一类:北京、天津、上海、江苏、浙江、福建、山...
你必须推荐访问