出国留学网专题频道全国高考考试栏目,提供与全国高考考试相关的所有资讯,希望我们所做的能让您感到满意!
各位考生注意了,2023年度的高考考试时间已经确定了,考试时间定于2023年6月7日到6月8日,目前距离考试时间已经不多了,请各位考生做好考试准备。下面是出国留学网小编为大家整理的“2023年全国高考考试时间确定!6月7日8日举行”,可供参考。
高考考试时间安排:
全国统考于6月7日开始举行,具体科目考试时间安排为:
6月7日:
9:00至11:30语文;
15:00至17:00数学。
6月8日:
9:00至11:30文科综合/理科综合;
15:00至17:00外语,有外语听力测试内容的应安排在外语笔试考试开始前进行。
高考招生工作安排:
一、全力保障考试组织安全平稳
1.全面落实考试安全责任。省级高校招生委员会是本行政区域内组织考试、治理考试环境、维护考试招生安全稳定、做好考试防疫、整肃考风考纪的责任主体,主要负责同志是第一责任人,省级教育行政部门主要负责同志、分管负责同志和省级招生考试机构主要负责同志是直接责任人。高校是本校考试招生(含特殊类型招生)工作的责任主体,主要负责同志是第一责任人,分管负责同志是直接责任人。各地各校要在当地党委和政府的领导下,提前谋划研究,结合本地实际,统筹做好高考及各特殊类型招生考试,确保相关考试组织安全平稳。要加强风险防控,完善各类突发事件的应急处置工作预案,重大事件处置决策要向当地省(区、市)党委和政府请示汇报,并及时报教育部。
2.强化考试环境综合治理。各地各校要把安全保密工作摆在突出重要位置,强化命题、制卷、运送、保管、分发、施考、回收、评卷等关键环节和关键人员的管理,确保试题试卷绝对安全。严厉打击考试舞弊,强化标准化考点建设管理,加大人员入场检测力度,严格执行考生进入考点(考场)安全检查工作规范。加强监考巡考工作,严格执行考场视频回放制度,严查违规违纪行为。开展手机作弊专项治理,加强考点无线电信号屏蔽设备配备,实行考点集中存放手机管理,鼓励各地积极配备“智能安检门”。加强部门协作机制,开展净化涉考网络环境、打击销售作弊器材、净化考点周边环境、打击替考作弊等专项行动,综合治理考试环境。
3.统筹做好考试防疫工作。各地各校要认真落实国家和地方有关优化疫情防控的措施要求,将考试防疫列入当地应对新冠病毒感染疫情联防联控机制(领导小组、指挥部)工作重点,加强统筹协调,结合当地实际,及时完善考试防疫工作方案和应急预案。坚持科学精准防疫,做好命题制卷、考点考场、评卷等场所防疫工作。安排一定的备用考点和工作人员,应对突发情况,确保“应考尽考”。
二、持续促进高校招生入学机会公平
4.继续实施国家支援中西部地区招生协作计划。各地各校要结合国家重大战略实施和经济社会发展需要,加大统筹协调力度,优化招生计划安排,切实做好招生计划编制和管理工作。继续实施国家支援中西部地区招生协作计划,向中西部地区和考生大省倾斜,促进区域协调发展。中央部门所属高校要严格控制属地招生计划比例,合理确定分省招生名额。
5.继续实施重点高校面向农村和脱贫地区专项计划。各地要严格报考条件,加强资格审核,推动...
2023年高考考试报名工作已经开始了,相信很多考生都非常关心自己所在考区的考试报名时间,下面是小编为大家整理的“2023年全国高考考试报名时间及入口汇总”,可供各位考生参考。更多考试相关信息请各位考生继续关注出国留学网。
| 省市 | 报名时间 | 报名材料 | 报名网址 |
|---|---|---|---|
| 北京 | 报名包括网上提交报名申请、网上填报个人信息并缴费和报名资格现场确认三个阶段。第一阶段:网上提交报名申请时间:2022年11月1日8时至4日17时(进城务工人员随迁子女申请时间为10月12日8时至13日17时)。 |
10-17
出国留学高考网为大家提供2017全国高考考试大纲:思想政治,更多高考资讯请关注我们网站的更新!
2017全国高考考试大纲:思想政治
思想政治
Ⅰ 考核目标与要求思想政治学科考试内容根据普通高等学校对新生文化素质的要求,依据中华人民共和国教育部2003年颁布的《普通高中课程方案(实验)》和《普通高中思想政治课程标准(实验)》的教学内容确定。
思想政治学科考试反映对考生正确的情感、态度、价值观的要求,注重考查考生对所学相关课程基础知识、基本技能、基本方法的掌握程度,以及综合运用所学知识论证阐释、分析评价、探究并解决问题的能力。
1. 获取和解读信息?从试题的文字表述中获取回答问题的有关信息?从试题的图表等形式中获取回答问题的有关信息?准确、完整地理解并整合所获取的有关信息
2. 调动和运用知识?有针对性地调动有关学科知识,做出正确的判断和推理?调动和运用自主学习过程中获得的重大时事和相关信息?综合检索和选用自己的“知识库”中的有关知识和技能
3. 描述和阐释事物?准确描述试题所涉及的学科基本概念、观点和原理?运用历史的、辩证的观点和方法,分析有关社会现象,认识事物的本质?全面阐释或评价有关理论问题和现实问题
4. 论证和探究问题?针对具体问题提出体现科学精神和创新意识的创见性作答?整合学科知识和方法,论证或探究问题,得出合理的结论?用顺畅的语言、清晰的层次、正确的逻辑关系,表达出论证、探究的过程和结果
Ⅱ 考试范围与要求
本大纲仅规定《普通高中思想政治课程标准(实验)》中必修课程的考试范围。关于《普通高中思想政治课程标准(实验)》中选修课程的内容由各实验省(自治区、直辖市)根据各自教学实际情况具体规定。
第一部分 经济生活
1. 货币(1) 货币的本质商品的基本属性货币的产生与本质货币的基本职能金属货币与纸币(2) 货币的种类与形式货币与财富结算与信用工具外汇和汇率
2. 价格(1) 价格的决定与变动价值与价格价值决定价格价值规律及其表现形式供给与需求影响(均衡)价格的因素(2) 价格变动对经济生活的影响价格变动对消费者的影响价格变动对生产的影响价格变动对需求量的影响
3. 消费(1) 消费及其类型影响消费的因素消费类型消费结构(2) 树立正确的消费观消费心理消费行为
4. 生产与经济制度(1) 生产与消费生产决定消费消费对生产的反作用发展生产的意义(2) 我国的基本经济制度公有制为主体国有经济及其主导作用多种所有制经济共同发展
5. 企业与劳动者(1) 生产的微观主体——企业现代企业的组织形式公司的类型公司的组织形式公司经营与公司发展企业兼并与企业破产(2) 劳动者劳动与就业劳动光荣树立正确的择业观念维护劳动者权益
6. 投资与融资(1) 商业银行利息、利率与本金储蓄存款中国商业银行体系商业银行的业务(2) 投资投资收益与投资风险股票债券商业保险(3) 融资
7. 个人收入的分配(1) 分配制度生产决定分配按劳分配及其作用我国多种分配方式并存(2) 效率与公平收入分配方式对效率、公平的影响提高效率,促进公平
8. 国家收入的分配(1) 财政...
10-17
10-17
10-17
10-17
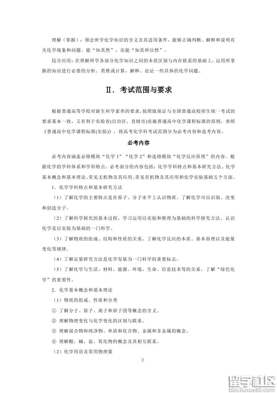
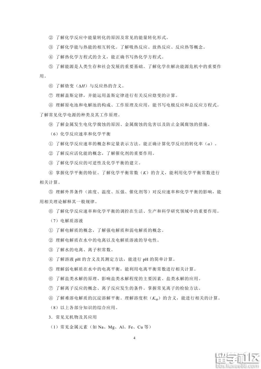
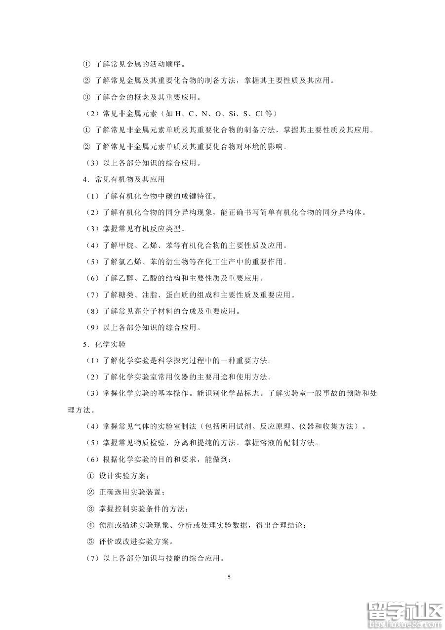
出国留学高考网为大家提供2017年全国高考考试大纲:化学,更多高考资讯请关注我们网站的更新!
2017年全国高考考试大纲:化学







小编精心为您推荐:
...
10-17
10-17
出国留学高考网为大家提供2017全国高考考试大纲:汉语,更多高考资讯请关注我们网站的更新!
2017全国高考考试大纲:汉语
Ⅰ考核目标与要求
根据普通高等学校对新生文化素质的要求,依据中华人民共和国教育部2003年颁布的《普通高中课程方案(实验)》和2006年颁布的《全日制民族中小学汉语课程标准(试行)》,确定高考汉语科考核目标与要求。
高考汉语科要求考查考生的汉语运用能力,包括识记、理解、分析综合、鉴赏评价、表达应用五种能力层级,具体要求如下。
A. 识记:指识别和记忆。考生应能掌握普通话常用字的字音,书写常用的规范汉字,掌握常用词词义,掌握文言文常见实词和虚词,知道重要的作家与作品,了解文化常识。
B. 理解:指领会意思。考生应能领会词语和语句在语境中的含意,领会重要概念或关键细节的含意和作用,领会话语或文本的意思,领会常见的文言文和古代诗词意思。
C. 分析综合:指分解剖析和整理归纳。考生应能筛选并整合文本信息,提取关键词,归纳内容要点,分析文章体裁特点、语言特点和结构思路。
D. 鉴赏评价:指鉴别、赏析和评说。考生应能把握文本相关寓意、语言表达技巧和作者的观点态度,感知文本的思想艺术魅力,并能从文本价值和审美角度作出评价。
E. 表达:指表达观点和情感。考生应能根据目的、情境,选择合适的词语、句式和合理有效的表达方式,正确运用常见的修辞手法,注意文本的结构规律,充分地表达自己的观点和情感。表达应简明、连贯、得体、逻辑严密。
Ⅱ考试范围与要求
根据普通高等学校对新生文化素质的要求,依据中华人民共和国教育部2003年颁布的《普通高中课程方案(实验)》和2006年颁布的《全日制民族中小学汉语课程标准(试行)》,确定高考汉语科考试范围与要求。
一、知识与运用
(一)语言知识与运用
1.掌握常用字的字音、字形、字义;2.在语境中,理解和掌握常用词语的词义和正确用法;3.在语境中,理解同义词与反义词、单义词与多义词,关联词以及词语的感情色彩;4.理解汉语词语的构成,短语和句子的结构规律;5.辨析病句(如词语误用、搭配不当、语序不合理、结构不完整、指代不明确、句式杂糅、前后矛盾、表达有歧义);6.识别和变换句式;7.造句、扩句、缩句;8.组句成篇;9.正确使用标点符号;10.识别和使用常见修辞手法(如比喻、拟人、借代、夸张、对偶、排比、反复、设问、反问);11.理解文言文常见实词、虚词。
(二)文学和文化知识与运用
1.了解中外著名作家、经典作品;2.理解常用成语、谚语、俗语中的文化内涵;3.了解中外优秀文化中艺术、历史、科学、哲学等领域的基本常识;4.了解中华民族传统风俗习惯的基本常识。
二、阅读
1.提取话语或文本传递的主要信息;2.领会和把握话语或文本的情感、态度、语气和倾向;3.抓住关键概念和重要细节;4.把握文本中的时空顺序;5.分析和理解文本中的逻辑关系;6.整体把握话语或文本的意图;7.鉴赏文本中的形象,感受其中蕴...
10-17
出国留学高考网为大家提供2017全国高考考试大纲:语文,更多高考资讯请关注我们网站的更新!
2017全国高考考试大纲:语文
语 文
Ⅰ 考核目标与要求
根据普通高等学校对新生文化素质的要求,依据中华人民共和国教育部2003年颁布的《普通高中课程方案(实验)》和《普通高中语文课程标准(实验)》,确定高考语文科考核目标与要求。
高考语文科要求考查考生识记、理解、分析综合、鉴赏评价、表达应用和探究六种能力,表现为六个层级,具体要求如下。
A. 识记:指识别和记忆,是最基本的能力层级。要求能识别和记忆语文基础知识、文化常识和名句名篇等。
B. 理解:指领会并能作简单的解释,是在识记基础上高一级的能力层级。要求能够领会并解释词语、句子、段落等的意思。
C. 分析综合:指分解剖析和归纳整合,是在识记和理解的基础上进一步提高了的能力层级。要求能够筛选材料中的信息,分解剖析相关现象和问题,并予以归纳整合。
D. 鉴赏评价:指对阅读材料的鉴别、赏析和评说,是以识记、理解和分析综合为基础,在阅读方面发展了的能力层级。
E. 表达应用:指对语文知识和能力的运用,是以识记、理解和分析综合为基础,在表达方面发展了的能力层级。
F. 探究:指对某些问题进行探讨,有发现、有创见,是以识记、理解和分析综合为基础,在创新性思维方面发展了的能力层级。
对A、B、C、D、E、F六个能力层级均可有不同难易程度的考查。
Ⅱ 考试范围与要求
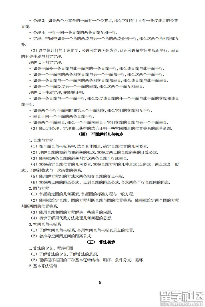
根据普通高等学校对新生文化素质的要求,依据中华人民共和国教育部2003年颁布的《普通高中课程方案(实验)》和《普通高中语文课程标准(实验)》,确定高考语文科考试范围与要求。根据高中语文课程标准规定的必修课程中阅读与鉴赏、表达与交流两个目标的“语文1”至“语文5”五个模块,选修课程中诗歌与散文、小说与戏剧、新闻与传记、语言文字应用、文化论著研读五个系列,组成考试内容。考试内容分为阅读和表达两个部分。阅读部分包括现代文阅读和古诗文阅读,表达部分包括语言文字应用和写作。考试的各部分内容均可有难易不同的考查。
一、现代文阅读
现代文阅读内容及相应的能力层级如下:
(一)论述类文本阅读
阅读中外论述类文本。了解政论文、学术论文、时评、书评等论述类文体的基本特征和主要表达方式。阅读论述类文本,应注重文本的说理性和逻辑性,分析文本的论点、论据和论证方法。
1.理解 B⑴ 理解文中重要概念的含义⑵ 理解文中重要句子的含意
2.分析综合 C⑴ 筛选并整合文中的信息⑵ 分析文章结构,归纳内容要点,概括中心意思⑶ 分析论点、论据和论证方法⑷ 分析概括作者在文中的观点态度
(二)文学类文本阅读阅读和鉴赏中外文学作品。了解小说、散文、诗歌、戏剧等文学体裁的基本特征和主要表现手法。阅读鉴赏文学作品,应注重价值判断和审美体验,感受形象,品味语言,领悟内涵,分析艺术表现力,理解作品反映的社会生活和情感世界,探索作品蕴涵的民族心理和人文精神。
1.理解 B⑴...
全国高考考试推荐访问