出国留学网专题频道兰州中考语文试题栏目,提供与兰州中考语文试题相关的所有资讯,希望我们所做的能让您感到满意!
09-30
金鸡报春,志士嗟日短,争分夺秒,努力实现大跨越;战鼓催阵。出国留学网中考频道第一时间为您提供兰州中考语文试题及答案2017,帮助大家估分,欢迎您访问出国留学网浏览更多中考资讯,了解最新信息请按CTRL F5刷新页面。更多兰州中考分数线、兰州中考成绩查询、兰州中考志愿填报、兰州中考录取查询信息等信息请关注我们网站的更新!
| 2017兰州语文中考真题及答案发布入口 |
以下是兰州2017年全部科目的试题发布入口:
| 地区 | 中考试题 | 中考答案 |
金鸡报春,志士嗟日短,争分夺秒,努力实现大跨越;战鼓催阵。出国留学网中考频道第一时间为您提供2017年兰州中考语文真题及答案,帮助大家估分,欢迎您访问出国留学网浏览更多中考资讯,了解最新信息请按CTRL F5刷新页面。更多兰州中考分数线、兰州中考成绩查询、兰州中考志愿填报、兰州中考录取查询信息等信息请关注我们网站的更新!
| 2017兰州语文中考真题及答案发布入口 |
以下是兰州2017年全部科目的试题发布入口:
| 地区 | 中考试题 | 中考答案 |
卧薪尝胆奋战百日瞄准重点中中;破釜沉舟吃苦六月当圆升学好梦。出国留学网中考频道第一时间为您提供2017兰州中考语文真题及答案,帮助大家估分,欢迎您访问出国留学网浏览更多中考资讯,了解最新信息请按CTRL F5刷新页面。更多兰州中考分数线、兰州中考成绩查询、兰州中考志愿填报、兰州中考录取查询信息等信息请关注我们网站的更新!
| 2017兰州语文中考真题及答案发布入口 |
以下是兰州2017年全部科目的试题发布入口:
| 地区 | 中考试题 | 中考答案 |
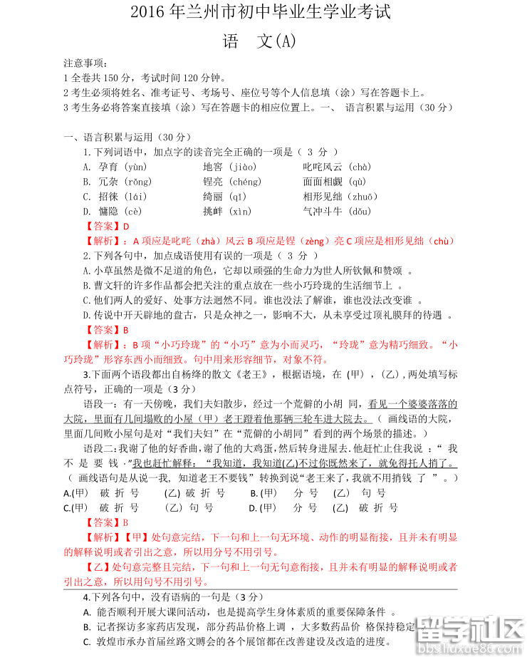
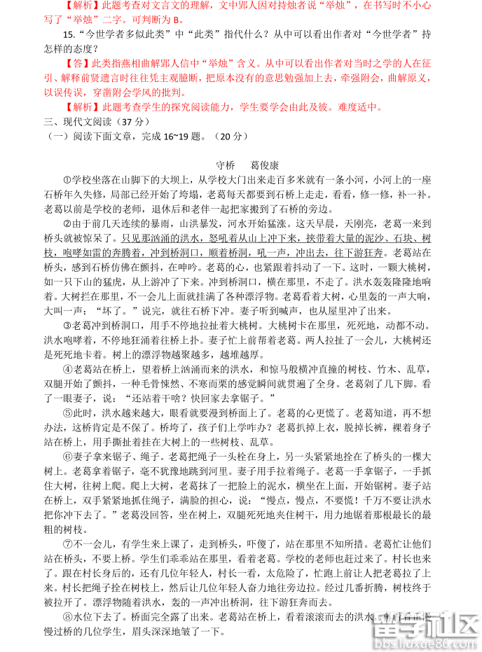
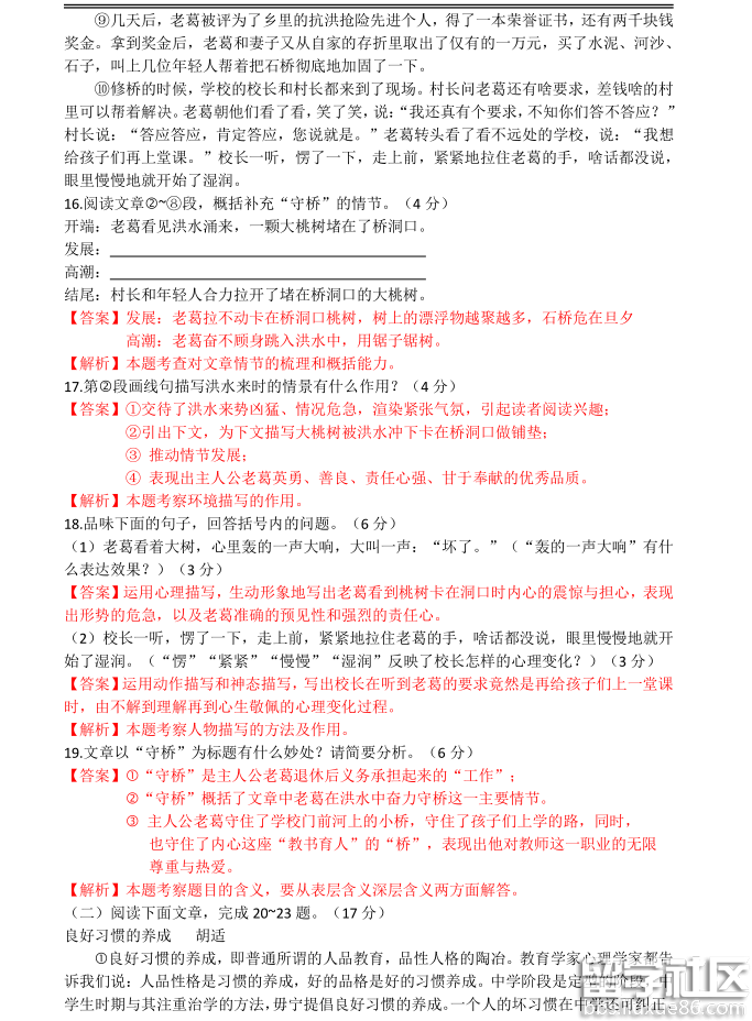
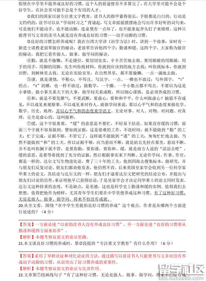
中考在即,下面是出国留学网中考答案频道第一时间发布2016年甘肃省兰州中考语文试题及答案解析,考友们可以登录本网站查看最新各科目中考答案发布最新动态。
2016年甘肃省兰州中考语文试题及答案解析








出国留学网兰州中考频道的小编会及时为广大考生提供,希望对大家有所帮助。
以下是兰州2016年全部科目的试题发布入口:
2016年中考大战在即,学生朋友们一定都在准备最后的冲刺,出国留学网中考答案频道将第一时间发布甘肃省兰州市2016年中考语文试题及答案解析,考友们可以登录本网站查看最新各科目中考答案发布最新动态。
甘肃省兰州市2016年中考语文试题及答案解析








出国留学网兰州中考频道的小编会及时为广大考生提供,希望对大家有所帮助。
以下是兰州2016年全部科目的试题发布入口:
滴水穿石战中考如歌岁月应无悔,乘风破浪展雄才折桂蟾宫当有时。出国留学网中考频道的小编会及时为广大考生提供2015年兰州中考语文试题,有需要的考生可以在考题公布后刷新本页面(按ctrl+F5),希望对大家有所帮助。
| 2015兰州语文中考试题发布入口 |
以下是兰州2015年全部科目的试题发布入口:
| 地区 | 中考试... |
贵在坚持难在坚持成在坚持。出国留学网中考频道的小编会及时为广大考生提供2015年兰州中考语文试题及答案,有需要的考生可以在考题公布后刷新本页面(按ctrl+F5),希望对大家有所帮助。
| 2015兰州语文中考试题及答案发布入口 |
以下是兰州2015年全部科目的试题发布入口:
| 地区 | 中考试题<... |
中考语文要想取得好的成绩,最重要的就是平时的积累,希望大家都能在兰州2015年中考语文考试中都能考出好的成绩,2015年兰州中考语文考完后,为了大家能最快速最准确的估分,出国留学网中考频道将第一时间发布2015年兰州中考语文真题及答案,请大家一定密切关注本网站。>>>点击查看2015年兰州中考语文真题及答案最新发布情况
以下是2015年全部科目的试题发布入口
| 地区 | 中考试题 | 中考答案 |
| 兰州 | 语文 数学 英语 化学 |
06-07
兰州中考语文试题推荐访问