出国留学网专题频道兽医硕士栏目,提供与兽医硕士相关的所有资讯,希望我们所做的能让您感到满意! 兽医硕士专业学位是面向现代大中型畜牧生产企业、兽医业务与管理、国家动物卫生、兽医卫生监督、动物药品生产与管理、动物检疫等部门,培养从事兽医资源管理、技术监督、市场管理与开发和现代化兽医业务与管理的应用型、复合型高层次人才。
09-13
考研大纲频道为大家提供河北科技师范学院2019兽医硕士入学初试大纲,一起来看看吧!更多考研资讯请关注我们网站的更新!
河北科技师范学院2019兽医硕士入学初试大纲
科目名称: 兽医基础
本大纲包括参考书目、考试形式和试卷结构、考查范围三部分。
Ⅰ.参考书目
《兽医药理学》,陈杖榴主编,中国农业出版,2016年第三版;
《动物生理学》,柳巨雄、杨焕民主编,高等教育出版,2011年第一版
《家畜病理学》,马学恩主编,中国农业出版社,2007年第四版;
Ⅱ.考试形式和试卷结构
一、试卷满分及考试时间
本试卷满分为150分,考试时间为180分钟。
二、答题方式
答题方式为闭卷、笔试。
三、试卷内容结构
动物生理学占1/3;兽医病理学占1/3;兽医药理学占1/3。
四、试卷题型结构
单项选择题35分;名词解释24分;简答题60分;综述题31分
Ⅲ.考查范围
第一部分 动物生理学
第一章 绪论
一、机体内环境及其稳态
二、动物机体功能调节方式
第二章 细胞的基本功能
一、细胞膜的物质转运功能
二、细胞的跨膜信号转导
三、细胞的生物电现象
四、肌细胞的收缩
1.骨骼肌神经-肌肉接头处的兴奋传递
2.横纹肌的收缩与舒张
第三章 神经生理
一、神经元及其一般功能
二、反射活动的一般规律
三、神经系统的感觉功能
四、系统对躯体运动的调节
五、神经系统对内脏活动的调节
六、脑的高级神经活动
第四章 血液生理
一、血液的组成与特性
二、血浆
三、红细胞
四、白细胞
五、生理止血机制
第五章 血液循环
一、心脏的生理活动
二、血管生理
三、微循环、组织液与淋巴液
四、心血管活动的调节
第六章 呼吸生理
一、肺通气
二、肺换气和组织换气
三、气体在血液中运输
四、呼吸运动的调节
第七章 消化与吸收
一、消化管平滑肌的特性
二、胃肠道功能调节
三、唾液分泌及功能
四、单胃消化
五、复胃消化
六、小肠消化
七、大肠消化
八、吸收
第八章 能量代谢和体温
一、能量代谢
二、体温及其调节
第九章 泌尿生理
<...03-12
2016年考研国家线终于公布了,出国留学网考研网为您提供2016考研国家线兽医硕士专业学位总分及单科线无变化,更多考研复试及考研调剂信息请关注我们网站的更新!
2016年考研国家线(专业学位)已公布,其中农业硕士专业学位、兽医硕士专业学位、风景园林硕士专业学位、林业硕士专业学位国家线A类考生总分为255分,单科(满分=100分)为34分,单科(满分>100分)为51分;
B类考生总分为245分,单科(满分=100分)为31分,单科(满分>100分)为47分。
2016年农业硕士专业学位、兽医硕士专业学位、风景园林硕士专业学位、林业硕士专业学位国家线较2015年国家线总分未变,单科线未变。
2015年农业硕士
专业学位、兽医硕士专业学位、风景园林硕士专业学位、林业硕士专业学位总分A类为255分、B类为245分。具体对比见下图:2016年农业硕士专业学位、兽医硕士专业学位、风景园林硕士专业学位、林业硕士专业学位考研国家线

2015年农业硕士专业学位、兽医硕士专业学位、风景园林硕士专业学位、林业硕士专业学位考研国家线

考研栏目推荐阅读:
12-26
2015年十月联考成绩后,各招生高校也在陆续公布自己的复试分数线,河北科技师范学院在职攻读兽医硕士复试分数线已经公布了,考生们可以查看了,同时出国留学网在职考研频道为大家提供2015全国各院校在职研究生GCT复试分数线汇总,大家可以参考一下!
| 单位名称 | 工程 | 农业 | 兽医 | 风景园林 | 公共管理 | 复试线 |
10-27
出国留学网在职研究生频道小编紧密关注2015年在职联考真题及答案 ,并在考后第一时间为大家公布2015年在职联考兽医硕士真题及答案,建议您收藏本网站 (ctrl+D收藏即可)。大家还可以关注我们网站在职联考成绩查询及分数线的更新!
2015年在职联考兽医硕士真题及答案
| 2015GCT考试真题及答案 |
| 2015年GCT考试数学真题及答案解析 |
| 2015年GCT英语真题及答案解析 |
| 2015年GCT语文真题及答案解析 |
出国留学网考研专业频道讯:2016考研专业选择:兽医硕士
2016考研专业选择:兽医硕士
*专业介绍
兽医硕士专业学位是面向各级畜牧兽医工作站、畜牧生产企业、国家动物卫生、兽医卫生监督、动物药品生产与管理、动物检疫等部门,培养从事兽医资源管理、技术监督、市场管理与开发、兽医临床工作和现代化兽医业务与管理的应用型、复合型高层次人才。
*院校排名
兽医硕士考研院校排名
1、中国农业大学2、南京农业大学3、扬州大学4、华中农业大学5、吉林大学
6、华南农业大学7、吉林农业大学8、西北农林科技大学9、河南农业大学10、东北农业大学
11、广西大学12、四川农业大学13、山东农业大学14、浙江大学15、西南大学
16、甘肃农业大学17、内蒙古农业大学18、新疆农业大学19、云南农业大学20、河北农业大学
*报考条件
(一)中华人民共和国公民
(二)拥护中国共产党的领导,愿为社会主义现代化建设服务,品德良好,遵纪守法。
(三)年龄一般不超过40周岁(1971年8月31日以后出生者),报考委托培养和自筹经费的考生年龄不限。
(四)身体健康状况符合国家和招生单位规定的体检要求。
(五)已获硕士或博士学位的人员只准报考委托培养或自筹经费硕士生。
(六)考生的学历必须符合下列条件之一:
1.国家承认学历的应届本科毕业生;
2.具有国家承认的大学本科毕业学历的人员;
3.获得国家承认的高职高专毕业学历后,经2年或2年以上(从高职高专毕业到2011年9月1日,下同),达到与大学本科毕业生同等学力,且符合招生单位根据本单位的培养目标对考生提出的具体业务要求的人员;
4.国家承认学历的本科结业生和成人高校应届本科毕业生,按本科毕业生同等学力身份报考;
5.已获硕士、博士学位的人员。
自考生和网络教育学生须在报名现场确认截止日期前取得国家承认的大学本科毕业证书方可报考。在校研究生报考须在报名前征得所在培养单位同意。
*考试大纲及命题要求
命题依据为《兽医硕士专业学位兽医基础知识全国统一(联合)考试大纲及复习指南》(主编陆承平,中国农业大学出版社,2004年第2版)
考试大纲
动物学部分考试大纲
动物学是畜牧兽医专业的一门专业基础课,要求学生了解动物学的概念、分类、多细胞动物的起源,原生动物门、腔肠动物门、扁形动物门、原腔动物、环节动物门、软体动物门、节肢动物门、棘皮动物门、半索动物门、脊索动物门、原口纲、鱼纲、两栖纲、爬行纲、鸟纲和哺乳纲的主要特征、身体结构和功能;重点掌握动物学的分类,多细胞动物的早期胚胎发育,寄生虫与寄主的相互关系及防治原则,线虫动物门、节肢动物门和脊索动物门的特征,鱼纲、两栖纲、鸟纲和哺乳纲的特征,恒温、胎生和哺乳的进...
出国留学网在职考研频道讯:2014年在职兽医硕士录取分数线
2014年在职兽医硕士录取分数线
|
平均分
学位类别
|
语言表达能力
|
数学基础能力
|
逻辑推理能力
|
外语运用能力
|
总成绩平均分
|
|||
|
英语
|
俄语
|
日语
|
德语
|
|||||
|
兽医硕士
| ||||||||
11-03
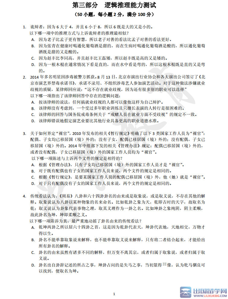
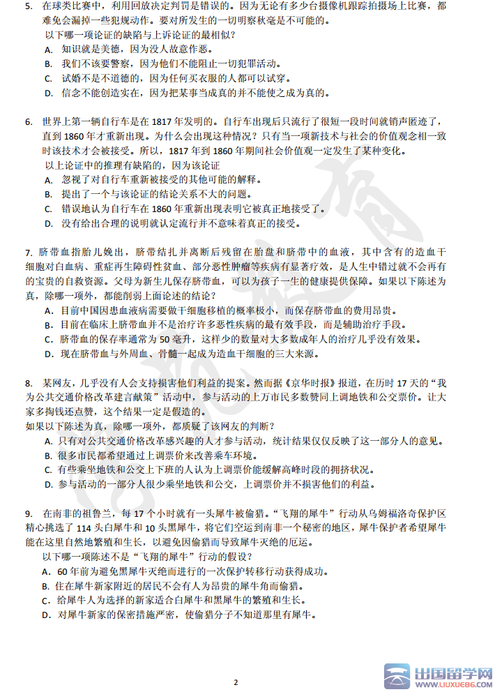
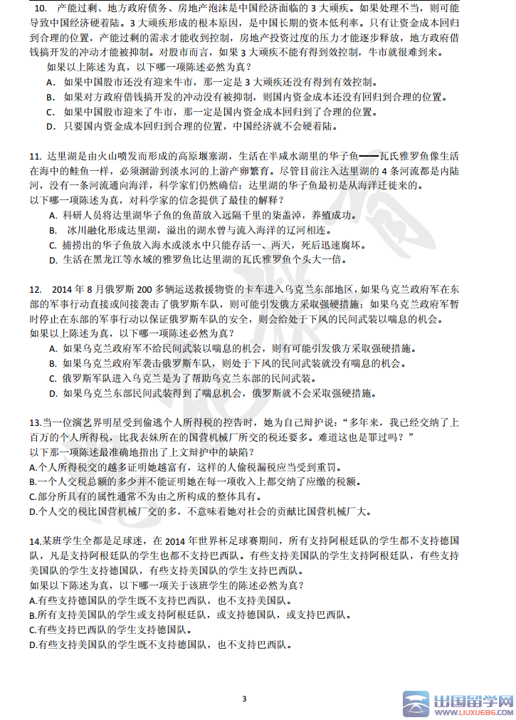
兽医硕士2014GCT逻辑真题(B卷),由出国留学网在职研究生频道为您提供,更多2015考研真题及答案请查看点击查看2015年在职研究生考试真题及答案汇总,希望对您会有所帮助(CTRL+D收藏本站):
2014年GCT逻辑真题(B卷)










11-01
出国留学网给各位在职联考考生准备了2014兽医硕士GCT数学真题(B卷),在考试之后希望大家能够踊跃查看和借鉴,希望大家都能在考试当中取得令人满意的成绩。大家还可以将本网站ctrl+D收藏至收藏夹,以便了解更多联考真题及答案的信息。





| 2014GCT考试各科真题汇总 |
| ... |
11-01
每次考研总是独闯千军万马,紧张的时刻总是在发生。出国留学网为大家提供2014兽医硕士GCT语文真题及答案,希望对大家有所帮助。




以下为网友版2014GCT考试答案(部分),准确性有待证实,这里仅供大家参考。
| 2014GCT考试各科答案汇总(网友版) |
| 2014GCT考试英语答案(网友版) |
| 2014GCT考试数学答案(网友版) |
11-01
在考试后对照参考答案对于考生来说是件非常重要的事情,出国留学网考研频道第一时间在考后为您提供2014年兽医硕士GCT英语真题及答案参考,希望考生在考后不要心浮气躁,认真做好了题目就行。




以下为网友版2014GCT考试答案(部分),准确性有待证实,这里仅供大家参考。
| 2014GCT考试各科答案汇总(网友版) |
| 2014GCT考试英语答案(网友版) |
| 2014GCT考试数学答案(网友版)... |
兽医硕士推荐访问