出国留学网专题频道初三化学期末试卷答案栏目,提供与初三化学期末试卷答案相关的所有资讯,希望我们所做的能让您感到满意!
01-02
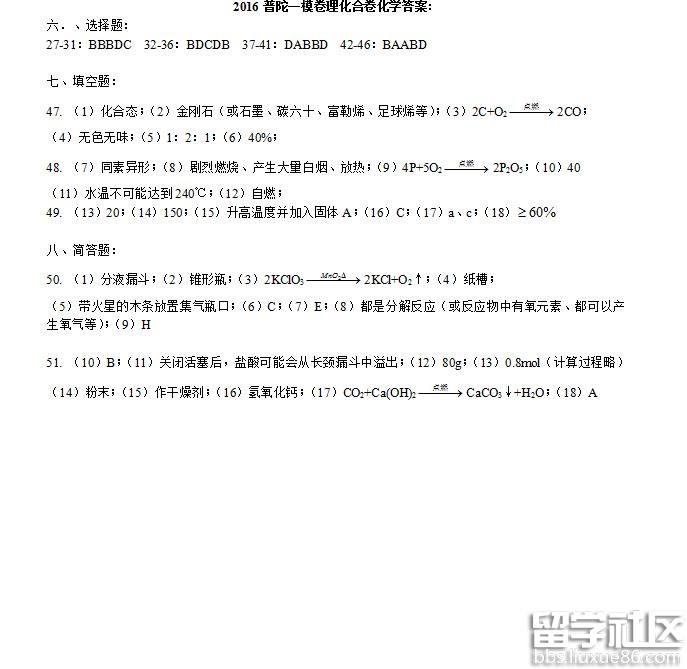
出国留学中考网为大家提供上海普陀区2017届初三上学期期末质量调研化学答案(一模),更多中考资讯请关注我们网站的更新!
上海普陀区2017届初三上学期期末质量调研化学答案(一模)
小编精心为您推荐:
上海普陀区2017届初三上学期期末质量调研化学试卷(一模)
中考化学知识点:酸碱盐反应
中考化学知识点:原子的构成
中考化学知识点:分子概念
中考化学知识点:原子定义
与初三化学期末试卷答案相关的中考化学
初三化学期末试卷答案推荐访问
搜索更多内容
初三化学期末试卷答案相关推荐
编辑推荐
热点推荐