出国留学网专题频道初中语文教师资格证面试真题栏目,提供与初中语文教师资格证面试真题相关的所有资讯,希望我们所做的能让您感到满意!
06-11
出国留学网为您带来《2018年上半年初中语文教师资格证面试真题(第四批)》,来自考试回忆,仅供参考!更多相关资讯请继续关注本网站的更新!希望给您带来帮助!祝您顺利通过考试!
2018年上半年初中语文教师资格证面试真题(第四批)
初中语文《未选择的路》
一、考题回顾

二、考题解析
【教学过程】
(一)导入
古今中外许多诗人作家,对“路”都有过精彩的描写。屈原有“路漫漫其修远兮,吾将上下而求索”的志向,辛弃疾有“独上高楼,望尽天涯路”的感叹,鲁迅也有“其实世上本没有路,走的人多了,也便成了路”这样的想法。人们常常把人的一生比做走一条路,把人生的选择比做对路的选择。美国诗人弗罗斯特的这首《未选择的路》有着特别的意蕴,它正是借写自然界的道路来表达对于人生之路的思考。题目来源于考生回忆
(二)初读课文,整体感知
1.播放课文的录音,让学生标出朗读的停顿,然后让学生自由读。
2.点两名学生分别朗读,思考:
(1)这首诗是写什么,引起了你哪些思考?学生讨论。
人生的道路千万条,但一个人一生中往往只能选择其中一条,所以必须慎重;人生道路上不要随波逐流,而要经过自己的思考,作出独立自主的选择。
(2)《未选择的路》中,“路”包含了什么深刻的含义?这是一种怎样的表现手法?你还学过使用这种手法的课文吗?
提示:人生之路;象征手法;《在山的那边》《白杨》等。
(三)深入研读
1.请用简洁的语言概括《未选择的路》每一小节的意思:
(1)伫立(思索)。题目来源于考生回忆
(2)决定(选择)。
(3)选择后的惆怅。
(4)多年后的回顾,叹息。
2.诗人为何选择了一条“荒草萋萋,十分幽寂”,“人迹更少的一条”“道路”?
“这条路荒草萋萋,十分幽寂”,显得“更诱人,更美丽”;也因为“人迹更少”,需要人们去开拓,从而拓展成为一条大道;正因如此,这条道路更具有魅力,可见作者开拓进取的人生态度。
3.诗人虽然写了自己所选择的路,但重点都放在未选择的路上。诗题也表明了这一点。既然是选择,为什么重点又写未选择呢?
明确:其实未选择也就是选择。选择的路一步步变为现实,而生活中许多人往往对现实不满,总觉得还有其它的可能,才更加产生了对未选择的怀恋,悔意由此而生,忧郁因此而起。这正是人之常情,正是人生的真实写照。
4.诗人为何把诗题取名为“未选择的路”?
这首诗写人生道路的选择,全诗共有4节,第一节写两条路,第二节写选择的路,第三、四节写未选择的路。由此可见,诗人写作的重点是未选择的路,这从诗题中也体现了出...
06-11
出国留学网为您带来《2018年上半年初中语文教师资格证面试真题(第三批)》,来自考试回忆,仅供参考!更多相关资讯请继续关注本网站的更新!希望给您带来帮助!祝您顺利通过考试!
2018年上半年初中语文教师资格证面试真题(第三批)
初中语文《岳阳楼记》
一、考题回顾

二、考题解析
【教学过程】
(一)导入
昨天,我们感受了《岳阳楼记》的文采之美。不过,华美的词藻下还有哪些妙处铸就了它的非凡风骨、朗朗英气呢?带着这样的疑惑,我们一起探幽觅胜。
(二)思想感情
1.有感情地朗读课文,思考下列问题:
a.滕子京“谪守巴陵郡”而“重修岳阳楼”说明了什么问题?
b.作者在这里没有对岳阳楼详加描绘,原因是什么?
c.课文三、四两段文字描绘了洞庭湖哪两幅画面?
d.作者用哪些话概括说明了“迁客骚人”的“悲”和“喜”?这样写的目的是什么?
e.“览物之情,得无异乎”和“古仁人之心,或异二者之为”两句中的“异”字,分别指什么?
f.“微斯人,吾谁与归”表达了作者怎样的情感?
g.“先天下之忧而忧,后天下之乐而乐”表现了作者怎样的情怀?你是如何理解这句话的?先独立思考,然后小组讨论,教师引导。
2.学生思考讨论后明确:
a.说明滕子京在逆境中“不以己悲”,仍奋发有为,有阔大的胸襟,和一般的“迁客”不同。
b.第一,作者明言“前人之述备矣”,因此不必再去重复;第二,从全文看,作者写这篇文章的目的不在于介绍岳阳楼的建造经过和它的b.构造及景物,而在于借景抒情,引发出自己的观点。
c.第三段描绘了洞庭湖一幅阴冷的画面,第四段描绘了洞庭湖一幅晴朗的画面。
d.“去国怀乡,忧谗畏讥”概括了“迁客骚人”的“悲”;“心旷神怡、宠辱偕忘”,概括说明了“喜”,这样写是为了将这类人的悲喜感情跟“古仁人之心”做对比,引出下文,由写景转入议论,突出主旨。
e.“览物之情,得无异乎”的“异”,是指不同的自然景物引发出的“迁客骚人”不同的感触,即“悲”与“喜”两种不同的心境。“古仁人之心,或异二者之为”中的“异”是指古代仁人不同于上述“迁客骚人”,能不受自然风物的好坏的影响,“不以物喜,不以己悲”。
f.表达了作者对“不以物喜,不以己悲”这类古仁人的向往与敬慕之情。
g.本文通过对岳阳楼周围景物的描写,以及对“迁客骚人”“览物之情”的分析,表达了作者“不以物喜,不以己悲”的旷达胸襟和“先天下之忧而忧,后天下之乐而乐”的政治抱负,也表示了对好友滕子京的慰勉之意。
(三)艺术特色
1.体会本文骈散结合的语言特点。...
06-11
出国留学网为您带来《2018年上半年初中语文教师资格证面试真题(第二批)》,来自考试回忆,仅供参考!更多相关资讯请继续关注本网站的更新!希望给您带来帮助!祝您顺利通过考试!
2018年上半年初中语文教师资格证面试真题(第二批)
初中语文《小石潭记》
一、考题回顾

二、考题解析
【教学过程】
(一)导入
导入语:仁者乐山,智者乐水。置身于优美的山水之中,看山山有情,赏水水有意。唐代文学家柳宗元在永州觅得了一处这样的清幽之境,让我们随他一起走进《小石潭记》。
(二)词句点拨
1.学生自由朗读课文,借助课文注释联系上下文疏通文意,同桌之间互相交流。
2.学生提出字词理解上的疑问,师生共同解决。
(1)“斗折蛇行”,“像北斗七星那样曲折,像蛇爬行那样弯曲”,“斗”和“蛇”本身是名词,作状语了,分别解释为“像北斗七星一样”“像蛇一样”。
(2)“犬牙差互”“犬牙”解释为“像狗的牙”。
(3)“潭中鱼可百许头”,潭中的鱼大约有一百来条。“可”“大约”。“不可知其源”“不可久居”“明灭可见”中的“可”是“能”的意思。
(三)赏景探情
1.赏景
(1)学生再次朗读课文,思考文章写了小石潭的哪些景物?它们的特点各是什么,找出文中的语言,然后用一个词概括。
水清:“如鸣佩环”,“水尤清冽”,“尤”是“特别”的意思。
石奇:“全石以为底”,“卷石底以出,为坻,为屿,为嵁,为岩”,形态各异。
树美:“青树翠蔓,参差披拂”。
鱼灵:鱼在水中如同在空中游动,没有依傍,忽然向远处游去,来来往往,像是和游者相互玩乐。强调鱼的动态和静态描写,突出小石潭水清。
(2)探求小石潭的源头,结合文中句子回答。
明确:溪岸“斗折蛇行”“犬牙差互”。
(3)再次朗读课文,想象小石潭的美景。
(4)探究文章的写作顺序。
“伐竹取道”发现小石潭,然后将远镜头逐渐地拉近到潭底,看到了潭底的全石,近岸旁如坻、如屿、如嵁、如岩的卷石,又欣赏了覆盖、缠绕、摇动、连接,随风飘荡的青树翠蔓,走近到潭中,对潭中的鱼儿进行了特写,然后又从潭水的西南方向去探寻源头。“移步换景”,按游览顺序来写景。
2.探情
(1)思考美景中作者的心情如何。
“乐”,可从“心乐之”和“似与游者相乐”看出。
(2)结合课文和柳宗元的生平经历,思考心情由乐转凄的原因。
从文中“四面竹树环合,寂寥无人,凄神寒骨,悄怆幽邃,以其境过清”,作者受不了这种透彻心骨的凄凉,不忍独自品味那种...
06-05
小编为考生们整理了“2018上半年初中语文教师资格证面试真题(第一批)”,希望能帮到大家,想了解更多考试资讯,请关注出国留学网的及时更新哦!
2018上半年初中语文教师资格证面试真题(第一批)
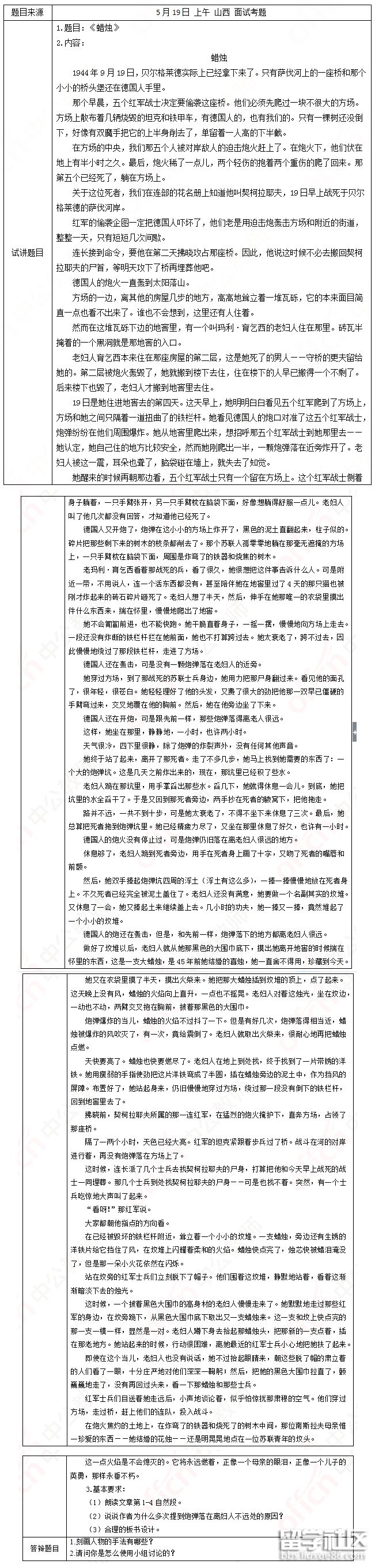
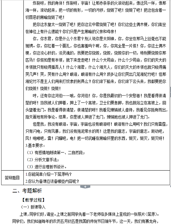
初中语文《蜡烛》
一、考题回顾

二、考题解析
【教学过程】
(一)新课导入
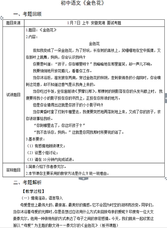
我们由“蜡烛”可以联想到人们常常借蜡烛歌颂教师的奉献精神(“春蚕到死丝方尽,蜡炬成灰泪始干”);借蜡烛烘托出久别重逢的情意与温馨(“何当共剪西窗烛,却话巴山夜雨时”);借蜡烛写离别(“蜡烛有心还惜别,替人垂泪到天明”)。蜡烛在不同的地方有不同的寓意,那么这篇课文为什么以“蜡烛”为题,有什么深意呢?带着这个问题,我们一起来学习这篇课文。(板书课题)
(二)初读课文,整体感知
1.教师范读。(读完指导学生诵读)
2.介绍作者西蒙诺夫。
3.学生自读课文,思考文章写了一件什么事?
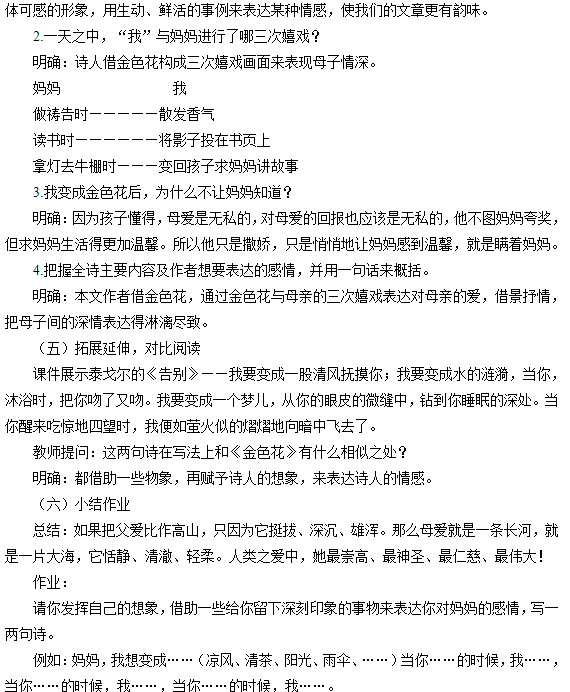
明确:本文的主要事件是写一位苏联青年红军战士,为解放南斯拉夫而牺牲,一位南斯拉夫妇女不忍其暴尸战场,不顾年老体弱,艰难地将其掩埋,并将珍藏了45年的两支结婚喜烛点燃在战士坟头,悼念烈士表达敬意。
(三)深入研读,赏析文本
1.小组讨论:前后左右为一小组,赏析妇人的外貌描写、动作描写和心理描写。(教师进行指导和点拨 )
明确:外貌描写:“她太衰老了”:年老体弱--拖动、掩埋烈士很吃力,想到老妇人力量的源泉。黑围巾:表沉痛哀悼的庄重情感,这一着色,渲染了肃穆气氛,表达了老妇人的哀悼之情。
动作描写:具体的动词“爬”写出了老妇人年老体衰;“跪”写出了行动不便的老妇人对牺牲的苏联红军战士的深痛哀悼。“拖”:年老、行动不便、艰难。
心理活动:文章中的老妇人始终没有说一句话,丰富的内心活动都是通过她的动作来表现。
2.文章通过对老妇人动作反复的描写,表达了老妇人一种什么样的情感?
(明确:文中老妇人对烈士的情感可概括为“敬爱”和“哀痛”,老妇人饱受法西斯侵略之苦,满怀深仇大恨,她渴望解放、和平,她对苏联红军充满敬意;战士牺牲,她心情无比沉痛,她为红军战士的英雄气概所激励,变得无所畏惧,进入一种忘我境界,不顾安危,出入炮火,献出心爱之物,彻夜守坟。)
3.在《蜡烛》一文中,几次提到炮火落在老夫人身边的作用是什么?
明确:起强调作用,德国人的炮火对老夫人的“躲避”,极度渲染出战争的猛烈,更渲染出神圣的气氛,烘托老妇人内心巨大的力量,和她对苏联红兵的那血浓于水的情谊和敬重之情,也突出了红兵战士英勇无畏的精神品质,并能让这种氛围于炮火隔离,更好的突出内涵。
4.文中多次提到蜡烛,有哪些地方提...
01-08
2017下半年教师资格证面试结束啦,考友们快来看看面试真题吧!出国留学网教师资格证考试网为您整理了《2017下半年初中语文教师资格证面试真题(第四批)》,希望对您有所帮助!祝各位面试成功!
2017下半年初中语文教师资格证面试真题(第四批)
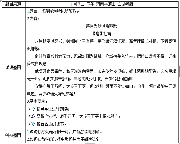
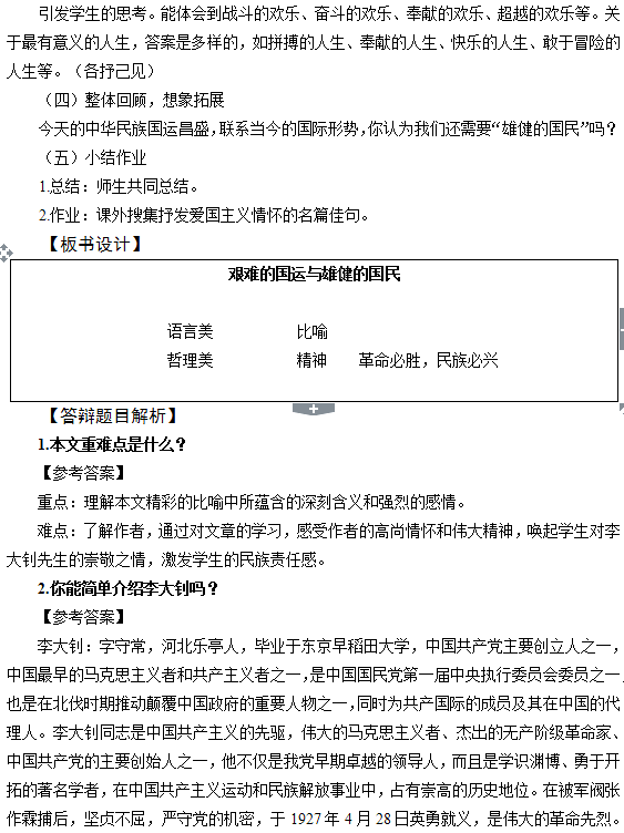
初中语文《茅屋为秋风所破歌》
一、考题回顾

二、考题解析
【教学过程】
(一)导入
杜甫是我国唐代最伟大的现实主义诗人。在我们一般人看来,这样伟大的诗人生前一定过着非常舒适、安逸的生活,身居华屋,锦衣玉食。可事实远非如此。“文章憎命达”,无数脍炙人口的传世之作,恰恰是作者苦难生活和悲惨命运的产物。对诗人杜甫来说,更是这样。他一生中,几乎没有享受过一天好日子。终于有了用茅屋搭建的栖身之所,可老天却偏要和他作对,诗人长夜难眠,感慨万千,写下了一首千古传诵的不朽之作——《茅屋为秋风所破歌》。
(二)整体感知
1.自读诗歌,解决字词。
2.教师范读,把握诗歌的节奏和停顿。
(三)深入研读
1.用喜欢的方式朗读诗歌,思考问题:诗歌写了作者怎样的遭遇?试着为每一个遭遇拟写一个小标题。
小标题:秋风卷茅、群童抱茅、屋凉被冷、屋破漏雨、长夜未眠。
2.作者“独自叹息”,他在叹息什么?说说你的感受?
明确:一叹自己之苦,茅屋被吹破,接下来的日子怎么过;二叹周围的人苦,还有很多像自己一样穷苦的人;三叹战乱给人民造成的痛苦。
3.在这样恶劣的环境中,作者发出了什么样的感慨?
明确:“安得广厦千万间,大庇天下寒士俱欢颜。”没有因为自己的不幸遭遇而深陷郁闷,却想到全天下的寒士,这是一种豪情更是一种担当。
4.表现了作者怎样的思想感情?
明确:诗人从眼前长夜沾湿的痛苦生活,想到饱经磨难的千千万万的穷苦百姓,从风雨飘摇中的个人茅屋想到连年战乱中的整个国家。推己及人,由家到国。甚至为了天下苍生、为了国家社稷,甘愿牺牲自己,这是何等恢弘的气度,何等博大的襟怀,何等崇高的思想境界!杜甫的这首诗之所以光焰万丈,千古不朽,原因就在于此。
(四)拓展延伸
有感情地诵读全诗。
(五)小结作业
将本文改写为一篇记叙文
【板书设计】

01-08
2017下半年教师资格证面试结束啦,考友们快来看看面试真题吧!出国留学网教师资格证考试网为您整理了《2017下半年初中语文教师资格证面试真题(第三批)》,希望对您有所帮助!祝各位面试成功!
2017下半年初中语文教师资格证面试真题(第三批)











01-08
2017下半年教师资格证面试结束啦,考友们快来看看面试真题吧!出国留学网教师资格证考试网为您整理了《2017下半年初中语文教师资格证面试真题(第一批)》,希望对您有所帮助!祝各位面试成功!
2017下半年初中语文教师资格证面试真题(第一批)

二、考题解析
【教学过程】
(一)创设情境,导入新课
引导学生说出学过或知道的描写冬天景色的古诗词句;如:柳宗元的《江雪》《风雪宿芙蓉山主人》、岑参的《白雪歌送武判官归京》等,感受北方的天气。并请学生关注诗句中的冬景与课文中的冬景形成鲜明对照:“在中国北方的一座城市,它的冬天却是另一番风味,今天我们就一起来感受老舍先生笔下的《济南的冬天》。”
(二)通读全文,整体感知
1.学生听全文朗读音频,作勾画。
2.自由朗读课文,归纳出语段的行文脉络。
(三)细读课文,深入研读
1.再读课文,并填空
第一自然段首先把济南与_____相比,突出济南冬天_____特点;接着把济南与_____相比,突出济南冬天_____特点;再把济南与_____、 _____相比,突出济南冬天_____特点,这主要运用了_____手法。
(北平,没有风声;伦敦,响晴;热带(指新加坡),北中国,温晴。对比)
2.小组交流探讨,品析句中重点词语:
①“济南的冬天是没有风声的”一句,能否把“声”字删去,为什么?
“济南的冬天是没有风声的”表明济南冬天的风并不猛烈,是柔和的,若把“声”字去掉,说成“没有风”不切合实际。
②文中的“毒”“响亮”又是什么意思?
这里“毒”是厉害的意思,“响亮”一词,一般用来形容声音的宏亮,根据上下文判断,在此处是指“晴朗得刺眼”。
③想想看,作者有没有告诉我们济南冬天的特别之处呢?济南冬天的特点是什么呢?
明确:特点“没有风声,响晴,温晴”,总特点是“温晴”。
指导生读出赞美、骄傲的语气。最后全班齐读,加深体会。
(四)口语训练,拓展延伸
请学生有感情地朗读课文,并观看PPT中的图片,口述济南的冬天的景色,学生互评。
(五)小结作业
小结:通过本堂课的学习,你收获了什么?
作业:以小组合作的方式,学习下文:①勾划优美词句;②进行赏析;③体会作者情感。
【板书设计】
略
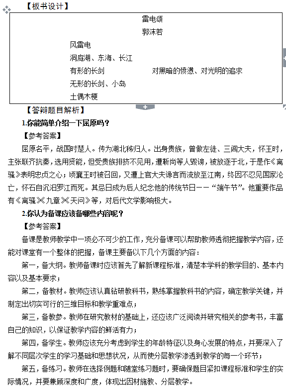
【答辩题目解析】
1.你在教学中设计了填空的形式,为什么要这样设计?
【参考答案】
填空,作为一种可视化的交流模式,能够使知识的呈现更一目了然。在文章的学习中,填空是知识点的再现,也是对学生学习和篇章理解程度的检测,同时设空的点还可提示学生该篇章的学习要点。在语文教学中,通过设置填空,能够加深学生对教材内容的印象,同时补充空题的过程,就是梳理课文的内容过程,这样的方式更有利于...
01-07
出国留学网教师资格证考试栏目为大家分享“初中语文2016下半年教师资格证面试真题(图片版)”快来看看2016下半年教师资格证面试真题吧!
初中语文2016下半年教师资格证面试真题(图片版)

教师资格证考试栏目推荐:
初中语文教师资格证面试真题推荐访问