出国留学网专题频道动词的形式及其变化栏目,提供与动词的形式及其变化相关的所有资讯,希望我们所做的能让您感到满意!
同学们,对于英语语法中的动词掌握多少呢? 下面是出国留学网小编为大家带来的“2020考研英语语法复习:动词的形式及其变化规律”,欢迎大家阅读。
2020考研英语语法复习:动词的形式及其变化规律
英语的时态是通过动词的变化来体现的。因此,了解动词的形式及其变化规律非常重要。英语的实义动词有以下五种形式:
(1) 动词原形:动词原形在句子中形式不变。主要用于主语为非第三人称单数的一般现在时,情态动词之后,或根据语法规定必须用动词原形的其他情况。
(2) 一般现在时第三人称单数形式(简称现单三):主要用于主语为第三人称单数的一般现在时。
(3) 过去式:主要用于一般过去时。
(4) 现在分词:主要用于进行时态,或语法规定的其他情况。
(5) 过去分词:主要用于完成时态,或语法规定的其他情况。
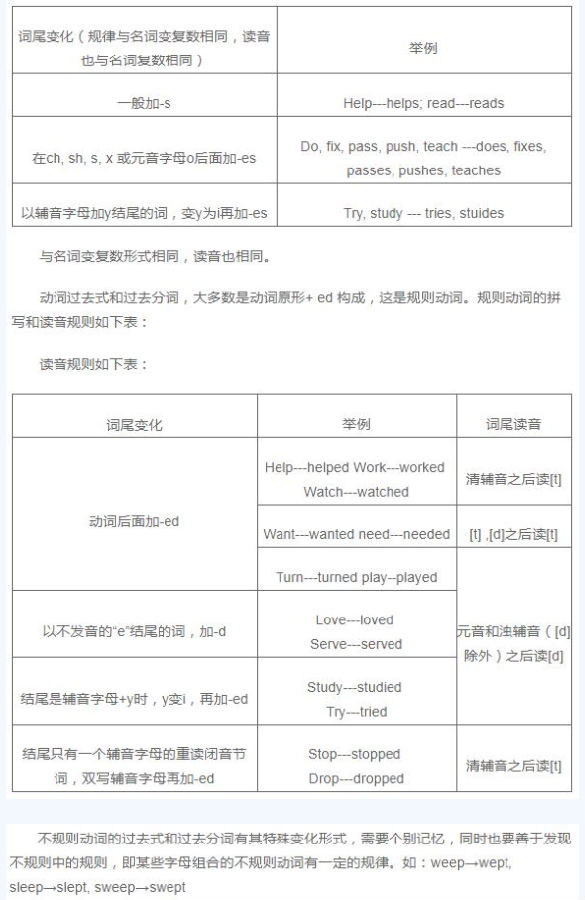
动词一般现在时第三人称单数(现单三)的构成,见下表:

语语法暑期复习必备:动词的形式及其变化规律

考研英语语法暑期复习必备:动词的形式及其变化规律

“时态”就是通过动词的形态变化,来表达动作发生的时间(现在、过去、将来、过去将来)及所处的状态(一般、进行、完成、完成进行)。
比如在“They are doing their exercises.”这个句子中,动词由原形do 变成are doing 的形态,说明这个事情是发生在现在、并处于正在进行的状态当中,所以叫现在进行时;
在“They have done their exercises.”这句中,动词由原形do 变成have done的形态,说明这个事情是发生在现在、并处于完成的状态,所以叫现在完成时;
在“They always do their exercises.”中,动词用原形do 的形态,说明这个事情是发生在现在、并且是一般情况下永远如此,所以叫一般现在时。
...动词的形式及其变化推荐访问