出国留学网专题频道北京一二级注册建筑师考试栏目,提供与北京一二级注册建筑师考试相关的所有资讯,希望我们所做的能让您感到满意!
11-29
北京的考生注意了,2022年北京一二级注册建筑师考试、统计专业资格考试、社会工作者职业水平考试和北京市二级建造师执业资格考试宣布取消通知,下面是小编整理的“北京2022年一二级注册建筑师考试资格考试取消通知”,可供各位考生参考。
各位考生:
为全力做好疫情防控工作,切实保障广大考生和考务工作人员身体健康、生命安全,结合当前疫情防控工作实际,经综合研判,决定取消原定于12月举行的北京考区2022年度一、二级注册建筑师等5项资格考试。
一、取消的考试为:北京考区2022年度一、二级注册建筑师资格考试、统计专业技术资格考试、社会工作者职业水平考试和北京市二级建造师执业资格考试。
二、上述考试中成绩实行滚动管理的,2022年度在北京考区报名缴费成功的考生,此前取得的合格成绩有效期相应延长一年。
三、已报名并缴费成功的人员无需办理退费申请,报考费用直接退还至原支付账户,届时会有短信告知,请考生注意查收。
四、本年度已在北京考区通过上述考试资格审核的考生,下一年度在北京考区报考相同项目考试且报考级别不变的,网上提交报名信息成功后可免于资格审核,须在规定缴费时段内进行网上缴费。
由此给您带来的不便,敬请谅解。同心战疫、共克时艰,感谢您对我市人事考试工作的理解、支持与配合!
咨询电话请拨打010-12333。
北京市人事考评办公室
2022年11月29日
关于取消北京考区2022年度一、二级注册建筑师
等5项资格考试有关问题的解答
1.2022年度12月北京考区取消哪些专业技术人员职业资格考试?
答:北京考区2022年度一、二级注册建筑师资格考试、统计专业技术资格考试、社会工作者职业水平考试和北京市二级建造师执业资格考试。
2.通知中取消的北京考区2022年度5项资格考试,今年还会再组织吗?
答:本年度这5项考试不再组织。
3.2022年度在北京考区报名缴费成功的考生,已取得的2021年及以前合格成绩如何管理?
答:2022年度在北京考区报名缴费成功的考生,所报考试成绩实行滚动管理的,此前取得的合格成绩有效期相应延长一年。
4. 已报名缴费成功的人员,应如何办理考试退费?
答:考生无需办理退费申请,报考费用直接退还至原支付账户,届时会有短信告知,请考生注意查收。
5.通知中的5项考试,已通过资格审核的考生,下一年报名参加北京考区该项考试时,是否还需要重新进行资格审核?
答:本年度已在北京考区通过上述考试资格审核的考生,下一年度在北京考区报考相同项目考试且报考级别不变的,网上提交报名信息成功后可免于资格审核。
6.本年度已在北京考区报名缴费成功的考生,能否申请转到...
11-02
广东省2022年一级注册建筑师补考定于12月10日、11日、17日、18日举行,二级注册建筑师试补考定于12月10日至11日举行,详细的考试补考安排如下,下面是出国留学网整理的“关于2022年度一、二级注册建筑师资格考试有关事项的通告”,欢迎广东考生参考阅读。
根据人力资源和社会保障部人事考试中心《关于做好2022年度一、二级注册建筑师资格考试暂停考试地区补考工作的通知》(人考中心函〔2022〕67号),2022年度一级注册建筑师资格考试补考定于12月10日、11日、17日、18日举行,二级注册建筑师资格考试补考定于12月10日、11日举行。现就有关事项通告如下。
一、考试时间和科目

二、不参加补考网上确认
因考试安排调整,已报名缴费但决定不参加补考的报考人员须在11月2日至11月6日通过中国人事考试网(http://www.cpta.com.cn/)的“网报平台”进行网上确认。网上确认后,无法修改、撤回,将统一办理退费,并由人力资源和社会保障部人事考试中心统一办理合格成绩有效期延长工作。具体程序如下:
(一)决定不参加补考的报考人员访问“中国人事考试网”,点击“网上报名”,进入“全国专业技术人员资格考试报名服务平台”。
(二)使用网上报名账号登录系统,选择“027一级注册建筑师资格考试(12月)”或“028二级注册建筑师资格考试(12月)”。
(三)进入“不参加延考/补考确认”界面,仔细阅读相关提示内容,选择“不参加考试”按钮进行确认。
(四)完成确认后,系统显示界面如下:

(五)再次登录系统后,可在左侧菜单进入“不参加延考/补考确认”栏目查询确认状态。
注意:逾期不确认的,视同参加补考。
三、准考证打印
确认参考的考生可于12月7日9:00-12月9日17:00登录中国人事考试网下载并打印准考证。考生打印准考证后,须认真核对姓名、证件号码、性别等个人信息,如发现有...
04-23
2022年北京市二级注册建筑师资格考试时间已经公布了,让我们一起来了解一下吧!下面是由出国留学网编辑为大家整理的“2022北京二级注册建筑师考试时间已公布”,仅供参考,欢迎大家阅读本文。
2022北京二级注册建筑师考试时间已公布
根据中国人事考试网发布的2022年部分考试安排计划表,2022年二级建筑师考试时间:5月14日、15日。
二级注册建筑师资格考试设《建筑构造与详图(作图题)》《法律、法规、经济与施工》《建筑结构与设备》和《场地与建筑设计(作图题)》4个科目。

拓展阅读:二级注册建筑师报考专业
“建筑学”:包括建筑学、建筑设计技术(原建筑设计)
“相近专业”:本科及以上包括城乡规划(原城市规划)、土木工程(原建筑工程、原工业与民用建筑工程)、风景园林、环境设计(原环境艺术、原环境艺术设计)、历史建筑保护工程。专科包括建筑装饰工程技术(原建筑装饰技术)、中国古建筑工程技术、环境艺术设计(原环境艺术)、园林工程技术(原风景园林)、城镇规划(原城乡规划)、建筑工程技术(原房屋建筑工程);中专包括建筑工程施工(原工业与民用建筑)、建筑装饰、古建筑修缮与仿建(原古建筑营造与修缮)、城镇建设
二、由于教育部专业名称调整及高校自设专业的影响,难以列举所有专业名称。专业名称不在本列举范围内的,可由报考人员提供学校专业课程设置、培养计划等材料,按下列情况审核处理:
(一)主干课程设置及学时与建筑学专业一致,可参照建筑学专业相关规定报考
(二)多数主干课程设置及学时与建筑学专业一致,可参照相近专业相关规定报考
(三)主干课程设置及学时与相近专业基本一致,可参照相近专业相关规定报考
推荐阅读:
11-03
河南省2022年一、二级注册建筑师资格考试补考时间已经确定,关于此次补考不参加考生须网上确认不参加,详细的补考时间及补考网上确认须知如下,下面是出国留学网整理的“关于河南考区2022年度一、二级注册建筑师资格考试时间及不参加补考网上确认的通知”,欢迎大家参考阅读。
根据人力资源社会保障部人事考试中心《关于做好2022年上半年已作调整的职业资格考试后续有关安排的通知》(人考中心函〔2022〕32号)和人力资源社会保障部人事考试中心《关于做好2022年度一、二级注册建筑师暂停考试地区补考工作的通知》(人考中心函〔2022〕67号),2022年度一级注册建筑师资格考试暂停考试地区的补考于12月10日、11日、17日、18日举行,二级注册建筑师资格考试暂停考试地区的补考于12月10日、11日举行。现将有关事项通知如下:
一、补考时间
(一)一级注册建筑师
12月10日
上午:8:00-11:30(3.5小时)建筑设计
下午:13:30-15:30(2.0小时)建筑经济、施工与设计业务管理
16:00-18:00(2.0小时)设计前期与场地设计
12月11日
上午:8:00-11:30(3.5小时)场地设计(作图题)
下午:13:30-17:30(4.0小时)建筑结构
12月17日
上午:8:00-10:30(2.5小时)建筑材料与构造
下午:12:30-18:30(6.0小时)建筑方案设计(作图题)
12月18日
上午:8:00-10:30(2.5小时)建筑物理与建筑设备
下午:12:30-18:30(6.0小时)建筑技术设计(作图题)
(二)二级注册建筑师
12月10日
上午:8:00-11:30(3.5小时)建筑构造与详图(作图题)
下午:13:30-16:30(3.0小时)法律、法规、经济与施工
12月11日
上午:8:00-11:30(3.5小时)建筑结构与设备
下午:12:30-18:30(6.0小时)场地与建筑设计(作图题)
本次考试考点详见准考证。
如因突发疫情等原因无法组织实施考试,本年度不再继续安排补考,由河南省人事考试中心办理退费工作,人力资源和社会保障部人事考试中心统一办理合格成绩有效期延长工作。
二、不参加补考网上确认
本次补考范围是2022年度一、二级注册建筑师资格考试已经报名缴费的报考人员。
因考试安排调整,已报名缴费但决定不参加补考的人员,须在11月2日至11月6日通过中国人事考试网的“网报平台”进行网上确认。网上确认后,无法修改、撤回。由河南省人事考试中心统一办理退费,由人力资源和社会保障部人事考试中...
09-09
甘肃省人力资源考试中心近日公布了甘肃省2022年一、二级注册建筑师资格考试成绩合格人员名单,名单共88人,其中一级37人,二级51人,下面就和出国留学网小编一起来看看详细的“甘肃2022年一二级建筑师考试成绩合格名单”吧!
根据《人力资源社会保障部人事考试中心关于印发<专业技术人员职业资格考试报名证明事项告知承诺制工作规程>的通知》(人考中心函〔2021〕1号)规定要求,现将甘肃省2022年度一、二级注册建筑师资格考试成绩合格人员予以公示,共88人,其中:一级注册建筑师资格考试成绩合格人员37人,二级注册建筑师资格考试成绩合格人员51人( 名单见附件)。
名单所列人员在考试报名时均签署了《专业技术人员资格考试报名证明事项告知承诺制报考承诺书》,承诺符合告知的考试报名条件,承诺所填报和提交的所有信息真实、准确、完整、有效,愿意承担虚假承诺的责任,并接受相应处理。
公示期为2022年9月2至2022年9月11日,期间接受对成绩合格人员的监督举报,对虚假承诺行为,一经查实,将按相关规定处理。
举报电话:0931—8819340
举报邮箱:3396350@126.com
甘肃省人力资源考试中心
2022年9月1日

05-12
北京市2022年二级注册建筑师考试已经宣布延期了,让我们一起来了解一下考试资讯吧!下面是由出国留学网编辑为大家整理的“2022北京二级建筑师考试并入明年举行”,仅供参考,欢迎大家阅读本文。
2022北京二级建筑师考试并入明年举行
根据北京市疫情防控工作要求,经研究决定,将北京地区2022年5月全国二级建筑师等5项专业技术人员职业资格考试并入下一年度组织开展。现将有关事项通知如下:
一、上述5项考试为:全国监理工程师,全国一、二级注册建筑师,全国环境影响评价工程师及全国上半年计算机技术与软件考试。
二、上述考试中成绩实行滚动管理的,2022年度在北京考区报名成功的考生,此前取得的合格成绩有效期相应延长一年。
三、本年度已在北京考区通过上述考试资格审核的考生,下一年度在北京考区报考相同项目考试且报考级别不变的,网上提交报名信息成功后可免于资格审核,须在规定缴费时段内进行网上缴费。
拓展阅读:二级注册建筑师报考条件
二级注册建筑师资格考试首次报考人员需满足下列条件之一:
1.具有建筑学或者相近专业大学本科毕业以上学历,从事建筑设计或者相关业务2年以上的;
2.具有建筑设计技术专业或者相近专业大专毕业以上学历,并从事建筑设计或者相关业务3年以上的;
3.具有建筑设计技术专业4年制中专毕业学历,并从事建筑设计或者相关业务5年以上的;
4.具有建筑设计技术相近专业中专毕业学历,并从事建筑设计或者相关业务7年以上的;
5.取得助理工程师以上技术职称,并从事建筑设计或者相关业务3年以上的。
推荐阅读:
07-22
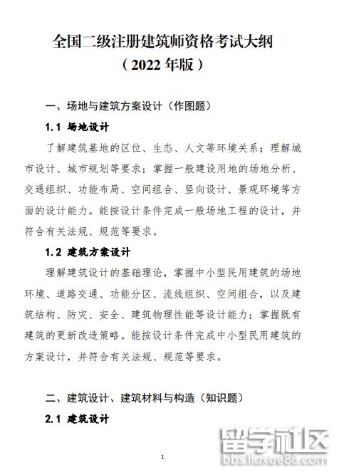
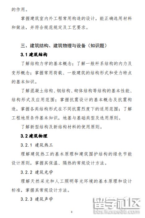
2022年大部分地区的二级注册建筑师考试已经顺利结束了,很多考生都已经开始在备考2023年的二级注册建筑师考试了,下面是小编为大家准备的“2023年二级注册建筑师考试大纲是什么”,可供参考。更多考试相关信息请继续关注本网站。







推荐阅读:
北京一二级注册建筑师考试推荐访问