出国留学网专题频道北海艺术设计学院招生简章栏目,提供与北海艺术设计学院招生简章相关的所有资讯,希望我们所做的能让您感到满意!
06-29
北海艺术设计学院是一所民办本科院校,荣获“自治区民办高等教育发展突出贡献奖”、“广西民办教育特色学校”等称号。现有艺术教育等专业。在填报志愿之前,出国留学网小编精心准备了“2022年北海艺术设计学院招生简章”,希望能够帮助考生们找到心仪的学府。
第一章 总 则
为规范学校招生工作,维护考生合法权益,依照《中华人民共和国教育法》、《中华人民共和国高等教育法》《中华人民共和国民办教育促进法实施条例》和教育部《普通高等学校招生工作规定》,以及自治区招生主管部门的相关规定,结合学校的实际情况,制订本招生章程。
第一条 学校全称:北海艺术设计学院,国标代码:13524,地址:广西壮族自治区北海市新世纪大道1号,邮编:536000。
第二条 办学类型和层次:北海艺术设计学院是经教育部批准(教发函〔2014〕123号)设立的民办全日制本科学历教育的普通高等院校。
第三条 培养目标:培养德智体美劳全面发展,富有科学精神、人文素养、创新能力的高素质应用型人才。
第四条 本章程仅适用于北海艺术设计学院全日制普通本科招生工作。
第二章 组织机构
第五条 学校设立招生工作领导小组,全面负责学校的招生工作。招生工作领导小组根据上级有关文件规定和学校发展需要拟定招生规模、招生计划,制定学校招生政策,决定学校招生重大事宜。
第六条 学校招生办公室是学校实施招生工作的常设机构,协调处理学校招生工作日常事务。其主要职责是:执行教育部和自治区教育厅有关招生工作的规章规定;制定本校招生章程和招生方案;根据上级主管部门核准的招生规模及有关规定编制分专业招生计划,负责新生录取工作;组织开展招生宣传工作,实事求是地向考生和家长介绍本校的情况和录取规则。
第七条 学校设立由校领导和纪检监察部门组成的招生监督小组,对招生工作实施监督。在录取期间成立信访组,安排专人负责考生的信访、申诉、投诉处理等工作。
第三章 招生对象
第八条 面向全国招生,凡符合普通高等学校招生工作规定报考条件,参加全国普通高等学校统一招生考试并达到相应录取控制分数线的学生,身体健康,无色盲、色弱(艺术类专业),符合《普通高等学校招生体检工作指导意见》及我校专业学习要求的考生均可报考我院。对体检不符合招生条件的考生;患有重症或难治性癫痫或其他神经系统疾病,精神病未治愈、精神活性物质滥用和依赖者,我校不予以录取。同时,新生入学时进行体检复查,对复查不合格者,取消其入学资格。
第四章 录取规则
第九条 实行远程网上录取,遵循“公平竞争、公正选拔、公开程序,德智体全面考核、综合评价、择优录取”和“分数优先,遵循志愿”的原则进行录取。
第十条 按照考生所在生源地招生考试院安排的录取批次、投档分数线及投档办法,以普通类、艺术类专业分省分专业进行录取,优先录取第一志愿填报我校的考生,对英语单科成绩不做要求。
第十一条 艺术类专业录取规则
(一)使用省统考(联考)成绩录取的艺术类专业:认可和使用生源所在省艺术统考(联考)相应层次的成绩。
(二)使用我校校考成绩的艺术类专业:取得我校校考专业合格成绩。
(三)使用其它院校专...
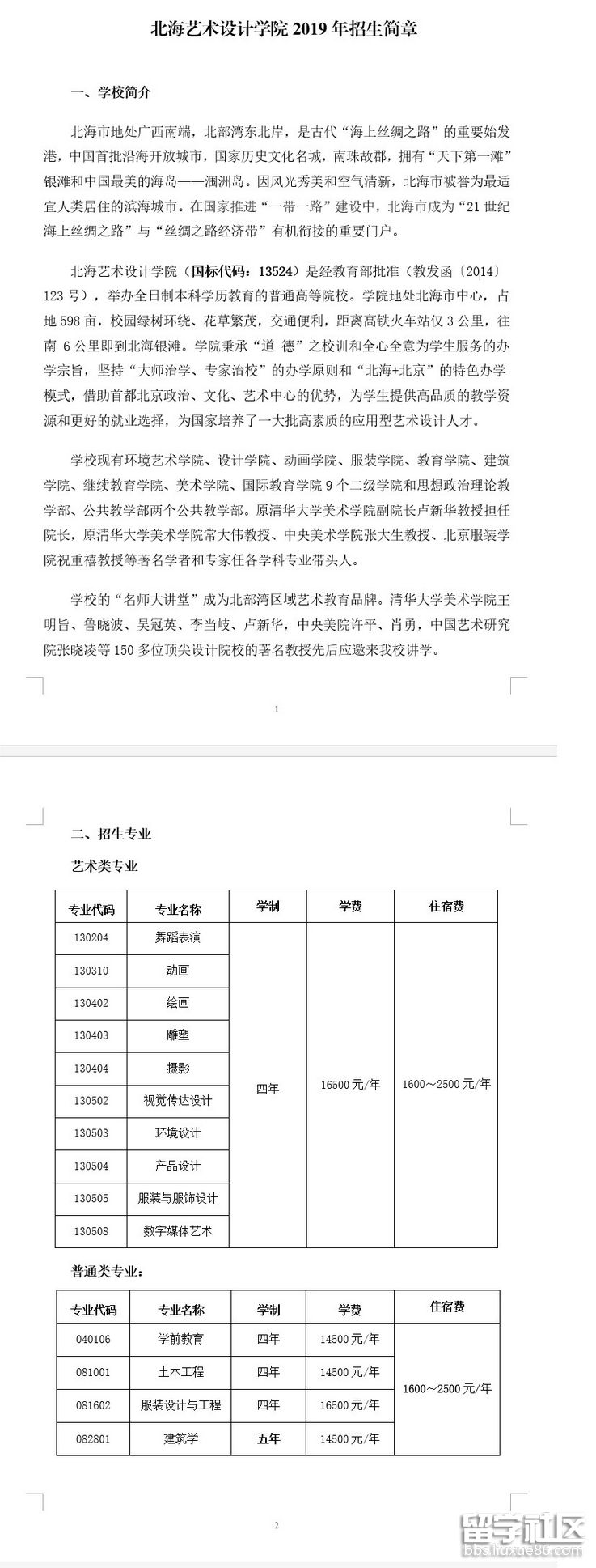
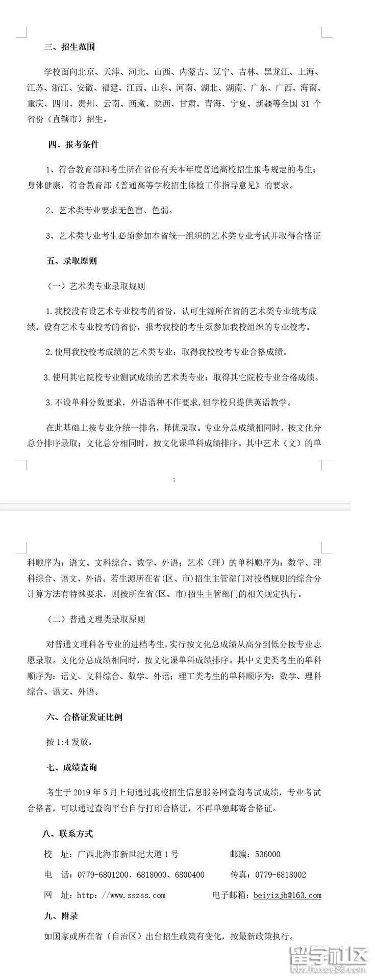
北海艺术设计学院2019招生计划和招生范围已经出来了,小编为大家提供北海艺术设计学院2019招生简章,有兴趣报考的同学请及时查看招生简章!
北海艺术设计学院2019招生简章


小编精心为您推荐:
12-19
出国留学网高考网为大家提供北海艺术设计学院2016招生章程,更多高考招生简章请关注我们网站的更新!
北海艺术设计学院2016招生章程
第一章 总 则
为规范学校招生工作,维护考生合法权益,依照《中华人民共和国教育法》、《中华人民共和国高等教育法》和教育部有关规定,制订本招生章程。
第一条 学校全称:北海艺术设计学院,国标代码:13524,地址:广西壮族自治区北海市新世纪大道1号,邮编:536000。
第二条 办学类型和层次:北海艺术设计学院是经教育部批准(教发函〔2014〕123号)设立的民办全日制本科学历教育的普通高等院校。自治区教育厅授予学校“民办高等教育发展突出贡献奖”。
第三条 培养目标:以“德为魂、艺求神”为目标,培养富有创新能力、创业精神和服务社会的高素质艺术专门人才。
第四条 本章程仅适用于北海艺术设计学院全日制普通本科、专科招生工作。
第二章 组织机构
第五条 学校设立招生工作领导小组,全面负责学校的招生工作。招生工作领导小组根据上级有关文件规定和学校发展需要拟定招生规模、招生计划,制定学校招生政策,决定学校招生重大事宜。
第六条 学校招生办公室是学校实施招生工作的常设机构,协调处理学校招生工作日常事务。其主要职责是:执行教育部和自治区教育厅有关招生工作的规章规定;制定本校招生章程和招生方案;根据上级主管部门核准的招生规模及有关规定编制分专业招生计划,负责新生录取工作;组织开展招生宣传工作,实事求是地向考生和家长介绍本校的情况和录取规则。
第七条 学校设立由校领导和纪检监察部门组成的招生监督小组,对招生工作实施监督。在录取期间成立信访组,安排专人负责考生的信访、申诉、投诉处理等工作。
第三章 招生对象
第八条 面向全国招生,凡符合普通高等学校招生工作规定报考条件的考生,身体健康,无色盲、色弱,符合《普通高等学校招生体检工作指导意见》及我校专业学习要求的考生均可报考我院。我院艺术类专业招生,认可生源所在省(市、自治区)的艺术专业统考(联考)成绩。
第四章 录取规则
第九条 录取新生工作贯彻“公平竞争、公正选拔、公开透明”的原则。入学考核形式以全国高考统一考试为准,德智体美全面考核,综合评价,择优录取。
第十条 按照考生所在生源地招生考试院安排的录取批次、投档分数线及投档办法,按普通类、艺术类类进行录取,对英语单科成绩不做要求。
第十一条 艺术类录取原则
艺术专业统考(联考)成绩合格及文化成绩达到相应批次录取控制线,按艺术专业成绩排序录取。艺术专业成绩相同时,按高考文化总分(含照顾分)排序。文化总分相同时,按文化课单科成绩排序,其中艺术(文)单科顺序为:文科综合、数学、语文、外语;艺术(理)单科顺序为:理科综合、数学、语文、外语。考生所报的全部专业志愿都无法满足时,对服从专业调剂的考生,根据其高考成绩调剂录取到其他专业。对不服从专业调剂的考生,作退档处理。
第十二条 普通文理类录取原则
...
出国留学高考网为大家提供北海艺术设计学院2018招生章程,更多高考资讯请关注我们网站的更新!
北海艺术设计学院2018招生章程
第一章 总 则
为规范学校招生工作,维护考生合法权益,依照《中华人民共和国教育法》、《中华人民共和国高等教育法》和教育部《普通高等学校招生工作规定》,以及自治区招生主管部门的相关规定,结合学校的实际情况,制订本招生章程。
第一条 学校全称:北海艺术设计学院,国标代码:13524,地址:广西壮族自治区北海市新世纪大道1号,邮编:536000。
第二条 办学类型和层次:北海艺术设计学院是经教育部批准(教发函〔2014〕123号)设立的民办全日制本科学历教育的普通高等院校。自治区教育厅授予学校“民办高等教育发展突出贡献奖”。
第三条 培养目标:以“德为魂、艺求神”为目标,培养富有创新能力、创业精神和服务社会的高素质艺术专门人才。
第四条 本章程仅适用于北海艺术设计学院全日制普通本科、专科招生工作。
第二章 组织机构
第五条 学校设立招生工作领导小组,全面负责学校的招生工作。招生工作领导小组根据上级有关文件规定和学校发展需要拟定招生规模、招生计划,制定学校招生政策,决定学校招生重大事宜。
第六条 学校招生办公室是学校实施招生工作的常设机构,协调处理学校招生工作日常事务。其主要职责是:执行教育部和自治区教育厅有关招生工作的规章规定;制定本校招生章程和招生方案;根据上级主管部门核准的招生规模及有关规定编制分专业招生计划,负责新生录取工作;组织开展招生宣传工作,实事求是地向考生和家长介绍本校的情况和录取规则。
第七条 学校设立由校领导和纪检监察部门组成的招生监督小组,对招生工作实施监督。在录取期间成立信访组,安排专人负责考生的信访、申诉、投诉处理等工作。
第三章 招生对象
第八条 面向全国招生,凡符合普通高等学校招生工作规定报考条件,参加全国普通高等学校统一招生考试并达到相应录取控制分数线的学生,身体健康,无色盲、色弱,符合《普通高等学校招生体检工作指导意见》及我校专业学习要求的考生均可报考我院。对体检不符合招生条件的考生;患有重症或难治性癫痫或其他神经系统疾病,精神病未治愈、精神活性物质滥用和依赖者,我校不予以录取。同时,新生入学时进行体检复查,对复查不合格者,取消其入学资格。
第四章 录取规则
第九条 实行远程网上录取,遵循“公平竞争、公正选拔、公开程序,德智体全面考核、综合评价、择优录取”和“分数优先,遵循志愿”的原则进行录取。
第十条 按照考生所在生源地招生考试院安排的录取批次、投档分数线及投档办法,以普通类、艺术类专业分省分专业进行录取,优先录取第一志愿填报我校的考生,对英语单科成绩不做要求。
第十一条 艺术类专业录取规则
(一)使用省统考(联考)成绩录取的艺术类专业:认可和使用生源所在省艺术统考(联考)相应层次的成绩。
(二)使用我校校考成绩的艺术类专业:取得我校校考专业合格成绩。
(三)使用其它院校专业测试成绩...
出国留学网高考网为大家提供2016年北海艺术设计学院招生章程已公布,更多高考招生信息请关注我们网站的更新!
北海艺术设计学院招生章程<?xml:namespace prefix="o" ns="urn:schemas-microsoft-com:office:office">
?xml:namespace>
第一章 总 则
为规范学校招生工作,维护考生合法权益,依照《中华人民共和国教育法》、《中华人民共和国高等教育法》和教育部有关规定,制订本招生章程。
第一条 学校全称:北海艺术设计学院,国标代码:13524,地址:广西壮族自治区北海市新世纪大道1号,邮编:536000。
第二条 办学类型和层次:北海艺术设计学院是经教育部批准(教发函〔2014〕123号)设立的民办全日制本科学历教育的普通高等院校。自治区教育厅授予学校“民办高等教育发展突出贡献奖”。
学校概况
云南大学滇池学院是由云南省唯一的全国重点大学及“211工程”大学——云南大学申办并经教育部批准的独立学院。自2001年建院以来,凭借云南大学先进的办学理念、雄厚的综合实力和学院灵活的办学机制,已经形成经、法、教育、文、理、工、管多学科协调发展,以培养高素质、应用型人才为主的普通本科院校。目前,学院共有9个二级分院,25个本科专业,在校生达15000余人,分别来自全国27个省(区、市)。建院十年来,为社会培养了11000余名毕业生。学院大力整合省内外优质教学资源,形成以云南大学优秀教师为主体的专兼职结合的师资队伍,其中具有副教授以上职称的占65%,具有硕士、博士学位的占54%。
建院以来,学院办学成果得到教育主管部门、行业协会和社会的肯定。2010年被云南省教育厅评为“云南省民办教育优秀集体”;2010年被中国独立学院协作会评为“全国先进独立学院”;2011年被中国民办教育协会高等教育专业委员会授予“先进高等学校”称号;2010年被云南省民办教育协会授予云南省首批“优秀普通高等学校”;2009、 2010年两次蝉联“回响中国腾讯网教育年度总评榜”评选活动“全国独立学院20强”称号;2010年被中国教育网、中国教育在线授予“2010年度十佳优秀独立学院”;学院毕业生研究生考取率连续七年名列全省独立学院第一,远远高于全省本科院校平均考取率; 2008年以来,学院连续三年被云南省教育厅评为“毕业生就业工作先进集体”,学院历届毕业生就业率保持在95%以上;2010年、2011年分别被云南省公安厅、云南省综治委、云南省教育厅授予 “全省企业事业单位治安保卫工作先进集体”称号;2010年被昆明市人民政府评为“昆明市园林单位”。
专业概况
艺术设计专业于2007年经教育部备案获准设立。新生入学后按本人意愿分为视觉传达艺术设计、室内艺术设计、景观艺术设计、数码艺术设计四个专业方向组织教学。专业教学师资主要依托云南大学艺术与设计学院雄厚的师资力量,并面向省内外高校广聘名师,形成了一支具有较高学术水平和较强设计、创作能力的师资队伍。本专业借鉴国内外优秀的教学方法和经验,坚持与时俱进的原则,以培养适应市场需求的艺术设计人才为教学目标。
办学地点
2012级艺术设计专业新生将入驻云南大学滇池学院杨林校区,杨林校区位于昆明市嵩明县杨林镇,与昆明新机场、云南师范大学商学院、云南师范大学文理学院、昆明医学院海源学院、云南工商学院相邻。
收费标准
执行云南省物价局、教育厅核定的学费、住宿费标准,一学年一次性交清费用方能注册。标准如下:
(一)学费:15000元/人·学年。
(二)住宿费:1200元/人·学年(学生公寓四人间)。
毕业证书及学位
根据教育部有关规定,对符合毕业条件的毕业生,颁发云南大学滇池学院具印的普通高等学校本科毕业证书。对符合学位授予条件的毕业生,由云南大学滇池学院授予文学学士学位。
招生计划
执行教育部核定的招生计划,2012年面向全国部分省(市、区)招生,具体招生计划由各省、市招生主管部门公布...
以下2015北京经贸职业学院艺术设计书法艺术专业招生简章由出国留学网高考频道为您精心提供,希望对您有所帮助。
2015年北京经贸职业学院艺术设计(书法艺术)专业招生介绍点击图片进入:
北海艺术设计学院招生简章推荐访问