出国留学网专题频道危险源栏目,提供与危险源相关的所有资讯,希望我们所做的能让您感到满意! 定义:可能导致死亡、伤害、职业病、财产损失、工作环境破坏或这些情况组合的根源或状态。在《职业健康安全管理体系要求GB/T28001-2011》中的定义为:可能导致人身伤害和(或)健康损害的根源、状态或行为,或其组合。危险源应三个要素构成:潜在危险性、存在条件和触发因素。工业生产作业过程的危险源一般分为五类。
09-16
时间过得太快了,为了做好考前的备考复习,下面由出国留学网小编为你精心准备了“2020二级建造师建设工程施工管理考点:危险源的分类”,持续关注本站将可以持续获取更多的考试资讯!
2020二级建造师建设工程施工管理考点:危险源的分类
危险源是安全管理的主要对象。
1.第一类危险源
能量和危险物质的存在是危害产生的最根本原因,通常把可能发生意外释放的能量(能源或能量载体)或危险物质称作第一类危险源。
2.第二类危险源
造成约束、限制能量和危险物质措施失控的各种不安全因素称作第二类危险源。
第二类危险源主要体现在设备故障或缺陷(物的不安全状态)、人为失误(人的不安全行为)和管理缺陷等方面。
3.危险源与事故
事故的发生是两类危险源共同作用的结果,第一类危险源是事故发生的前提,第二类危险源是第一类危险源导致事故的必要条件。
第一类危险源是事故的主体,决定事故的严重程度;
第二类危险源出现的难易,决定事故发生的可能性大小。
附注:对给定的案例,要能区分出属于哪一类危险源。
推荐阅读:
09-16
临近考试,考生应该抓紧时间,做好考前的备考复习,下面由出国留学网小编为你精心准备了“2020二级建造师建设工程施工管理考点:危险源识别”,持续关注本站将可以持续获取更多的考试资讯!
2020二级建造师建设工程施工管理考点:危险源识别
(一)危险源的类型
1.人的因素
2.物的因素
3.环境因素
4.管理因素
(二)危险源识别方法
1.询问交谈、现场观察、查阅有关记录、获取外部信息、工作任务分析、安全检查表、危险与操作性研究、事故树分析、故障树分析等。
2.往往采用两种或两种以上的方法识别危险源。以下为常用的两种方法:
(1)专家调查法。常用的有:头脑风暴法、德尔菲法。
优点:简便、易行。
缺点:受专家的知识、经验和占有资料的限制,可能出现遗漏。
(2)安全检查表(SCL)法
检查表的内容一般包括分类项目、检查内容及要求、检查以后处理意见等。
优点:简单易懂、容易掌握,可以事先组织专家编制检查项目,使安全检查做到系统化、完整化。
缺点:只能做出定性评价。
推荐阅读:
01-23
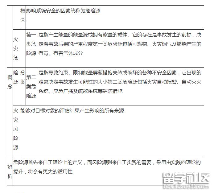
下面是出国留学网整理的“2018年一级消防工程师《技术实务》考点:火灾危险源与火灾风险源”,欢迎阅读参考,更多有关内容请继续关注本网站监理工程师栏目。
2018年一级消防工程师《技术实务》考点:火灾危险源与火灾风险源

小编精心推荐:
...
出国留学网为大家整理了《建设工程施工管理单选题:危险源的识别和风险控制》,更多新闻资讯、复习资料、模拟试题尽在出国留学网!
建设工程施工管理单选题:危险源的识别和风险控制
1.根据《建设工程施工专业分包合同(示范文本)》(GF-2003-0213)规定,对专业分包企业的工作和负责的工程负有协调和管理责任并承担由此造成损失的单位是( )。
A.设计单位
B.建设单位
C.承包单位
D.监理单位
2.第二类危险源的风险控制中,最重要的工作是( )。
A.设置安全监控系统
B.改善作业环境
C.制订应急救援体系
D.加强员工的安全意识培训和教育
3.风险控制措施计划在实施前宜进行评审,评审的内容不包括( )。
A.预防性测定指标是否符合监视控制措施计划的要求
B.更改的控制措施是否使风险降至可允许的水平
C.是否产生了新的危险源
D.是否已选定了成本效益最佳的解决方案
4.根据风险评价所得出的不同风险源和风险量大小(风险水平),选择不同的控制策略。当不需要另外的控制措施,而应考虑投资效果更佳的解决方案或不增加额外成本的改进措施,需要监视来确保控制措施得以维持时,则风险水平属于( )。
A.可忽略的
B.可容许的
C.中度的
D.重大的
参考答案:
1.C
根据《建设工程施工专业分包合同(示范文本)》GF--2003--0213规定,工程总承包单位负责整个施工场地的管理工作,协调分包人与同一施工场地的其他分包人之间的交叉配合,并承担管理责任,确保分包人按照经批准的施工组织设计进行施工。
2.D
第二类危险源控制方法最重要的是加强员工的安全意识培训和教育,克服不良的操作习惯,严格按章办事,并在生产过程保持良好的生理和心理状态。
3.A
风险控制措施计划在实施前宜进行评审。评审主要包括以下内容:①更改的措施是否使风险降低至可允许水平;②是否产生新的危险源;③是否已选定了成本效益最佳的解决方案;④更改的预防措施是否能得以全面落实。
4.B
当风险水平为可容许的,不需要采取另外的控制措施,而应考虑投资效果更佳的解决方案或不增加额外成本的改进措施,需要监视来确保控制措施得以维持。
...
报考了2016年二级建造师机电工程实务的考生们,熟悉“施工现场危险源种类及辨识”考点吗?跟着出国留学网二级建造师考试频道一起来熟悉考点吧,相信对大家备考有帮助,祝朋友们顺利通过二建考试,更多考点、试题以及考试资讯请持续关注本频道。
2016年二级建造师《机电工程实务》考点:施工现场危险源种类及辨识
一、施工现场危险源辨识范围
包括所有工作场所(常规和非常规)或管理过程的活动;所有进入现场人员(包括外来人员)的活动;机电安装项目部内部和相关方的机械设备、设施(包括消防设施)等;施工现场作业环境和条件;施工人员的劳动强度及女职工保护等。
二、危险源的种类
1.第一类危险源
施工过程中存在的可能发生意外能量释放(如爆炸、火灾、触电、辐射)而造成伤亡事故的能力和危险物质,包括机械伤害、电能伤害、热能伤害、光能伤害、化学物质伤害、放射和生物伤害等。
2.第二类危险源
导致能量或危险物质的约束或限制措施破坏或失效的各种因素,其中包括机械设备、装置、原件、部件等性能低下而不能实现预定功能,即发生物的不安全状态;人的行为结果偏离被要求的标准即人的不安全行为;由于环境问题促使人的失误或物的故障发生。
三、危险源辨别方法
1.直观经验法辨识危险源可根据危险源产生的因素,凭人的经验和判断力对施工环境、施工工艺、施工设备、施工人员和安全管理的状况进行辨识和判断,从而做出评价。施工现场经常采用这种方法对危险源进行辨识,进而采取预防措施。
2.安全检查表(SCL)。是把整个工作活动或工作系统分成若干个层次(作业单元),对每一个层次,根据危险因素确定检查项目并编制成表,形成了整个活动或工作系统的安全检查表。对每一个作业单元进行检查。
3.作业条件危险性评价法是用于系统危险率有关的三种因素指标值之积来评价危险大小的半定量评价方法。危险性的分值等于三种因素指标值即事故可能性大小的概率、人体暴露危险环境的频次和事故可能造成的后果概率的乘积。
二级建造师频道为您推荐:
2016年二建考试正在备考中,朋友们必须努力复习课本,弄清考点知识才行哦!本文“《施工管理》2016年考点:危险源的识别和风险控制”由出国留学网二级建造师网整理而出,希望大家喜欢!
2Z105022危险源的识别和风险控制
考点1危险源的分类与识别
1.危险源的分类
(1)第一类危险源。
通常把可能发生意外释放的能量(能源或能量载体)或危险物质称作第一类危险源。第~类危险源危险性的大小主要取决于以下几个方面:①能量或危险物质的量;②能量或危险物质意外释放的强度;③意外释放的能量或危险物质的影响范围.
(2)第二类危险源。
造成约束、限制能量和危险物质措施失控的各种不安全因素称作第二类危险源:第二类危险源主要体现在设备故障或缺陷(物的不安全状态)、人为失误(人的不安全行为)和管理缺陷等几个方面。
(3)危险源与事故。
事故的发生是两类危险源共同作用的结果,第一类危险源是事故发生的前提,第二类危险源是第一类危险源导致事故的必要条件。第一类危险源是事故的主体,决定事故的严重程度,第二类危险源出现的难易,决定事故发生可能性的大小。
2.危险源识别
(1)危险源的识别。
①人的因素。
②物的因素。
③环境因素。
④管理因素。
(2)危险源识别方法。
危险源识别方法及优缺点,见表5—3。
表5—3危险源识别方法及优缺点
| 项目 |
08-17
没有谁的学习路上是一帆风顺的,我们需要的是一颗钻研知识的心。本文“二建施工管理难点:危险源的识别和风险控制”由出国留学网二级建造师网整理而出,希望大家都能顺利通过二建考试!更多关于二级建造师考试等方面的信息,请持续关注本站!(按 Ctrl + D 可收藏本页)
考点一:危险源的分类与识别
1.危险源的分类
(1)第一类危险源。
通常把可能发生意外释放的能量(能源或能量载体)或危险物质称作第一类危险源。第~类危险源危险性的大小主要取决于以下几个方面:①能量或危险物质的量;②能量或危险物质意外释放的强度;③意外释放的能量或危险物质的影响范围.
(2)第二类危险源。
造成约束、限制能量和危险物质措施失控的各种不安全因素称作第二类危险源:第二类危险源主要体现在设备故障或缺陷(物的不安全状态)、人为失误(人的不安全行为)和管理缺陷等几个方面。
(3)危险源与事故。
事故的发生是两类危险源共同作用的结果,第一类危险源是事故发生的前提,第二类危险源是第一类危险源导致事故的必要条件。第一类危险源是事故的主体,决定事故的严重程度,第二类危险源出现的难易,决定事故发生可能性的大小。
2.危险源识别
(1)危险源的识别。
①人的因素。
②物的因素。
③环境因素。
④管理因素。
(2)危险源识别方法。
危险源识别方法及优缺点,见表5—3。
表5—3危险源识别方法及优缺点
| 项目 |
危险源的分类
(1)第一类危险源。
通常把可能发生意外释放的能量(能源或能量载体)或危险物质称作第一类危险源。第~类危险源危险性的大小主要取决于以下几个方面:①能量或危险物质的量;②能量或危险物质意外释放的强度;③意外释放的能量或危险物质的影响范围。
(2)第二类危险源。
造成约束、限制能量和危险物质措施失控的各种不安全因素称作第二类危险源:第二类危险源主要体现在设备故障或缺陷(物的不安全状态)、人为失误(人的不安全行为)和管理缺陷等几个方面。
(3)危险源与事故。
事故的发生是两类危险源共同作用的结果,第一类危险源是事故发生的前提,第二类危险源是第一类危险源导致事故的必要条件。第一类危险源是事故的主体,决定事故的严重程度,第二类危险源出现的难易,决定事故发生可能性的大小。
小编精心推荐:
...危险源推荐访问