出国留学网专题频道历史文学栏目,提供与历史文学相关的所有资讯,希望我们所做的能让您感到满意! 历史文学--是中国历史学中的一个名词,是指在各个历史时期的关于文学的作品和作品所带来的影响。
本网站为你收集了2019国考行测常识辅导:历史文学常识,希望能在行测复习中帮助到你,更多相关资讯请关注本网站更新。
2019国考行测常识辅导:历史文学常识
行测常识涉及的内容很多主要包括法律、马哲、科技、历史、人文、地理和经济等学科;考生复习的时候应该侧重在法律和科技人文地理方面,这些基本占到了考试内容的三分之二以上。从近三年的题目来看,人文常识的题目一直占有相当比重,本文从不同方面,对人文常识整理归纳。
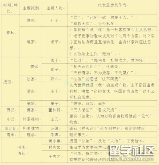
一、中国古代政治思想派别

二、中国古代重要战争及人物

三、中国古代文学史上的代表作家人物
1.屈原是我国古代第一个伟大的爱国诗人。
2.曹操是建安文坛的领袖,开风气之先,影响一代诗风。
3.曹植是建安时期最负盛名的作家。
4.陶渊明是中国文学史上第一人以自己的田园生活为内容进行诗歌创作。
5.鲍照是南朝刘宋时期成就最高的诗人,其乐府诗对唐代诗人有很大影响。
6.王维、孟浩然是盛唐田园山水诗派的代表作家。
7.李白是继屈原之后我国最伟大的浪漫主义诗人。
8.杜甫是我国古代最伟大的现实主义诗人。
9.岑参是盛唐著名的边塞诗人。
10.白居易是中唐杰出的现实主义诗人,新乐府运动的倡导者和主要代表。
11、韩愈是唐代古文运动的倡导者和领袖,被后人尊为“唐宋八大家”之首。
12.欧阳修是北宋诗人革新运动的领袖。
13.王安石是北宋著名的政治家和文学家,被列宁称为“中国十一世纪的改革家”。
14.苏轼是宋代文艺创作成就最为全面的一位作家,豪放词派的创始人。
15.柳永是北宋第一个专力写词的作家,也是婉约派词人的代表。
16.陆游是南宋伟大的爱国诗人。
17.李清照是我国古代文学史上难得的女作家、女词人。
18.关汉卿是元代杂剧的奠基人。
19.马致远是元代著名的杂剧家、散曲家,有“曲状元”之称。
20.汤显祖是明代成绩最高的剧作家。
21.李渔是清初杰出的戏剧理论家和创作家。
22.曹雪芹是我国清代伟大的现...
03-08
Do you agree or disagree with the following statement? It is more important for students to study history and literature than it is for them to study science and mathematics. Use specific reasons and details to support your opinion.
I think it’s more important for students to study history and literature. these subjects help us understand the human race and feed our spirits and our imaginations. That’s more important than understanding how to split the atom or do algebra.
People talk about a crisis of spirit in our country. They mean we’ve forgotten how to believe in and understand our own better natures. I think part of this is because we’ve become too excited about facts and not enough about things we can’t see and measure. Reading books from our own culture helps us understand our roots. Reading books from other cultures helps us understand the way other people think and react to situations. It also teaches us that we’re not so very different from others, and that leads to better relations between cultures.
Reading literature also feeds our spirits. Even when the material we’re reading is about terrible sadness and hardship, it still brings us in touch with our inner selves. It makes us think about issues other than new car we want to drive or how much money we’re making.
Studying history gives us more information than just who died when or who won...
12-27
12-27
12-27
12-27
12-27
12-27
12-27
历史文学推荐访问