出国留学网专题频道吉林化工学院栏目,提供与吉林化工学院相关的所有资讯,希望我们所做的能让您感到满意!
08-12
目前,各大院校的研究生招生简章正在陆续发布中,为了方便大家能够及时了解全国各省市院校2020年硕士研究生招生简章,以下是出国留学网小编整理的“2020年吉林化工学院硕士研究生招生简章”的相关内容,一起来看看吧!!
2020年吉林化工学院硕士研究生招生简章
以下是2020年吉林化工学院硕士研究生招生简章的具体内容



推荐阅读:
03-14
今天小编为大家提供吉林化工学院2019考研调剂信息,调剂复试时间一般安排在3月下旬,复试通知及细则以研究生院网站公布及电话通知为准。
吉林化工学院2019考研调剂信息
吉林化工学院2019年硕士研究生现部分学科(领域)有调剂名额,具体调剂政策以全国硕士研究生招生复试录取相关文件精神为准。为方便有意向调剂到我校攻读硕士研究生的考生调剂报考,现将我校2019年接收调剂考生的有关事项通知如下:
一、调剂基本条件
1、符合《吉林化工学院2019年硕士生招生章程》中规定的调入学科(领域)报考条件。
2、所有申请调剂考生的初试成绩必须达到“2019年全国硕士研究生招生考试考生进入复试的初试成绩基本要求”,且符合国家教育部关于2019年研究生调剂的各项政策。
二、接收调剂专业
详见《吉林化工学院2019年硕士研究生招生专业目录》。
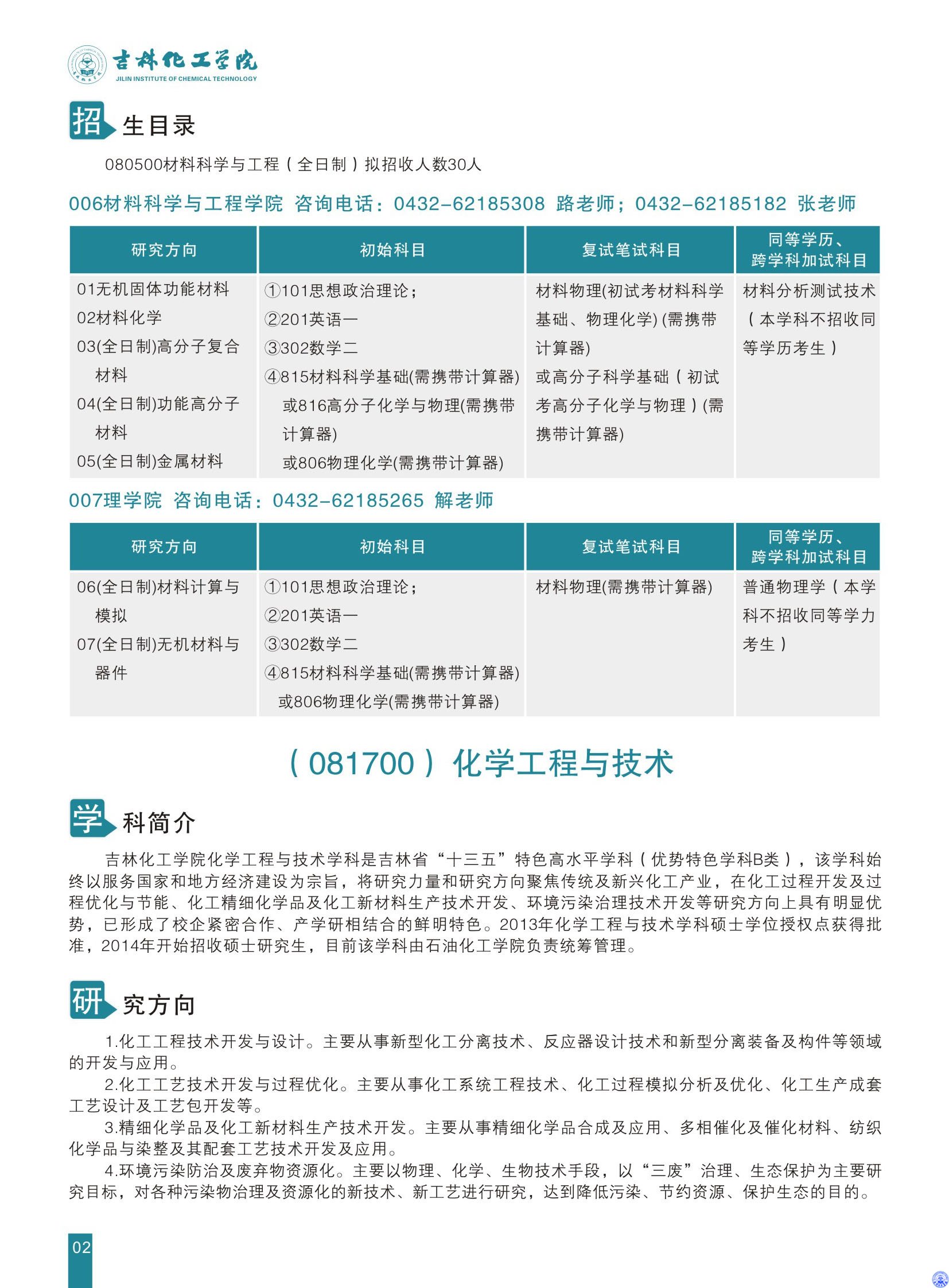
学科 | 院系所 | 研究方向 | 初试科目 | 复试科目 | 同等学力及跨学科加试科目 |
化学工程与技术(学硕) | 石油化工学院 | 01(全日制)化工工程技术开发与设计 | ①101思想政治理论 ②201英语一或202俄语或203日语 ③302数学二 ④801化工原理(需携带计算器)或806物理化学(需携带计算器)或808染整助剂或809纤维化学与物理 | 化工原理(初试考806物理化学、808染整助剂和809纤维化学与物理);化学反应工程(初试考801化工原理) | 跨学科加试:化学工艺学;同等学力加试:化学工艺学,化工分离工程 |
02(全日制... |
02-16
2019年吉林化工学院考研成绩在2月中旬公布,小编为大家提供吉林化工学院2019考研成绩查询入口,一起来看看吧!希望大家都能查询到满意的成绩!
吉林化工学院2019考研成绩查询入口
吉林化工学院2019考研成绩查询入口:https://yz.chsi.com.cn/apply/cjcx/
点击下面图片即可进入考研成绩查询入口:
按教育部有关规定,2019年全国硕士研究生招生考试成绩将于2月15日由各招生单位公布,考生可通过教育部研招网或招生单位公布的网站查询。
推荐阅读:
出国留学网为你整理了吉林化工学院2018招生章程,希望可以帮助你,更多相关资讯请关注本网站的更新。
吉林化工学院2018招生章程
已经由上级主管部门审核通过
第一章 总则
第一条 为规范我校今年招生工作,依据《中华人民共和国教育法》、《中华人民共和国高等教育法》等法律法规以及教育部有关规定,特制定本章程。
第二条 本章程适用于我校今年普通高等教育的本科、专科(高职)层次招生工作。
第三条 学校全称:吉林化工学院
办学类型:普通高等学校
学校性质:公办
招生层次:本科、专科(高职)
第四条 学校主校区地址:吉林省吉林市龙潭区承德街(路)45号。
双吉校区地址:吉林省吉林市经济技术开发区双吉街。
第二章 学费标准
第五条 本科学费标准
油气储运工程专业学费标准为每生每学年3500元;
生物技术专业学费标准为每生每学年3500元;
应用化学专业学费标准为每生每学年3500元;
化学专业学费标准为每生每学年3500元;
环境科学与工程专业学费标准为每生每学年3500元;
资源循环科学与工程专业学费标准为每生每学年3500元;
材料成型及控制工程专业学费标准为每生每学年3500元;
应用物理学专业学费标准为每生每学年3500元;
数学与应用数学专业学费标准为每生每学年3500元;
材料科学与工程专业学费标准为每生每学年3500元;
飞行器制造工程专业学费标准为每生每学年3500元;
车辆工程专业学费标准为每生每学年3500元;
材料物理专业学费标准为每生每学年3500元;
材料化学专业学费标准为每生每学年3500元;
食品科学与工程专业学费标准为每生每学年3500元;
化学工程与工艺专业学费标准为每生每学年3800元;
轻化工程专业学费标准为每生每学年3800元;
环境工程专业学费标准为每生每学年3800元;
安全工程专业学费标准为每生每学年3800元;
环境科学专业学费标准为每生每学年3800元;
机械设计制造及其自动化专业学费标准为每生每学年3800元;
工业设计专业学费标准为每生每学年3800元;
工业工程专业学费标准为每生每学年3800元;
过程装备与控制工程专业学费标准为每生每学年3800元;
能源与动力工程专业学费标准为每生每学年3800元;
生物工程专业学费标准为每生每学年3800元;
会计学专业学费标准为每生每学年3800元;
工程管理专业学费标准为每生每学年3800元;
物流工程专业学费标准为每生每学年3800元;
信息资源管理专业学费标准为每生每学年3800元;
高分子材料与工程专...
03-20
出国留学网考研网为大家提供吉林化工学院2018年考研调剂专业,更多考研资讯请关注我们网站的更新!
吉林化工学院2018年考研调剂专业
吉林化工学院2018年硕士研究生现部分专业有调剂名额,具体调剂政策以全国硕士研究生招生复试录取相关文件精神为准。为方便有意向调剂到我校攻读硕士研究生的考生调剂报考,现将我校2018年接收调剂考生的有关事项通知如下:
一、调剂基本条件
1、符合《吉林化工学院2018年硕士生招生章程》中规定的调入专业报考条件。
2、所有申请调剂考生的初试成绩必须达到“2018年全国硕士研究生招生考试考生进入复试的初试成绩基本要求”,且符合国家教育部关于2018年研究生调剂的各项政策。
二、接收调剂专业
详见《吉林化工学院2018年硕士研究生招生专业目录》。

三、调剂流程
1、有意向调剂到我校的考生,请关注微信公众号:吉林化院研究生院,并填写《吉林化工学院2018年硕士研究生调剂申请表》进行预报名,并将申请表电子版发至邮箱1224158505@qq.com。
2、研招网调剂服务系统(http://yz.chsi.com.cn/yztj)开通后,我校将及时在系统内公布缺额信息及调剂要求,请符合条件的考生在该调剂服务系统进行调剂志愿的正式填报。
3、调剂复试时间一般安排在3月中旬-4月上旬,复试通知及细则以研究生院网站公布及电话通知为准。
四、奖助政策
1.凡纳入全国研究生招生计划的所有全日制研究生(有固定工资收入除外),在校期间均享受国家助学金,每生每年6000元(覆盖面为100%)。
2.凡第一志愿报考我校并被录取的学术型及专业型硕士研究生,享受每生10500元学校奖学金,调剂录取我校的学生,享受每生5500元学校奖学金(覆盖面为100%)。
3.取得学籍的所有全日制研究生均可申请学业奖学金,每生每年最高8000元(覆盖面为100%)。
4.优秀学位论文奖励。国家级优秀论文,每篇奖励...
02-13
出国留学高考网为大家提供吉林化工学院2018高水平运动队招生简章,更多高考资讯请关注我们网站的更新!
吉林化工学院2018高水平运动队招生简章
吉林化工学院是教育部批准的具有招收高水平运动员资格的普通高等学校,高水平运动队招生项目是足球(重点招收女足运动员)。2018年继续在招生的省(区)内招收高水平运动队学生。
一、招生项目及招生计划
1.招生项目:女子足球、男子足球
2.招生人数: 22人(男、女比例视生源情况确定)
二、报名条件
1.符合教育部招收高水平运动队报考条件且具备以下条件之一者可报名:
(1)高级中等教育学校毕业,获得国家二级运动员(含)以上证书且高中阶段在省级(含)以上比赛中获得集体项目前六名的主力队员或个人项目前三名者。
(2)具有高级中等教育毕业同等学力,获得国家一级运动员(含)以上证书者或近三年内在全国(或国际)集体项目比赛中获得前八名的主力队员。
2.参加高水平运动队测试的考生应参加其户口所在地省级高校招生委员会办公室(以下简称省级招办)统一组织的高考报名并获取高考报名号。凡以同等学力报考的考生必须提供与高级中等教育相当的学习证明和成绩单,由省级教育行政部门协助招生院校对其资格进行认定。未经资格认定的同等学力考生不得报考。
3.如考生所在省份组织高水平运动员统一测试,考生必须参加且成绩达到合格及以上。
4.身体健康状况要求按照《普通高校招生体检工作指导意见》规定执行。
5.报名考生运动等级资格以国家体育总局官方网站“运动员技术等级综合查询系统”(http://jsdj.sport.gov.cn/)为准。
三、报名办法
报名时间:2018年2月1日至3月6日
报名方式: 电子邮件报名→邮寄报名材料→发短信通知吉林化工学院联系人,告知考生姓名、报考项目→现场认证及缴费。
1.考生登陆吉林化工学院招生网(http://zsjyc.jlict.edu.cn/)招生信息栏下载《吉林化工学院2018年高水平运动员报名登记表》,填写完整后发送至电子邮箱 150374167@qq.com
2.考生报名后,以下材料必须用特快专递EMS(使用其它方式邮寄视为无效)邮寄到吉林化工学院招生就业处:
(1)《吉林化工学院2018年高水平运动员报名登记表》
(2) 国家体育总局官方网站(www.sport.gov.cn)运动等级查询结果的打印材料及网页截图;
(3)运动员技术等级证书复印件(如果等级证书正在办理中,请提供相关部门的证明材料,如果拟录取名单上报教育部前未能提供正式等级证书者,取消拟...
02-03
出国留学网考研网为大家提供吉林化工学院2018考研成绩查询入口,更多考研资讯请关注我们网站的更新!
吉林化工学院2018考研成绩查询入口:https://yz.chsi.com.cn/apply/cjcx/
点击下面图片即可进入考研成绩查询:
吉林化工学院2018考研成绩查询时间:2月3日
2018年考研成绩查询入口:yz.chsi.com.cn/yzzt/kyfs2018
小编精心为您推荐:
05-17
出国留学高考网为大家提供“吉林化工学院2017年招生简章”供广大考生参考,更多高考资讯请关注我们网站的更新!
吉林化工学院2017年招生章程
第一章 总则
第一条 为规范我校今年招生工作,依据《中华人民共和国教育法》、《中华人民共和国高等教育法》等法律法规以及教育部有关规定,特制定本章程。
第二条 本章程适用于我校今年普通高等教育的本科、专科(高职)层次招生工作。
第三条 学校全称:吉林化工学院
办学类型:普通高等学校
学校性质:公办
招生层次:本科、专科(高职)
第四条 学校主校区地址:吉林省吉林市龙潭区承德街(路)45号。
双吉校区地址:吉林省吉林市经开区双吉街。
第二章 学费标准
第五条 本科学费标准
油气储运工程专业学费标准为每生每学年3500元;
生物技术专业学费标准为每生每学年3500元;
应用化学专业学费标准为每生每学年3500元;
化学专业学费标准为每生每学年3500元;
环境科学与工程专业学费标准为每生每学年3500元;
资源循环科学与工程专业学费标准为每生每学年3500元;
材料成型及控制工程专业学费标准为每生每学年3500元;
应用物理学专业学费标准为每生每学年3500元;
数学与应用数学专业学费标准为每生每学年3500元;
材料科学与工程专业学费标准为每生每学年3500元;
飞行器制造工程专业学费标准为每生每学年3500元;
车辆工程专业学费标准为每生每学年3500元;
材料物理专业学费标准为每生每学年3500元;
材料化学专业学费标准为每生每学年3500元;
食品科学与工程专业学费标准为每生每学年3500元;
化学工程与工艺专业学费标准为每生每学年3800元;
轻化工程专业学费标准为每生每学年3800元;
环境工程专业学费标准为每生每学年3800元;
安全工程专业学费标准为每生每学年3800元;
环境科学专业学费标准为每生每学年3800元;
机械设计制造及其自动化专业学费标准为每生每学年3800元;
工业设计专业学费标准为每生每学年3800元;
工业工程专业学费标准为每生每学年3800元;
过程装备与控制工程专业学费标准为每生每学年3800元;
能源与动力工程专业学费标准为每生每学年3800元;
生物工程专业学费标准为每生每学年3800元;
会计学专业学费标准为每生每学年3800元;
工程管理专业学费标准为每生每学年3800元;
物流工程专业学费标准为每生每学年3800元;
信息资源管理专业学费标准为每生每学年3800元;
高分子材料与工程专业学费标准为每生每学年3800元;
...02-16
出国留学网考研网为大家提供吉林化工学院2017考研成绩查询入口已开通,更多考研资讯请关注我们网站的更新!
吉林化工学院2017考研成绩查询入口:
https://yz.chsi.com.cn/apply/cjcx/
点击下面图片即可进行考研成绩查询:
1、本系统所有数据均为招生单位提供,招生单位对查询结果负责解释。
2、录入数字、英文字母前,请将输入法调整为半角模式及英文状态,并且确保录入信息与准考证一致。
3、若无查询结果,请检查您报考的招生单位是否已开通初试成绩查询功能,即报考单位是否存在于查询条件的“报考单位”下拉列表中有的报考单位。
4、若查询的成绩为负值,表示有缺考、违纪等情况。若仍对查询结果有疑问,请咨询相应的招生单位。
考研栏目推荐阅读:
2017考研复试英语自我介绍范文10篇汇总
01-16
出国留学网高考网为大家提供吉林化工学院2017高水平运动队招生章程,更多体育高考资讯请关注我们网站的更新!
吉林化工学院2017高水平运动队招生章程
吉林化工学院是教育部批准的具有招收高水平运动队资格的普通高校。学校女子足球队在2015全国大学生女子足球联赛总决赛中获得第八名的好成绩。2017年我们将继续在招生的省(区)内招收高水平运动队学生。根据《教育部办公厅关于做好2016年普通高等学校部分特殊类型招生工作的通知》(教学厅[2015]11号)、《关于做好2017年高水平运动队试点高校有关文化课考试的通知》(教学司[2016]11号)等相关文件规定,结合我校高水平运动队建设需要和人才培养目标,制定本章程。
一、招生项目
男子、女子足球
二、招生人数
计划招生22人,其中男子足球11人(每个位置各一人),女子足球11人(每个位置各一人)。
三、报名条件
凡报名参加我校高水平运动队招生测试的考生,须符合教育部普通高校年度招生工作规定的报名要求,年龄不得超过22周岁(1995年9月1日(含)之后出生),持有足球运动员等级证书,且必须具备以下条件之一者方可参加高水平运动队招生考试报名:
1.高级中等教育学校毕业,获得国家二级运动员(含)以上证书且高中阶段在省级(含)以上比赛中获得集体项目前六名的主力队员或个人项目前三名者;
2.具有高级中等教育毕业同等学历,获得国家一级运动员(含)以上证书者或近三年内在全国或国际集体项目比赛中获得前八名的主力队员。
以同等学历报考的考生必须提供与高级中等教育相当的学习证明和成绩单,经省级教育行政部门和学校共同对其资格进行认定。未经资格认定的同等学历考生不得报考。
四、报名程序
1.高考报名:
参加其户口所在地省级高校招生部门统一组织的高考报名的;
2.学校报名:
(1)登陆学校招生网(http://www.jlict.edu.cn/)招生信息栏下载《吉林化工学院2017年高水平运动员报名登记表》;
(2)运动等级证书复印件(如果等级证书正在办理中,请提供相关部门的证明材料,如果拟录取名单上报教育部前未能提供正式等级证书者,取消拟录取资格);
(3)参赛秩序册本人部分复印件;
(4)成绩册本人部分复印件;
(5)比赛成绩证书复印件;
(6)学籍证明,二代身份证复印件;
(7)高考报名表复印件(原件将在考生现场报到时使用)。
表格需A4纸打印,填写完整后,连同以上材料一并加盖所在中学公章,快递至吉林市承德街45号,吉林化工学院招生就业处,邮编:132022,来函请注明“高水平运动员报名表”字样。邮寄截止时间:2017年3月25日(以邮戳日期为准)。凡上述报名材料不全者,报名无效,申请材料恕不退还。
五、测试安排
1.报到时...
吉林化工学院推荐访问