出国留学网专题频道咨询顾问栏目,提供与咨询顾问相关的所有资讯,希望我们所做的能让您感到满意! 含义顾问(拼音:ɡù wèn),顾问是一个职位,泛指在某件事情的认知上达到专家程度的人。英文名称:consultant,有某方面的专门知识,供个人或机关团体咨询的人。咨询顾问受客户委托,一般就某个项目或是企业管理情况展开工作,通过详细的调研和论证,提出一个方案,方案一般要切合企业的实际需求。各个公司对 咨询顾问的要求不一,但有些要求还是通用的, 比如,头脑清晰,思路敏捷,谈吐得体,会聆听客户的需求,较强的分析能力,良好的形象等。
作为一名咨询顾问,为客户提供帮助是我们的责任,在2019年即将结束之际,是时候给自己的工作来一个总结了!以下是由出国留学网小编为大家整理的“咨询顾问年终工作总结2019”,仅供参考,欢迎大家阅读。
2019年,我正式从项目经理岗转为咨询顾问岗。虽然主导实施的项目并不大,但是,经过自己平时的积累和各位前辈们的点拨,算是不出差错地完成了几次售前的支持工作,现对几次的售前支持总结如下:
1、YC客户:此次是转岗后第一次与销售部的同事一起去客户进行售前沟通,此次沟通的主角是销售部经理。经过此次的沟通交流后,让我大开眼界,彻底对明源销售部的同事的印象有了很大的改观。以前在实施部门工作时,需对业务背景和产品细节均有很深入的了解,但是,如何把握和客户有限的几次交流中将我们系统的亮点很生动地展现给客户,对人的综合要求更高:
1)人际交流沟通能力:从客户的只言片语推测客户的关注点、职位、选型倾向;
2)演讲能力:通过演讲,让客户的思维随着自己不断思考;
3)站在客户角度思考并制定有针对性的方案;
4)临场应变能力:不是所有的沟通都会一帆风顺,面对客户的诘难,需不卑不亢地应对;
5)及时把握住建议权:除去销售经理的演讲能力,此次沟通中的亮点是,在客户对信息化建设没有任何思路时,适时给出了我们的合理化建议,实属点睛之笔;
2、RS成本:此次是第一次给客户演示我们的成本系统。由于之前对成本系统的理解相对其他子系统而言更加深入,所以此次演示的效果也还不错:
1)演示系统一定要基于业务背景,结合我们的系统来讲解,否则,主骨架不清晰;
2)讲到系统各模块的亮点时,需适时辅以实际案例加以佐证;
3)在串讲完系统后,可以适时帮客户总结我们系统的“几大”亮点;
4)给客户演讲时,需察言观色,对客户“睁大眼睛”的地方要及时多发挥一下,并事后记录,因为这极有可能是客户感兴趣的突破点;
3、ZZ成本:此次的交流主题是向客户以PPT的形式说明我们系统的结构模型。此次交流由于会议议程和地点安排不太合理,效果打了一定程度的折扣。但是就本人负责的部分而言,效果还不错;
1)此次交流沟通之前,做足了功课,不仅仅只是梳理了亮点,还准备了“1+3+5“的实施落地保障;
2)客户何总比较醉心于演讲,对演讲风格非常关注;
3)不足之处:对公司的服务体系的介绍不够冲击力,ABU的特点是什么,需要与客服部门进一步沟通;
4)变更控制:不仅仅介绍执行过程中的变更控制,还需介绍事前控制;
4、RH成本、销售沟通:此次交流的背景是,RHxx公司想上成本系统,而RH的xx公司已经使用过我们的成本和销售系统,于是想借此次上系统的机会,想向珠海公司了解一下我们系统使用的情况,并决定是否应上系统。而此次沟通不效果不太好,原因有以下几点:
1)本人的精神状态太差,临场表现不好;
2)准备还算充分,但是,我的发力点与销售部门同事的发力点不一致;
3)RH珠海公司对我们ZS区域的服务非常不满,在交流过程中,客户珠海公司的IT负责人完全变成了刺头
4)此次沟通没有解决珠海公司的所有疑惑,导致其在最后建议延长考察期,甚至于...
10-29
2019在我们的奔跑中又到了尽头了,我们也改为自己的一年做一次总结了,那么该怎么做这次年终总结呢?下面是由出国留学网小编为大家整理的“咨询顾问2019年终工作总结”,仅供参考,欢迎大家阅读。
2019年初,可算是我工作上另一个转折点,更是一个新的开始——加入xx,成为其中一员。不知不觉,入职已有一年了,在这一年里收获的实在太多了,说也说不完,要多谢的不单只是一两个人,更不是一句“多谢”就能简单了事的。
之前在xx有做过三级市场,对xx和售楼这个行或多或少也有些了解。卖一手楼是我一向向往的工作,多谢我的经理给了我这个发展的好机会,踏入销售这一行列中,认识一班好同事,学到的不再是书本那枯燥无味的知识。记得我来时的运气比较好,第二天本项目就开盘了,开盘对我这个新人来说是一件很迷茫的事,很多同事都在忙着收获,当时我在想我要努力学习,考过就能够接客户了,由半知半解的我到此刻对销售流程有必须的了解,学到了不少的东西,当然也少不了同事之间的帮忙。
深入售楼工作之后才发现其实很多事情要做,要学的却是无比的多,销售知识永远是个无底深渊,但正因如此,我乐此不疲,越来越喜欢这份工作。前二个月,都是担任见习咨询顾问,一边协助同事做好销售工作,一边学着自我接待客户。在那里,同事都很好,很愿意去教我知识,也很放心让我去做,去试。慢慢地,接待客户、跟踪客户、签定合同、售后工作、银行相关规定各方面都开始有必须的认识。
虽然刚开始还有点不习惯,因为正是楼盘旺季,工作比较多,但心里不断告诉自我,不断想,付出多少,收获多少,只是时光问题。即使往后不在这行业上工作,此刻学到的这些我相信以后绝对用得上。x月份,正式升上为咨询顾问。开始真真正正接待客户,独立一人将所有的工作完成。挑战性很大,一向带点自负的我也充满信心。之后,不断遇到过问题,但在同事跟经理的协助下,都能顺利将工作完成。业绩嘛!这半年来还算一般般,称不上好,总销售x套,转介成交x套。总金额xx万元。对入行不久的来说还算是对自我有个马马虎虎的交代,也或者算是一种鼓励吧。
其实,总的来说,太多的不足之处了,未能一一说明。但最显然而见的,销售技巧,自身的应变潜力,国家政策各方面还有待加强。总之,要学得多得是,虽然自我还年轻,但心态还是要摆得正,主动点,用心点,去学,去做。记得刚入职,经理曾说过“多去问,多去做,不要怕亏,反正做了就没错的”!
2020年,也是新的开始。同样的,对于未来,我充满了期盼,期望自我还能一如既往地用心去学,去做,甚至做得更好,更精。
我正式从项目经理岗转为咨询经理。主导实施的项目并不多,平时的积累和各位前辈们的点拨,顺利的完成额任务,现对几次的咨询经理半年工作总结如下:
此次是转岗后次与销售部的同事一起去客户售前沟通,此次沟通的主角是销售部经理。此次的沟通交流后,让我大开眼界,彻底对明源销售部的同事的印象的改观。以前在实施工作时,需对背景和产品细节均有很的,如何把握和客户有限的几次交流中将系统的亮点很生动地展现给客户,对人的综合要求更高:
1.演讲能力(FAB等):演讲,让客户的思维思考;
2.人际交流沟通能力:从客户的只言片语推测客户的关注点、职位、选型倾向;
3.临场应变能力:所沟通都会一帆风顺,面对客户的诘难,...
在大学申请过程中,咨询顾问可以帮助你择校、你规划并申请大学,帮助你申请财政补助和奖学金等各方面的事情。今天出国留学网就带您了解一下咨询顾问对申请大学的帮助。
为了帮助你充分利用咨询顾问的专长,有以下五个问题你应该询问你的咨询顾问。
但是首先,要让你的咨询顾问掌握你的情况
想让你的咨询顾问给你优质建议的话,那就要让她了解你的兴趣、成就以及教育和职业目标。
告诉你的咨询顾问你感兴趣的职业或者专业,以及一些你想申请的学校。把你的简历复印一份给咨询顾问也是个好想法,这样的话,她就能知道你的情况以及任何显著的成就或奖项。
你的咨询顾问越了解你,她就能为你提供越好的建议。
⑴我的最佳计划是什么呢?
即使你本身很优秀,但确保你符合毕业的所有要求也是很重要的。而你的咨询顾问可以帮你实现这个目标。她还可以确保你的课程符合大学入学资格,并让你为大学课程做好准备。
如果你在考虑参加预修课程,你的咨询顾问可以给你一些适合你的好建议。她也可以帮助你决定你是否真的准备好学习预修课程以及你能同时进行多少课程。
⑵我应该致力于获得哪些奖学金或奖项呢?
为了好好回答这个问题,你的咨询顾问需要了解你的兴趣、活动和成绩。这也可以帮助她了解更多你的背景和宗教隶属(如果可以的话),因为这些因素跟某些奖学金有关。
奖项可以润色你的大学申请书,而奖学金可以帮助你支付学费。你的咨询顾问应该知道你可能能够申请的国家、全州以及当地奖学金和奖项。
提前问这个问题可以给你时间去规划或准备任何你认为合适的奖项或奖学金。这可能会要求你参加或者参加更多某些活动,满足特定的社区服务要求,或提高你的成绩和考试分数。完成这些工作需要时间。
⑶你认为我适合什么大学?
你的咨询顾问应该比大多数人更熟悉许多学校。根据你的成绩、考试分数、兴趣和职业目标,她应该能够给你提供一些可能适合你的学校。
你也可以和你的咨询顾问谈谈你是想去大一点的学校还是小一点的学校(或者居于两者之间);你喜欢的学校位置;以及任何其他对你来说很重要的因素。再重申一遍,你的咨询顾问掌握的信息越多,她就能根据你的喜好和资质给出更好的建议。
如果你心里已经有一所或者多所你感兴趣的学校也是有帮助的。这样的话,你可以跟你的咨询顾问说:“我有一些喜欢的学校,你有没有一些类似的学校可以推荐呢?”
此外,你的咨询顾问可以确定你是否有足够的机会进入你清单上的学校。她可以帮助你把学校归类为保底学校、目标学校或理想学校,并且她可以建议你应该申请多少学校。这就给你提供了一个大学申请战略计划,确保在秋季时你能顺利入学(或者保证有一些好的选择)。
支付大学学费可能很复杂。幸运的是,你的咨询顾问可以在申请财政援助的过程中给你指导。
<...
04-16
正积极备考2016年证券从业资格考试的考生们,证券市场基本法律法规复习得如何了吗?第三章第二节考点“证券投资咨询、证券投资顾问、证券研究报告的概念”你掌握了吗?跟着出国留学网证券从业资格考试频道来熟悉一下吧,更多证券从业资格考试试题、考点以及考试资讯请持续关注本频道。
证券投资咨询、证券投资顾问、证券研究报告的概念

证券从业频道编辑推荐:
各省2016年证券从业资格考试全年报名时间表汇总01-05
证券市场基本法律法规考点证券投资咨询、证券投资顾问、证券研究报告的概念及基本关系你掌握了吗?跟着出国留学网证券从业资格考试频道来熟悉考试考点吧,更多考点、试题以及考试资讯请持续关注本频道。
证券市场基本法律法规考试考点:证券投资咨询、证券投资顾问、证券研究报告的概念及基本关系
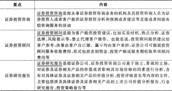
(一)证券投资咨询、证券投资顾问、证券研究报告的概念
1.证券投资咨询。证券投资咨询是指从事证券投资咨询业务的机构及其投资咨询人员,为证券投资人或者客户提供证券投资分析和预测或者建议等直接或者间接有偿咨询服务的活动。
2.证券投资顾问。证券投资顾问是指为客户提供投资建议,比如买卖时机、热点分析、证券选择、风险提示等,禁止代理客户操作。也就是说,投资顾问提供建议给客户参考,决策由客户自己做。赢亏均由客户承担,证券公司可能就投资顾问服务收取费用,形式包括差别佣金、按资产额或服务期收取单项顾问费用等。
3.证券研究报告。证券研究报告是指证券公司、证券投资咨询公司基于独立、客观的立场,对证券及证券相关产品的价值、市场走势或者影响其市场价格的因素进行分析,含有对具体证券及证券相关产品的价值分析、投资评级意见等内容的文件。主要包括涉及具体证券及证券相关产品的上市公司价值分析报告、行业研究报告、投资策略报告等。
(二)证券投资咨询、证券投资顾问、证券研究报告的基本关系
1.证券投资顾问业务与证券经纪业务的差异和边界。
(1)证券经纪业务与证券投资顾问业务具有不同的要素和功能。证券经纪业务的基本要素是市场席位进入、账户管理、结算清算,包括接受开户、接收下单、传递交易、验资验股、参与撮合等系列过程,以及客户资金和证券的存管、清算、交收等事项,其功能是帮助客户完成交易并保障证券交易通畅。证券投资顾问业务的基本要素是提供证券投资建议、收取服务报酬,其功能是辅助投资者进行投资决策,帮助客户实现资产增值。
(2)证券经纪业务与投资顾问业务的边界问题。中国证券监督管理委员会《证券公司业务范围审批暂行规定》第三条规定,证券公司对其证券经纪业务客户提供证券投资咨询服务,不就该项服务与客户单独签订协议、单独收取费用,且收取的证券经纪业务佣金不超过规定限的,无须取得证券投资咨询业务资格,但应当比照执行证券投资咨询业务的规则。
(3)证券经纪服务与投资顾问服务的融合情形。实践中,证券经纪服务和投资顾问服务在收费上会有融合。约定佣金中包含顾问服务报酬,是间接获取投资顾问服务收入的一种普遍方式。
(4)《证券投资顾问业务暂行规定》规定,证券公司从事证券经纪业务,附带向客户提供证券及证券相关产品投资建议服务,不就该项服务与客户单独作出协议约定、单独收取证券投资顾问服务费用的,其投资建议服务行为参照执行本规定有关要求。
2.证券投资顾问与证券经纪人具有不同的法律定位。根据《证券经纪人管理暂行规定》,证券经纪人是指接受证券公司的委托,代理其从事客户招揽和客户服务等活动的证券公司以外的自然人;经纪人的客户服务限于向客户传递由证券公司统一提供的研究报告及证券投资有关的信息。
证券经纪人不是证券公司的正式...
辞职的理由很多种,有些人是因为公司家里距离太远,劳于奔波,有些人是因为另谋高就,有些是因为压力太大,不管您是因为什么原因辞职,都需要上交一份辞职报告,以下是出国留学网为大家搜集整理的咨询顾问辞职报告,欢迎阅读!
咨询顾问辞职报告(一)
尊敬的经理:
我是咨询顾问xx,主要负责安全技术这方面的咨询。我很抱歉在这个时候向公司提出辞职申请,我手上还有几个咨询的单子还没有做完,我之所以这么急着辞职有我自已的原因,是个人原因。我想公司人才济济,很快就能找到我的替岗人,平常时候我的主要工作是以下三个方面:
①与客户交流,深度把握客户咨询的实际需求; ②为客户提供发展战略、营运方针等整体或专项的规划提案; ③相关咨询项目的实施管理和组织协调。希望以上三点有利于公司安排跟我交接工作的人员。
最后,我相信随着全球经济的回暖,希望公司的业绩也将越来越好,也祝同事们过得开开心心。
此致
敬礼!
辞职人:出国留学网
20xx年xx月xx日
咨询顾问辞职报告(二)
尊敬的领导:
我很遗憾自己在这个时候向公司正式提出辞职。
我自20xx年7月7日进入优特福,经过近一个月的培训成为一名咨询顾问,到现在已经有两个月的时间,正是在这里我开始踏上了社会,完成了自己从一个学生到社会人的转变。
在公司的这两个月里,虽然时间不是很长,但是公司给予充足的学习和锻炼时间,让我增加了很多专业知识和实践经验。我对于公司两个月来的照顾表示真心的感谢!今天我选择离开并不是我对现在的工作畏惧,承受能力不行。经过这阵的思考,我觉得离我所追求的目标越来越远。人如果没有追求,他的生活很乏味,相信公司领导会给予谅解。
我也很清楚这时候向公司提出辞职,对于公司和我自己本身都是一个考验,公司正值用人之际,而且各项目都在紧锣密鼓的开展,所有的前续工作在公司上下极力重视下一步步推进,而且还需要更多的人才假如。也正是考虑到公司今后发展的合理性,本着对公司负责的态度,为了不让公司因我而造成决策失误,我郑重向公司提出辞职。
祝公司各个项目顺利推进,并创造出辉煌的业绩,祝公司的领导和同事们前程似锦鹏程万里!
此致
敬礼!
辞职人:liuxue86.com
20xx年xx月xx日
咨询顾问辞职报告(三)
敬爱的经理:
您好!我是项目的咨询顾问,我是从1期刚开始销售那会进的公司,到现在一年多了,很遗憾这么短时间就向公司提出辞职。下面是我的辞职报告内容。
我选择辞职并不是对工作的畏惧,只是因为一些个人原因让我有辞职的想法。我今天也三十岁了,老大不小了,家里也催着我回老家结婚,我了同意了,因为在北京无论我怎么努力还是买不起房子,买不起房子...
随着互联网技术的发展,其“去中介化”的特质正在解构传统的留学中介服务行业。很多人可以自己在网上直接申办留学,而不需要踏入中介公司的门。面对新兴的“互联网+留学”,留学中介服务行业将如何规范发展,显然构建“有标准可依、有规则可行”的服务体系势在必行。其中,建立岗位培训、持证上岗与从业人员信誉保障体系则是一个重要的组成部分。
英国留学率先试行持证上岗
留学中介服务行业岗位培训、持证上岗与从业人员信誉和服务质量保障体系建立的目的,首先,通过培训、考试获得岗位能力证书,建立从业人员信誉保障凭证。其次,建立从业人员持证人才数据库,对消费者公开信息,引导广大消费者有针对性地选择适合自己的企业和持证留学咨询顾问办理手续。第三,逐步建立从业人员持证上岗机制。
目前,中国教育国际交流协会自费出国留学中介服务分会与英国大使馆文化教育处联合启动了英国留学咨询顾问专业能力证书(Education UK AgentCertificate)在线培训证书项目。以此为试点,意味着国内留学中介服务行业开始逐步建立、健全从业人员岗位培训与从业人员信誉保障体系。
从英国留学咨询顾问培训适用对象来看,主要面向的是自费出国留学中介服务机构英国留学咨询顾问、文案和市场人员,培训期为90天。
持证员工“非正常流动”证书或将失效
那么,持有《英国留学咨询顾问专业能力证书》将有何作用呢?《英国留学咨询顾问专业能力证书》将作为本行业从业资格的证明。中国教育国际交流协会自费出国留学中介服务分会将建立持证人员数据库,面向社会公开获得证书的从业人员信息,消费者可在liuxue86.com上获得信息,以便咨询和办理留学手续。持有证书员工离职转入本行业其他机构时,需经原所属机构的同意,证书方可有效。否则,需重新培训考试。此外,留学中介服务机构中留学咨询顾问证书持有的比例和从业人员证书的有无,将作为今后从业机构评估(认证)年审的重要依据。
更为重要的是,《英国留学咨询顾问专业能力证书》为中国教育国际交流协会自费出国留学中介服务分会以及英国大使馆文化教育处、英国高等院校认可。由此可见,英国大使馆文化教育处以及英国高等院校将只与持有《证书》的专业人员进行接洽、合作。
认证制度淘汰违规、非法经营
不可否认,伴随传统留学中介服务向多元化、分段式服务的转变以及线上留学咨询“互联网+”模式的创新,也出现了现行审批政策和管理规定业务对新兴、跨界的“互联网+留学”无法实施监管的问题。同时,无从业资质机构的数量众多、监管难度增大、从业人员的流动性加大,导致恶性竞争、服务脱节等现象时有发生……这些情况无不对国内出国留学服务行会工作提出了新的更高的要求。
中国教育国际交流协会自费出国留学中介服务分会有关负责人称,我国留学事业已经站在新的历史起点上,处于完善工作思路、构建长效机制的发展关键期。出国留学中介服务行业未来的发展思路是“制定一个标准,完善两个体系”。具体而言,就是制定行业标准,构建行业信誉、建立行业质量保障体系和搭建自费出国留学服务平台,完善全链条服务体系。
可以肯定,此番中英合作开展英国留学咨询顾问专业能力证书在线培训证书项目,实质还是为了实现“...
不同种类的合同法的作用不一样,用人单位是通过劳动合同与工作人员确定关系,合同 一旦生效对双方都有约束力,这样才能使双方的利益都有保障。所以一些重要的合同信息千万不要错过了。下面是小编跟大家分享的有关合同的信息,仅供参考。欢迎关注留学网更多相关信息。www.liuxue86.com/hetongfanben/ 。
甲方(委托方):_________
法定代表人:_________
住址:_________
联系电话:_________
邮编:_________
乙方(顾问方):_________
法定代表人:_________
住址:_________
邮编:_________
联系电话:_________
双方经协商一致,达成医药投资咨询服务合同,合同如下:
05-15
行业动态 怎么样鉴别专家级的留学咨询顾问
专家级的顾问跟客户之间亦师亦友,给申请人起方向的指引作,但他更是一个信息的提供者,而不是决策者。作为一个优秀顾问首先要学会倾听需求,引导申请人做出正确方向选择,做好较长远的规划。然后要跟申请人耐心沟通,形成申请策略,并且落成文书。最后要根据所有的信息协助申请人做好申请后的选择。 在中介行业内常有这样的说法优秀顾问是一个杂家,他应该具备以下几个职业的基本能力:职业发展导师、心理咨询师,情绪调节师。对于一个优秀的顾问来说,不断地自我学习能力是最重要的。学校信息的更新,移民法的修改会直接影响签证政策、或是申请人将来移民等打算。
专家级的咨询顾问有多年的实践经验,不仅要熟悉客户申请专业的发展方向,了解留学的趋势的特点。更需要熟悉主流留学国家的经济、人文、法律法规等方面的问题,从申请人的特点及期望的发展前景为着眼点,协助申请人做好一个较长远的人生规划。比如美国的社区项目,对很多中国学生和家长来说是一个很陌生的名词,大家以为这是跟国内的专科一样,所以从心底去拒绝这样的升学途径。有很多顾问也认为这个项目不合适,无法下手去解读,但是业内一位相当有经验的美国顾问就从各个方面去给学生和家长解读,升学保障体系即学分转换,经他辅导前往美国的学生,大多数在完成社区学院的课程之后顺利升入相当的综合性大学,完成本科、研究生,最终在各自的领域有不错发展的人大有人在。如果是一个普通的顾问,基本上是在完成申请辅导,协助客户取得签证之后就此完结。
咨询顾问推荐访问