出国留学网专题频道四川行测栏目,提供与四川行测相关的所有资讯,希望我们所做的能让您感到满意!
08-21
众所周知,行政职业能力测试是公务员考试中非常重要的一环,而常识判断又是行测中举足轻重的一部分,所以保证又快又准的完成常识题,对我们在行测这一部分取胜至关重要。出国留学网公务员频道(www.liuxue86.com/gongwuyuan)根据题型将答题技巧和行测练习题整理如下,内容仍在持续更新中,欢迎随时关注!
1.中国特色社会主义“四位一体”建设指( )
A.经济建设、政治建设、道德建设、社会建设
B.经济建设、政治建设、文化建设、社会建设
C.经济建设、政治建设、法治建设、文化建设
D.经济建设、政治建设、社会建设、生态建设
2.以下关于中国政党制度的表述不正确的是( )
A.中国政党建设是中国共产党领导的多党合作和政治协商制度
B.中国共产党与民主党派合作的方针是“长期共存,互相监督,肝胆相照,荣辱与共”
C.中国政党制度的特点是共产党执政,民主党派轮流参政
D.人民政协是中国共产党领导的多党合作和协商的重要机构
3.我国最基层人民政府是( )
A.街道办事处 B.乡(镇)人民政府
C.村民委员会 D.社区居委会
4.2007年9月,我国正式成立国家预防腐败局,负责全国预防腐败工作的组织协调、综合规划、政策制定和检查指导等重要工作。这一举措旨在加强( )
A.国家权力机关监督 B.国家司法机关监督
C.执政党监督 D.行政系统内部监督
5.某市交通管理局发布文件,规定对高速公路过往车辆征收过路费。丁某驾车路过被征收,认为属于乱收费,欲讨个说法。
下列选项中不正确的是( )
A.丁某可以直接对该征收行为提起行政复议
B.丁某可以针对该规范性文件要求复议审查
C.丁某可以在申请复议征收行为时要求审查该规范性文件
D.丁某不必经过复议,可以直接向人民法院提起行政诉讼
6.2009年国务院政府工作报告中指出,在市场化需求增长乏力的背景下。“大幅度( ),这是扩大内需量最主动、最直接、最有效的措施。”
A.增加信贷规模 B.增加政府支出
C.支持中小企业 D.增加农民收入
7.下列属于城乡居民均等化的公共服务措施是( )
A.农民工子女在城里上学也一样享受基础教育阶段的免费教育
B.地方政府对外来人口购买商品房准予办理本地户口
C.国有企业对农民工实行同工同酬
D.城市下岗职工到农村创业获得银行优惠款
8.我国劳动力供大于求的总体格局并没有发生根本性改变,因此政府应...
04-23
出国留学网公务员网为大家提供2016四川公务员行测真题解析,更多公务员考试信息请关注我们网站的更新!
2016四川公务员行测真题解析
2016年上半年四川省公务员考试行测试卷总题量为100题,与临近省市重庆市120题略有差别,言语理解与表达是行测所有模块中题量最大,分值最高的部分,该部分总题量达到了35题,难度整体适度,部分偏难——正所谓你待言语如初恋,言语虐你千百遍。再看模块内部题型较往年也有一定的变化。首先,逻辑填空题仍然是本部分的重点题型,独占半壁江山,共计18题,不是一个整数,这是一个变化,另外,在这18道题的填词题中明显侧重成语考察及成语与实词的结合考察,对考生成语积累要求较高,但考察方式仍然与国联考趋同,侧重考察语段语言环境中的限定性信息与提示性信息。
片段阅读题仍然以概括题为主,达到了7道,文段篇幅适中,句与句内部逻辑清晰,重点句与关键词一般较为明显,难度不大。
细节题地位也一如既往的稳固,考察了5道,但难度较概括题难度稍大,科普文为主,语句晦涩难懂。
语句表达题一如既往的稳定,考察了4道题,2道排序,1道下文推断,1道语句填空,下文推断题仍然是最简单的送分题,尾句话题明显。
公务员考试栏目推荐:
08-09
现在是2016四川备战强化学习期,2016年国家公务员考试报名入口预计在8月 ,报名即将开始,四川报名入口。我们来先进行一些行测模拟测试进行最后冲刺。
下面是出国留学网国家公务员考试网为您整理提供的四川公务员2016年行测模拟试题,希望对您2016年省考有帮助,祝大家马到成“公”!
1.【例题】
时代的场景变化太大了,要让年轻一代真正记住历史,不能停留在概念上的说教上。真正完整有效的历史教育,是应当融会在生活之中的。他不应当是仅仅在纪念馆里才能看到,只是在书本中才能读到,他还应当以丰富适当的形式渗透到我们的街区和生活的种种场景之中,这样才能在耳濡目染中化为整个民族的“集体记忆” 。
对这段话的准确概括是( )。
A.历史教育的重要意义 B.历史教育的形式应当生活化
C.历史教育随时随地都能获得 D.历史存在于民族的集体记忆中
2.【例题】
1,2,3,5,8,( )
A.15 B.14 C.13 D.12
3.【例题】
甲、乙、丙三人沿着400米环形跑道进行800米跑比赛,当甲跑1圈时,乙比甲多跑1/7圈,丙比甲少跑1/7圈。如果他们各自跑步的速度始终不变,那么,当乙到达终点时,甲在丙前面( )。
A.85米 B.90米 C.100米 D.105米
4.【例题】

直觉思维:是指行为步骤和思维过程不明确、不清晰,对某些现象或者问题直接地迅速地作出某些猜想、假设或判断的思维。下面哪一个是典型的直觉思维?( )
A.公安刑警根据收集到的证据对案件进行分析
B.军事指挥员根据侦察兵的情报材料作出军事决策
C.根据所学过的知识解答考试时的难题
D.医生根据病人的口述材料,迅速的作出疾病的诊断
参考答案及解析
1.【解析】
本题属于概括主旨型。
阅读题干,可以感到很强的转折意味:历史教育不能停留在说教上,而应当融会在生活之中的;不应当只在书本中才能读到,还应当渗透到街区和生活的种种场景中。转折关系强调的是转折后面的内容。由此可知,这段话的主旨是:历史教育的形式应当生活化。所以,正确选项是B。
2.【解析】
从第三位开始,后数是前两数的和。故选C。
3.【解析】
当甲跑一圈时,乙跑8/7圈,丙...
出国留学网公务员网为大家提供“2016四川公务员行测真题答案”,更多公务员考试信息请关注我们网站的更新!
1.【答案】A。德国
解析:欧元区是指欧洲联盟成员中使用欧盟的统一货币——欧元的国家区域。1999年1月1日,欧盟国家开始实行单一货币欧元和在实行欧元的国家实施统一货币政策。欧元区共有19个成员国,包括奥地利、比利时 、芬兰 、法国 、德国 、爱尔兰、意大利、卢森堡、荷兰 、葡萄牙 、西班牙 、希腊 、斯洛文尼亚、塞浦路斯、马耳他、斯洛伐克、爱沙尼亚、拉脱维亚、立陶宛。因为德国属于欧元区,所以不能单独采取货币政策。故本题答案选A。
2.【答案】B。《平凡的世界》是史铁生的作品
解析:《平凡的世界》的作者是路遥。故本题答案选B。
3.【答案】A。“东风”系列
解析:中国研制的洲际弹道导弹属于“东风”系列。“长征”系列是中国研制的运载火箭系列。“红旗”系列防空导弹构成了我国地空防空导弹的主体。“天宫”系列是中国组建的太空实验站。故本题答案选A。
4.【答案】D。微波通信容量大、质量好,传输距离远
解析:微波是指频率为300MHz~300GHz的电磁波,是无线电波中一个有限频带的简称,即波长在1毫米~1米之间的电磁波,是分米波、厘米波、毫米波的统称。微波频率比一般的无线电波频率高,通常也称为“超高频电磁波”。选项A错误。对于水和食物等会吸收微波而使自身发热,所以含水量多少对微波加热效果有影响。选项B错误。对于玻璃、塑料和瓷器,微波几乎是穿越而不被吸收,而对金属类东西,则会反射微波。选项C错误。微波通信是直接使用微波作为介质进行的通信,不需要固体介质,当两点间直线距离内无障碍时就可以使用微波传送,利用微波进行通信具有容量大、质量好并可传至很远的距离。选项D正确。故本题答案选D。
5.【答案】A。风蚀地貌
解析:风蚀地貌是经由风和风沙流对土壤表面物质及基岩进行的吹蚀和磨蚀作用所形成的地表形态。冰川地貌指由冰川作用塑造的地貌。丹霞地貌指红色碎屑岩(主要是砾岩和砂岩)受垂直或高角度解理切割,并在差异风化、重力崩塌、流水溶蚀、风力侵蚀等综合作用下形成的有陡崖的城堡状、宝塔状、针状、柱状、棒状、方山状或峰林状的地貌特征。喀斯特地貌是具有溶蚀力的水对可溶性岩石(大多为石灰岩)进行溶蚀作用等所形成的地表和地下形态的总称,又称岩溶地貌。根据本题图片所反映的特征来看,应为风蚀地貌。故本题答案选A。
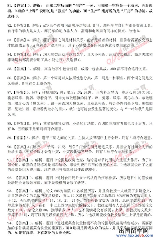
6.【答案】D。药品说明书用以指导医生和患者选择、使用药品,但不具法律意义
解析:药品说明书是载明药品的重要信息的法定文件,具有重要的法律意义。我国《药品管理法》第54条规定,药品包装必须按照规定印有或者贴有标签并附有说明书。故本题答案选D。
7.【答案】D。淀粉含量是早、中、晚品种的分类标准
解析:根据水稻对光照反应的不同,将水稻分为早、中、晚稻。根据淀粉含量的多少,可将水稻分为籼稻和粳稻。故本题答案选D。
8.【...
08-11
以下是出国留学公务员网给四川考生们准备2016年四川公务员行测模拟习题,希望每个人都能顺利通过笔试,得到自己满意的成绩!
1.【例题】
有关权威人士表示,13亿人口规模的到来,使我国的人口和计划生育工作面临新的严峻挑战。现在是人口低增长率、高增长量并存的时期,人口规模庞大的基本国情没有改变,目前的低生育水平并不稳定,出生人口性别比持续升高,流动人口、老龄人口将进入高峰期,劳动力人口剧增给充分就业增添了明显的压力。
根据这段话可以得出的结论是( )。
A.近年来我国人口增长率持续升高 B.近年来我国人口增长量持续升高
C.我国老龄人口占总人口的比例将增加 D.我国人口持续增长的趋势将得以改善
2.【例题】

A.2 B.3 C.4 D.5
3.【例题】
张先生向商店订购某种商品80件,每件定价100元。张先生向商店经理说:“如果你肯减价,每减1元,我就多订购4件。”商店经理算了一下,如果减价5%,由于张先生多订购,仍可获得与原来一样多的利润。则这种商品每件的成本是( )。
A.75元 B.80元 C.85元 D.90元
4.【例题】

5.【例题】
创伤后应激障碍是一种极度的灾难的持续效果,即经历了创伤以后,出现的持续的、不必要的、无法控制的障碍,根据以上定义,下列不属于创伤后应激障碍的是( )。
A.从伊拉克战场回来的美国兵,大多患上了失眠、焦虑甚至严重的精神疾病
B.扬扬小时候在邻居张阿姨家被狗咬过一口,从此再也不想去张阿姨家了
C.小张曾经被团在电梯里五个多小时,当时感觉自己没救了,最后化险为夷,但从此小张常常做被困在电梯里的梦,而且以后再也不敢乘坐电梯了
D.目睹了儿子阿毛被野兽叼走的一幕,失魂落魄的祥林嫂见了人就说:“我真傻,真的,我单知道下雪的时候,野兽在山坳里没有食吃,会到村里来,我不知道春天也会有……”
参考答案及解析
2013四川公务员考试已于11月3日落下帷幕,公务员考试网为大家收集整理出四川公务员考试真题及答案解析,希望对大家有所帮助。
点击查看:2013四川公务员考试真题及答案解析汇总








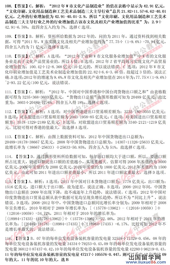
点击查看:2013四川公务员考试真题及答案解析汇总
12-05
本文“2016下半年四川公务员行测真题凸显四川特色”,跟着出国留学网公务员考试频道来了解一下吧。希望能帮到您!
本次四川下半年公务员考试中,言语理解选材中“蜀锦”入题,充分彰显了四川特色。
【例题】锦官城位于成都城东南的一块开阔地,大片的厂房建立起来以后,这里终日响着________的机杼声,飘荡着蜀锦艳丽而华美的颜色。当时的政府把锦官城建在此地,是因为这里的江水漂洗出来的锦缎,质地特别________,颜色特别鲜亮;而在别的江河中漂洗,蜀锦的质地就会变得粗硬,颜色也会衰败走样。
A.连绵不绝 柔滑 B.此起彼伏 轻盈
C.抑扬顿挫 细腻 D.婉转悠扬 通透
(重要提示:试题来源于网络,网校不对真题的真实性和准确性负责。)
解析:与后文的“质地就会变得粗硬”相对应,第二空填“柔滑”“细腻”恰当,排除B、D。第一空,与“终日”相对应,填“连绵不绝”正确。故本题选A。
点评:本题给出了一个具有两千年历史的、在四川起源的锦类丝织品——蜀锦,通过一段关于蜀锦的文字描述,要求考生调动常识,联系蜀锦的特点,去解答问题。这道题目亦在追问考生,在高速发展的时代,你有重视过身边的传统文化与历史文物吗?
公务员考试栏目精心推荐:
2013四川公务员考试已于11月3日落下帷幕,公务员考试网为大家收集整理出四川公务员考试真题及答案解析,希望对大家有所帮助。
点击查看:2013四川公务员考试真题及答案解析汇总




点击查看:2013四川公务员考试真题及答案解析汇总
四川行测推荐访问