出国留学网专题频道国民大学栏目,提供与国民大学相关的所有资讯,希望我们所做的能让您感到满意!
04-07
国民大学是非常受到关注的大学,也是韩国比较知名的大学之一,受到无数学生的申请,最近国民大学的国际教育学博士在招生,接下来就让出国留学网小编来为大家介绍下2023年韩国国民大学(中韩授课)国际教育学博士招生项目!
学校简介:
首尔大学(韩语:서울대학교;英语:SeoulNationalUniversity),是韩国一所综合国立大学,全称为国立首尔大学,简称首尔大,位于韩国首都首尔。前任联合国秘书长潘基文及多位韩国总统均出身于首尔大学,学生人数总共现有42939人。首尔大学是是环太平洋大学联盟、亚洲大学联盟、东亚四大学论坛和东亚研究型大学协会成员。首尔大学在2013和2014QS亚洲大学排名中位列第4,2019QS亚洲大学排名第10。首尔大学同时还名列2022QS世界大学排名第36位,2021泰晤士高等教育世界大学排名第60位,世界大学排名第129位,2020软科世界大学学术排名(ARWU)第100-150位。中华人民共和国国家主席习近平于2014年7月4日在首尔大学发表了题为《共创中韩合作美好未来同襄亚洲振兴繁荣伟业》的重要演讲。
首尔大学又称国立首尔大学或首尔国立大学,最早的国立综合大学。首尔大学的前身是大韩帝国建立的高等教育机构。日本殖民后的1924年,日本政府在此基础上设立京城帝国大学。这是日本九所帝国大学的第六所,也是朝鲜半岛最早的国立综合大学,在当时设有预科、理工学部、法文学部以及医学部。在日本统治时期结束后,原京城帝国大学被改名为京城大学(경성대학),并不再被认为是日本的大学。首尔大学不承认京城大学的历史。1946年8月22日,京城大学于根据美军第102号命令关闭。1946年,大韩民国政府将其改名为首尔大学。是韩国10所国立旗帜大学中最早建立的一所,一直是韩国国立大学的典范。
首尔大学建校于1946年,为韩国最初成立的一所国立综合性大学。首尔大学是世界综合排名前100位的高等学府。首尔大学拥有冠岳、莲建等2个校区,冠岳主校区有11间学院、两间研究所以及27间研究机构等。首尔大学共设有16个单科学院及研究生院、3个专科研究所(专修研究生院)、93个研究中心3及支援单位。
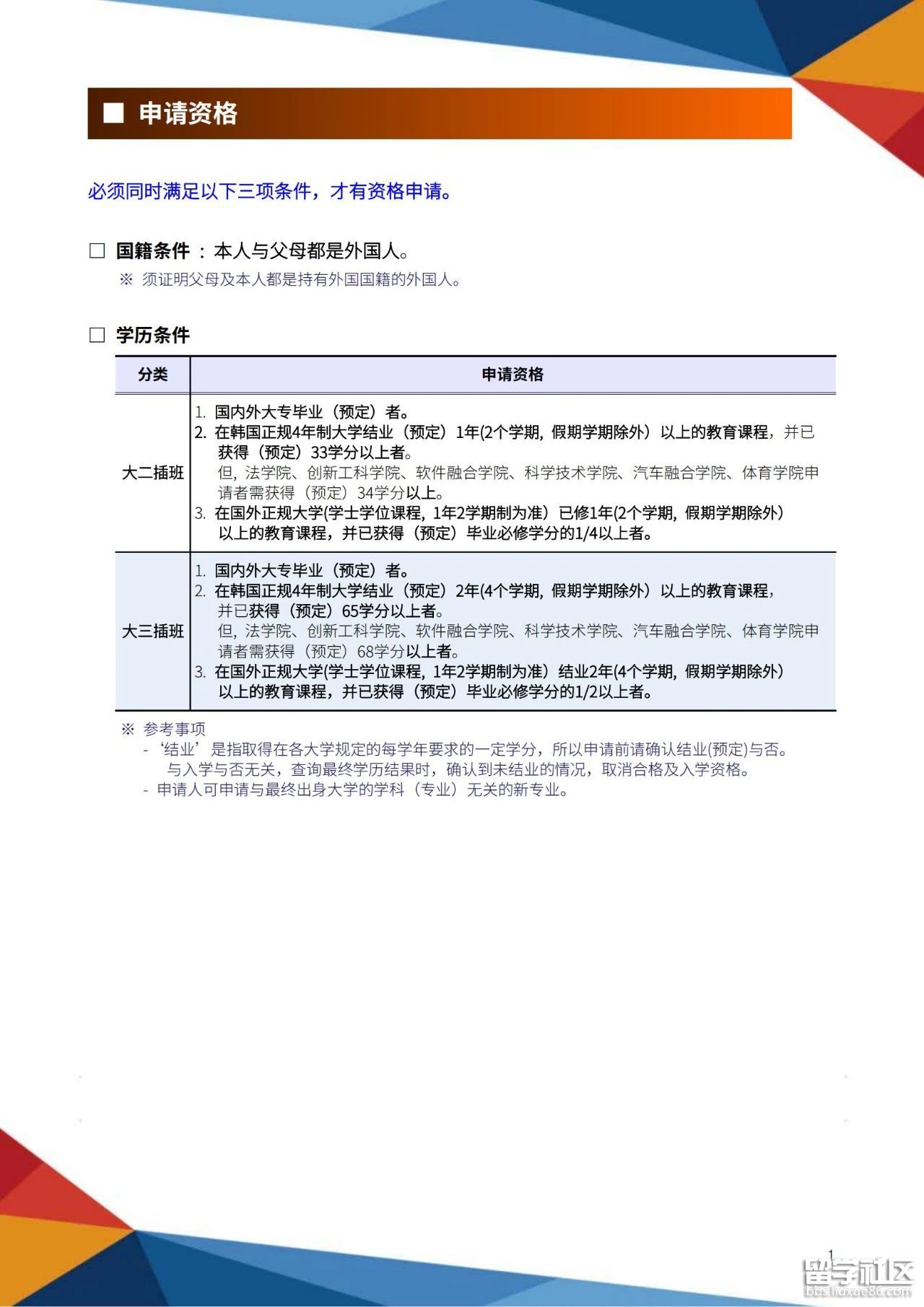
申请条件
学历条件:持有(或即将取得)正规院校硕士学位者
语言能力:教育学博士课程班将使用多种语言进行授课,韩国语授课时会 根据学生具体情况安排随堂多语种翻译,故入学无需韩国语能力水平证明
专业要求:教育学相关优选录取
成绩要求:绩点4.0以上(满分5)
03-17
最近国民大学更新了中韩授课国际教育学博士最新的招生项目,那么今天出国留学小编就给大家介绍2023年韩国艺术类顶尖名校—国民大学(中韩授课)国际教育学博士招生项目,如果对这个话题感兴趣的话,欢迎点击出国留学网。
国民大学
语言:韩语、中文
学制:3年(两年授课+最后一年论文答辩)
排名:2023年QS世界大学排名中韩国国民大学位列第1001-1200名
面向人群:硕士毕业(含预毕业)
海归优势:城市人才引进计划、创业资助及学术支持、落户特惠政策、相关减免税待遇、更有机会进入国企/央企/外企/事业单位、可以参加公务员和研究生考试。
学 校 简 介
韩国国民大学(韩国语:국민대학교 ,Kookmin University)位于韩国首尔特别市,1946年由大韩民国临时政府创立于中国上海,韩国“BK21”工程重点高校之一,综合性研究型大学。
在2019年韩国《zyrb》韩国大学评价中排名第16位,排名上升率位居第1位。其中汽车工学专业位列韩国首位。艺术设计类专业国民大学与首尔大学,弘益大学共位居韩国前三甲。
国民大学通过与中国清华大学、中央美术学院、日本东京大学、武藏野大学进行研究、联合授课、工作坊和展览等方式,为国际演讲创造了一个平台。特别是与中国清华大学、日本武藏野大学、东京艺术大学等建立了以中日韩为中心的国际产学研交流体系,与教授和学生分享创意思想和知识,促进国际交流。2015年,中日韩设计领先大学的代表举办了"SDU论坛",讨论未来设计教育的方向。
2015年韩国zyrb社大学管理评价排名 第10位
2019年美国世界大学排名第1233名,位居韩国大学第44名
2019年,英国泰晤士高等教育THE亚洲大学排名301—350名
2019年,英国泰晤士高等教育THE世界大学排名1001+名
2019年韩国zyrb大学评价中国民大学连续5年持续上升,现排名第16位
2021年QS亚洲大学排名位列261-270名区间
2022年QS世界大学排名位列1001-1200名区间
03-16
国民大学最近发布了关于本科插班的招生简章,想要申请国民大学的小伙伴看过来,今天出国留学小编就给大家介绍2023年9月韩国国民大学本科插班招生简章一览,如果对这个话题感兴趣的话,欢迎点击出国留学网。
学校简介
韩国国民大学(韩国语:국민대학교 ,Kookmin University)是韩国首尔一所私立大学。国民大学位于韩国首尔特别市,1946年由大韩民国临时政府创立于中国上海,韩国“BK21”工程重点高校之一。在2019年韩国《zyrb》韩国大学评价中排名第16位,排名上升率位居第1位。其中汽车工学专业跻身韩国前列。 艺术设计类专业与首尔大学,弘益大学共位居韩国前列.
国民大学通过与中国清华大学、中央美术学院、日本东京大学、武藏野大学进行研究、联合授课、工作坊和展览等方式,为国际演讲创造了一个平台。特别是与中国清华大学、日本武藏野大学、东京艺术大学等建立了以中日韩为中心的国际产学研交流体系,与教授和学生分享创意思想和知识,促进国际交流。2015年,中日韩设计领先大学的代表举办了"SDU论坛",讨论未来设计教育的方向
院校排名
2015年韩国zyrb社大学管理评价排名 第10位
2019年美国世界大学排名第1233名,位居韩国大学第44名
2019年,英国泰晤士高等教育THE亚洲大学排名301—350名
2019年,英国泰晤士高等教育THE世界大学排名1001+名
2019年韩国zyrb大学评价中国民大学连续5年持续上升,现排名第16位
2021年QS亚洲大学排名位列261-270名区间
2022年QS世界大学排名位列1001-1200名区间

02-20
对于韩国国民大学也是很多学生喜欢申请的,对于韩国国民大学的世界排名相信很多学生比较关注,那么在今天出国留学小编就给大家介绍韩国国民大学排名,如果对这个话题感兴趣的话,欢迎点击出国留学网。
韩国国民大学2022年QS世界排名是第1001-1200位。
韩国国民大学是4年制的私立大学,在日军投降后,在上海韩国临时政府的提意下创建的。1946年,在日本统治下的流亡政府成员为培养重建国家所需要的领导人而创立的大学。位于北汉山脚下,校园环境优美,拥有良好的教学设施和先进的教学设备。目前,国民大学下设有15个单科学院、1个独立学部和14个研究生院。 课程包括韩国语言文学、英语文学、中国语言文学、历史、教育、行政、政治外交、社会学、言论信息学、言论学、广告、国际、俄罗斯学、日本学、中国学、法学、公法学、私法学、经济学、国际通商、经营、电子商务、新材料工程学、材料学、机械汽车工程、建设系统工程学、结构及地盘、水资源及环境、电子信息通讯、电子信息通讯工程、电子信息工程、信息通讯、电波通讯、计算机、计算机科学、计算机运用、森林科学、森林资源、林产工程、自然科学、Nano电子、物理生命、nano化学、食品营养、数学、建筑学、建筑设计、工业设计、视觉设计、金属工艺、陶器工艺、服装设计、室内设计、声乐(男)、声乐(女)、钢琴、管弦乐、作曲,美术、绘画、立体美术、表演艺术、电影戏剧、舞蹈、体育、体育教育、运动经营、竞技指导等专业。
推荐阅读:
...
马来西亚国民大学的名气还是很不错的,在留学生圈中也是很受欢迎的,今天出国留学小编就给大家介绍马来西亚国民大学世界排名第几?留学的申请条件是什么?如果对这个话题感兴趣的话,欢迎点击出国留学网。
马来西亚国民大学世界排名
马来西亚国民大学2023年QS世界排名为129名
马来西亚国民大学2022年USNEWS世界排名为616名
马来西亚国民大学2022年THE世界排名为601名
马来西亚国民大学简介
马来西亚国民大学创立于1970年,是马来西亚政府创办的第三所公立大学。2006年,马来西亚国民大学被选为马来西亚四所研究型大学之一,在当年的《泰晤士报高等教育特刊》全球大学年度排名中,名列第185位。目前学校共有12个学院,14个研究院。学院开设专业有:会计、商业管理、经济学、药剂学、电机电子与系统工程、化学与工艺工程、土木工程和结构工程、机械与材料工程、建筑学、基础教育、方法论与实践、阿拉伯与文明研究、临床口腔生物学、口腔正畸学、假牙修复学、解剖学、生理学、生化学、药理学、微生物学、寄生虫学、病理学、麻醉学、产科学、妇科学、放射学、精神病学、护理学、应用物理学研究、生物信息学遗传学、统计学、营养学、环境健康学、法医学、计算机科学、信息科学、多媒体研究、商法、金融、市场营销等。
马来西亚国民大学本科生申请
申请马来西亚国民大学本科学位需要提交的申请材料如下
1、填写完整的申请表一份;
2、2寸白底彩色照片10张、4张2寸蓝底彩色照片(请将照片剪裁好并在背面写上名字的拼音);
3、提供高中三年六个学期的在校成绩的中英文公证书(不需要会考和高考成绩),平均分在90分以上(请多准备至少3份公证件,留在申请人手里,注册时需带到大学去,申请的时候用一份)
4、父母在职证明(中英文版本)
5、收入证明或12万元以上存款证明复印件各1份(中英文);
6、奖状(各种获奖经历)中英文各1份;
7、必须提供雅思5分;
8、护照首页复印件1份;
9、护照整本复印件2份(整本复印件包括所有空白页)及护照原件;
10、身份证正反面复印件1份
马来西亚国民大学研究生申请
申请马来西亚国民大学研究生学位需要提交的申请材料如下
1、填写完整的申请表一份;
2、2寸白底彩色照片4张、4张2寸蓝底彩色照片(请将照片剪裁好并在背面写上名字的拼音);
3、毕业证、学位证、成绩单公证各1份;(请多准备至少3份公证件,留在申请人手里,注册时需带到大学去,申请的时候用一份)
4、如申请艺术和建筑学专业,将作品刻成光盘并提供作品的照片(光盘中内容请用英文标注);
5、收入证明或12万元以上存款证明(中英文)复印件1份;
6、两封英文推荐信(来自大学导师或工作单位)及英文工作证明(若有)1份;
7、如申请MBA专业,必须有三年的工作经验和平均分85分以上的成绩,并且请提交一份大约200字的英文开题报告,其主要内容为“为何选择本专业,以及...
去马来西亚留学还是一个很不错的选择,今天出国留学小编就给大家介绍马来西亚国民大学学费是多少,如果对这个话题感兴趣的话,欢迎点击出国留学网。
马来西亚国民大学的学费
国立大学是东南亚乃至全球非常著名的大学,文凭和学历得到国际的广泛认可,2005年被泰晤士教育专刊列为世界科技类大学500强。所以它吸引了众多的国际学生前来求学,目前有来自世界各地的留学生1000多人,攻读各个专业的硕士和博士学位课程,申请时,学生需准备足够的资金,具体可参考下文:
预科课程费用:6个月,16600人民币
本科课程费用:3年制,约30000人民币/年
硕士课程费用:法学硕士 2万人民币/1.5年;教育学 38844人民币/2.5年;经济学 2万人民币/1.5年;科学类 23240人民币/2年;MBA 87648人民币/2年
生活费说明:平均3万人民币/年
MBA学费2年需要87648人民币。
马来西亚国民大学的优势
1、马来西亚国立大学是马来西亚教育部和中国教育部一直认可的国立大学,2006年10月英国《泰晤士报》最新全球排名马来西亚第一名,全球第300名。
2、自2007年起第三次面向中国招生,国际学生统一全英文授课,马来西亚留学手续简单快捷,签证通过率100%,无需经济担保,教学水平备受学生、家长推崇。
3、平均学费4,0000马币/年和生活费用1,5000-3,0000马币/年,平实的费用是每一位优秀学生都有机会获得高质量的学习机会。
4、马来西亚国立大学具备完善的英式教育体系和来自世界各地的资深教师,大学内广泛地利用英语来交流,这使那些已掌握好英语的学生们能更容易地修读课程,同时也让那些正在学习英语的学生们获得更多学习的机会。
5、马来西亚是英语流行国家,拥有很好的语言环境和丰富的英语教学经验,学生在完成英语课程、2+1或1+2课程的前部分之后,从马来西亚可以续往英、美、澳、加等国深造,手续简便,条件宽松。
6、马来西亚国家安宁,经济发展迅速,社会治安稳定,人民热情友好。
推荐阅读:
...12-01
马来西亚国立大学是马来西亚的大学之一,教学质量非常好。马来西亚独特的高等教育方式——双课程,这是马来西亚的第一个高等教育课程,其根源在于学分的转移,也就是说,经过马来西亚的教育主管部门和合作学校所在国家的教育机构、移民机构的认可,有国际协议,下面出国留学网小编带大家看看留学马来西亚国民大学硕士申请指南。
硕士课程:学历要求:国家教育部认可的本科文凭,211本科毕业(不接受成人,自考,夜大等学历申请),本科成绩平均分85分以上,有相关工作经验和相关专业背景;英语要求:雅思6.5分。
申请材料
马来西亚国立大学硕士申请材料,学生在马来西亚国立大学硕士申请材料准备上,申请人需要填写完整的申请表一份;
2寸白底彩色照片4张、4张2寸蓝底彩色照片(请将照片剪裁好并在背面写上名字的拼音);
如申请艺术和建筑学专业,将作品刻成光盘并提供作品的照片(光盘中内容请用英文标注);
收入证明或12万元以上存款证明(中英文)复印件1份;
两封英文推荐信(来自大学导师或工作单位)及英文工作证明(若有)1份;
奖状(各种获奖经历)中英文各1份;
护照首页复印件1份;
护照整本复印件2份(整本复印件包括所有空白页)及护照原件;
雅思/托福成绩单复印件1份;
申请研究形式的硕士需递交一篇1500-2000英文单词的开题报告;
身份证正反面复印件1份。
如申请MBA专业,必须有三年的工作经验和平均分85分以上的成绩,并且请提交一份大约200字的英文开题报告,其主要内容为“为何选择本专业,以及将来的职业规划”。
如申请教育学院硕士需要回答教育学院的4个问题。如申请公共管理硕士需要回答经济与管理学院的4个问题。
1.马来西亚国立大学是马来西亚教育部和中国教育部一直认可的国立大学,2021英国《泰晤士报》最新全球排名马来西亚第一名,全球第300名。
2.自2007年起第三次面向中国招生,国际学生统一全英文授课,马来西亚留学手续简单快捷,签证100%,无需经济担保,教学水平备受学生、家长推崇。
3.平均学费4,0000马币/年和生活费用1,5000-3,0000马币/年,平实的费用是每一位优秀学生都有机会获得高质量的学习机会。
4.马来西亚国立大学具备完善的英式教育体系和来自世界各地的资深教师,大学内广泛地利用英语来交流,这使那些已掌握好英语的学生们能更容易地修读课程,同时也让那些正在学习英语的学生们获得更多学习的机会。
5.马来西亚是英语流行国家,拥有很好的语言环境和丰富的英语教学经验,学生在完成英语课程、2+1或1+2课程的前部分之后,从马来西亚可以续往英、美、澳、加等国深造,手续简便,条件宽松。
6.马来西亚国家安宁,经济发展迅速,社会治安稳定,人民热情友好。
国大有两个校区,总校坐落于雪兰莪州万宜新镇(Bandar Baru Bangi),离吉隆坡市区约35公里,占地面积1,096公顷(16,440亩),分校坐落在吉隆坡市区,占地19.9公顷,而其大学医院和教学医院,马来西亚国民大学医疗中心(PPUKM/UKMMC)则位于蕉赖地区。
<...11-30
马来西亚国民大学留学最近是很多留学生想要申请的大学,马来西亚国民大学是马来西亚最著名的大学之一,有着世界一流的教学质量,在国内的认可度也是比较高的,很多学生需要申请马来西亚国民大学硕士博士留学今天出国留学小编就给大家介绍马来西亚国民大学留学硕士博士申请条件,如果对这个话题感兴趣的话,欢迎点击出国留学网。
马来西亚国民大学硕士申请要求:
1. 学术要求:具有相关专业的学士学位,GPA 3.0以上;
-3.00及以上(无工作经验)
-2.50-2.99(至少2年工作经验)
2. 语言要求:获得雅思6.0或托福80分或同等水平。
申请材料
1、毕业证书和学位证及中英文公证书;
2、本科四年成绩单及中英文公证书;注意事项:学校名称要翻译成:senior high school ;或者是 high school ;不能翻译成:middle school;
3、白底照片( 3.5*4.5cm)(可提供照相馆电子版原件代替,贴签时提供纸质两张即可),须露出 耳朵、额头,不 能戴眼镜,不能露出牙齿,不能笑;
4、申请表:可以选择 2—3 个专业,最好标注出第一意向专业;( 务必是可以接受的专业才填写,不要凑数,避免 录取 后要求换专业);
5、语言成绩:申请有雅思成绩可以提交成绩单成绩单及扫描件,没有可以不提供;
6、护照:护照全本扫描件(包括封面和封底),有效期 18 个月以上;
7、个人简历、工作证明、两封推荐信(单位或学校教授)及扫描件;
8、申请研究型硕士需要提供研究计划书扫描件;
9、10 万元存款证明(不要求存款时间)扫描件;
10、健康申请表扫描件。
注意事项:
1 报到时,需要提供毕业证、学位证、成绩单原件及公证书原件;
2 前期申请材料都只要电子版材料,扫描像素在 300-400 最好(太小不清晰,太大不易发送邮件);
3 获得录取周期为 4-6 周,返签信办理周期为 6-8 周,境内贴签 3 天,斋月或其他假期时间除外。
马来西亚国民大学硕士课程学费,法学硕士学费1.5年需要2万人民币,教育学学费需2.5年要38844人民币,经济学学费1.5年需要2万人民币,科学类学费2年需要23240人民币,MBA学费2年需要87648人民币。
马来西亚国民大学博士申请要求:
1. 学术要求:具有相关专业的学士/硕士学位,本硕GPA 3.0以上;
2. 语言要求:获得雅思6.0或托福80分或同等水平。
3.推荐信:2封
4.研究计划:全英文,3000字以上
申请资料
1、准备申请材料(申请材料分类统一压缩在一个文件夹里发到公司指定邮箱):
(1)申请表扫描件;
(2)本科毕业证书、学位证书、成绩单+公证书扫描件;
(3)硕士毕业证书、学位...
09-29
韩国国民大学(韩语:,英语:kookmin university)是韩国著名的综合性大学,也是1946年创办的第一所私立大学。今天出国留学小编就给大家介绍韩国国民大学简介,有什么特色专业?,如果对这个话题感兴趣的话,欢迎点击出国留学网。
韩国国民大学(韩语:국민대학교,英语:kookmin university)是韩国著名的综合性大学也是1946年创立的韩国首座私立大学。1946年以海公申翼熙先生为中心的上海临时政府成员提议创建了国民大学。凝聚着民族独立之魂的国民大学这就是国民大学的宗旨。
国民大学的特色专业有:
汽车工程学、设计学、经营经商学、言论信息学。其机械汽车工学排名是韩国汽车专业首位,而其工业设计系、视觉设计系、陶瓷工艺系、金属工艺系、服装设计系、室内设计系、影响设计系也是在韩国国内排名名列前茅的。
在2019韩国大学评价中,国民大学连续5年综合排名上升,由2015年韩国国内综合排名第28位上升到2019年韩国国内综合排名第16位。除此之外,外国学生比率排名第6位,创业支援和成果排名第2位,创业教育比率排名第1位。
课程设置
国民大学的国际教育院韩国语教育中心设有正规课程和短期课程。正规课程主要分为6个阶段:初级一、初级二、中级一、中级二、高级一和高级二的课程。短期课程主要是在较短的时间内集中培训韩国语及体验韩国文化。正规课程1年有4个学期,而短期课程只有在暑假期间有3周课程。所有的课程都是小班化教育模式,一个班级15个学生左右。
国民大学给学生提供宿舍。宿舍的格局主要为4人间,主要设施包括独立卫生间、宽带网、淋浴室、空调、洗衣房、宿舍食堂等。费用依照居住的时长而定。
国民大学还设立有留学生支援项目。国民大学提供留学生健康管理,为了保障留学期间的安全和健康,为新入学的学生们无偿实行体检;同时为了避免学生在韩国生病或受伤需要支付大额医疗费,国民大学为留学生们无偿提供保险,帮助留学生们减轻经济负担和给予安全感。国民大学还给学生提供打工信息,需要学生同时在学校和出入境管理局正式申请后,在有效时间内合法打工,每周打工时间不超过25小时。
文科学院:国语国文系、英语英文系、中语中文系、国史系、教育系
法科学院:法学部(公法学系、司法学系)、法学部(企业法学系)
社会科学学院:社会科学部(行政学系、政治外交学系、社会学系)、社会科学部(行政学系)、媒体情报学部(媒体学系、广告学系)、国际学部(俄国学系、日本学系、中国学系)
自然科学学院:技术科学部(食品生命科学部系、电子物理系、生命化学系)、数学系、计算机学部(计算机系统系、计算机应用系) 经商学院:经济学部(经济通商学系、经济学部)经营学部(财务金融系、营销生产系、国际经营系、会计情报系)、业务 it 学部(经营情报系、情报系统系 )、 e- 业务学部
工科大学:新素材工学(金属工学系、材料工学系)、机械汽车工学部(机械工学系、机械设计系、汽车工学系)、建设系统工学部(构造与地基系、水资源与环境系)、电子情报通信工学部(电子情报工学系、情报通信工学系)
森林科学学院:森林资源学、林产工学系
建筑学院:建筑学部(建筑设计系) 造...
07-29
申请马来西亚留学,对于很多学生来说,马来西亚国民大学是个不错的选择,那么你们知道马来西亚国民大学世界排名是怎样的吗?下面出国留学网小编来为您详细介绍。
马来西亚国民大学简介
国大是续马大与理大之后第三所成立的国立大学,其创办者乃一群希望捍卫国语教育,将国语发扬光大的马来学者。国大在创办初期仅有三所学院,但目前已扩展至12所学院、七所机构和五所学术中心,提供了多达105个科系供学生就读。此外,国大也是少数设有精算学﹑鉴证科学、光学和人工智能科系的国立大学。
国大早期较专注于理论知识的传授;但在近几年来被选为研究型大学后,也逐渐重视实验教学,可谓两者并重。秉持着“永恒与持续发展(Pembangunan lestari)”的信念,无论是在纯理科学或人文科学、理论或实践、研究或教学等各方面,国大都极力寻求平衡的发展。
打着“Universiti Kebangsaan di Persada Antarabangsa”之口号,国大不仅在国内教育界努力,同时也朝向成为“国际知名的高学术水平学府”这一目标迈进。为此,国大也开放学额于外国学生,并与外国大专进行学生交流计划。据悉,目前国大共有1000多名国际学生,他们与本地学生有着良好的交流与互动。校园里提供各种便利设施,如邮局、银行、商店、餐厅、各团体活动室、学生事务中心、医疗中心等等,为学生提供各种生活和娱乐的必要设施和服务。
马来西亚国民大学世界排名
马来西亚国民大学(马来文:Universiti Kebangsaan Malaysia)创办于1970年,是马来西亚公立大学之一。2011年,经马来西亚国家议会批准,学校由马来西亚国民大学更名为马来西亚国立大学。
国大拥有两个校区:总校位于雪兰莪州万宜新镇(Bandar Baru Bangi),距离吉隆坡市区约35公里;分校坐落在吉隆坡市区。关于大学医院以及教学医院,即马来西亚国民大学医疗中心(PPUKM/UKMMC)则位于吉隆坡蕉赖地区。截止到2016年8月,国大在校学生26,961人,其中国际学生2,512人,约占全体学生人数的9%。
国大是东南亚乃至全球非常著名的大学,文凭和学历得到国际的高度认可。在2021QS世界大学排名中,马来西亚国立大学位列世界第141名。同一级别的,还有南京大学(第124名)、武汉大学(第246名)。
马来西亚国民大学申请要求
国民大学推荐访问