出国留学网专题频道大连中考数学试题栏目,提供与大连中考数学试题相关的所有资讯,希望我们所做的能让您感到满意!
09-27
中考后不要迷茫,出国留学网小编将为您带来“[2017年大连中考数学真题含答案]”,中考成绩一旦公布也会第一时间更新,请各位考生及家长密切关注页面更新,祝你的中考之路顺畅无阻。





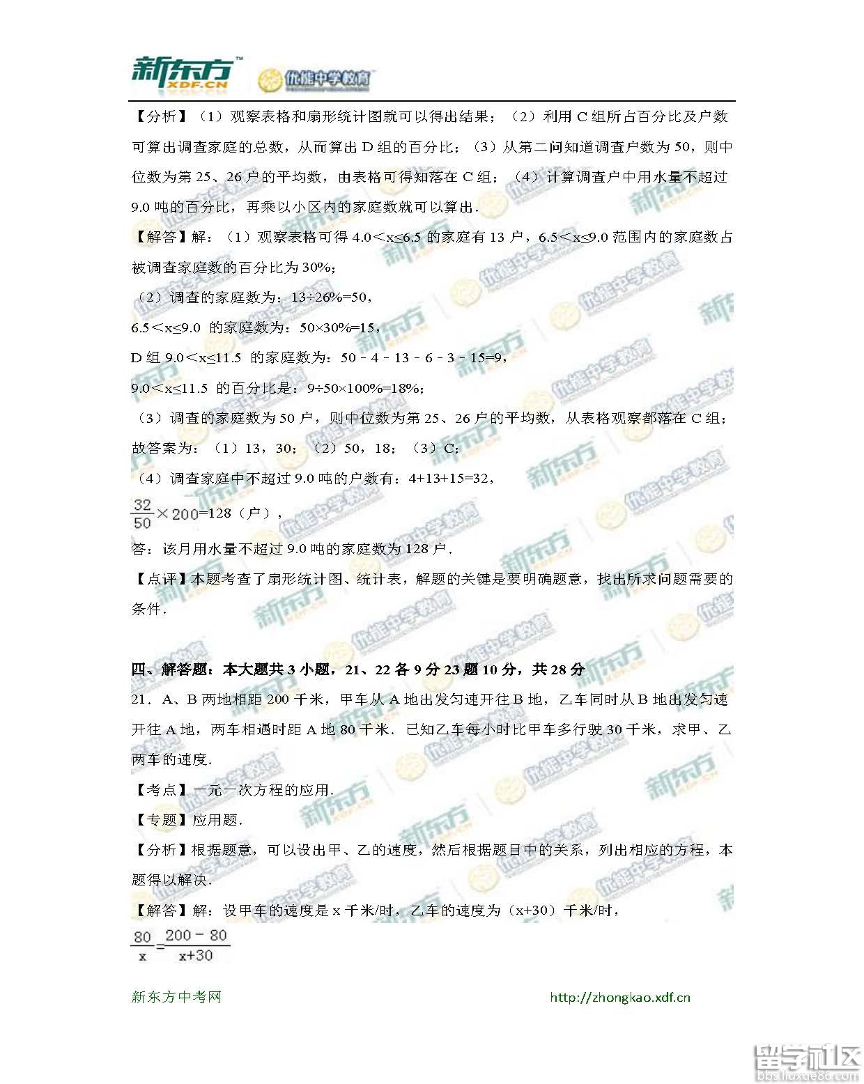
点击下载完整版>>> 辽宁省大连市2017中考数学试题(图片版,含答案)
2017年中考结束后您可能还会关注:
...
中考后不要迷茫,出国留学网小编将为您带来“[大连中考数学2017年试题及答案]”,中考成绩一旦公布也会第一时间更新,请各位考生及家长密切关注页面更新,祝你的中考之路顺畅无阻。





点击下载完整版>>> 辽宁省大连市2017中考数学试题(图片版,含答案)
2017年中考结束后您可能还会关注:
...
中考后不要迷茫,出国留学网小编将为您带来“[大连中考数学2017年试卷及答案]”,中考成绩一旦公布也会第一时间更新,请各位考生及家长密切关注页面更新,祝你的中考之路顺畅无阻。





点击下载完整版>>> 辽宁省大连市2017中考数学试题(图片版,含答案)
2017年中考结束后您可能还会关注:
...
中考后不要迷茫,出国留学网小编将为您带来“[大连2017年中考数学真题及答案]”,中考成绩一旦公布也会第一时间更新,请各位考生及家长密切关注页面更新,祝你的中考之路顺畅无阻。





点击下载完整版>>> 辽宁省大连市2017中考数学试题(图片版,含答案)
2017年中考结束后您可能还会关注:
...
用今天的泪播种,收获明天的微笑。出国留学网大连中考数学试题及答案频道的小编会及时为广大考生提供2017年大连中考数学试题及答案,有需要的考生可以在考题公布后刷新本页面(按ctrl加F5),希望对大家有所帮助。
| 2017大连中考数学试题及答案发布入口 |
猜你喜欢:
中考数学答题技巧:“一快一慢”
这里所谓的“一快一慢”指的是审题要慢,做题要快。
题目本身实际上是这道题目的全部信息源,所以在审题的时候一定要逐字逐句地看清楚,力求从语法结构、逻辑关系、数学含义等各方面真正地看清题意。有一些条件看起来没有给出,但实际上细致审题你才会发现,这样就可以收集更多的已知信息,为做题正确率寻求保障。
当思考出解题方法和思路之后,解答问题的时候就一定要简明扼要、快速规范。这样不仅给后面的题目赢得时间,更重要的是在保证踩到得分点上的基础上尽量简化解题步骤,可使得阅卷老师更加清晰地看出你的解题步骤。
以下是大连2017年全部科目的试题发布入口:
07-11
07-02
07-02
我努力,我坚持,我一定能成功!出国留学网中考频道的小编会及时为广大考生提供2015年大连中考数学试题,有需要的考生可以在考题公布后刷新本页面(按ctrl+F5),希望对大家有所帮助。
| 2015大连数学中考试题发布入口 |
以下是大连2015年全部科目的试题发布入口:
| 地区 | 中考试题<... |
大连中考数学试题推荐访问