出国留学网专题频道安康职业技术学院分类考试招生章程栏目,提供与安康职业技术学院分类考试招生章程相关的所有资讯,希望我们所做的能让您感到满意!
2016年招生章程已经公布,出国留学网高考网为大家提供安康职业技术学院招生章程2016,更多高考招生信息请关注我们网站的更新!
学院概况
第一条 基本情况
1.学院名称:安康职业技术学院
2.国标代码:13952
3.在陕招生代码:8144(外省以生源省、市省级招办公布为准)
4.办学类型:公办全日制普通高等职业院校
5.办学层次:高职(专科)
6.修读时间:三年
7.证书种类:国家承认学历的普通高校专科毕业证书。
第二条 学院办学地址:安康职业技术学院新校区位于安康市高新区安康大道2号。
邮编:725000
学院网址:www.akvtc.cn
招生计划、专业
第三条 临床医学、药学、医学检验技术、医学影像技术学费5500元/年;建筑工程技术、地下与隧道工程技术、建设工程管理、工程造价、汽车检测与维修技术、护理、助产、数字媒体艺术设计学费5000元/年;计算机应用技术、计算机网络技术、康复治疗技术、公共卫生管理、会计、汽车营销与服务、学前教育学费4500元/年;物流管理、旅游管理、酒店管理、小学教育、社区管理与服务学费4000元/年。住宿费500元/年,教材费500元(多退少补)。
第四条 招生专业及科类:三年制高职招生专业及科类以陕西省教育厅、陕西省招生办审核批准公布的为准。
录取规则
第五条 分类考试综合评价招生依据我院经省教育厅、省招办审核公布的录取规则为准。
第六条 统招高考生录取规则:
1.所有考生一律实行远程网上录取。
2.依据考生所填志愿,凡考分达到生源省、市录取分数线,且考生个人电子档案已投放到我院,在满足计划的条件下原则上确保录取。
3.录取专业,我院充分尊重考生个人所填报的志愿进行录取,未经考生本人书面申请不允许任何人改变原始录取专业。
4.凡是已被录取的考生,依据教育部的规定录取专业原则上不能转换,如确需转换专业的考生,同科类考生可自愿提出书面申请,家长签字,经学院招委会研究并报省教育厅学籍管理部门同意后方可进行调整。
5.各专业录取不设男女生比例限制;不进行其他语种面试;考生的健康状况执行教育部、卫生部、中国残疾人联合会制定并下发的《普通高等学校招生体检工作指导意见》通知规定。
6.退档:执行生源省的规定;对个别不服从专业调配的考生;上年度已被我院录取且没有报到的考生一律退档。
收费标准
第七条我院严格执行陕西省教育厅、物价局及安康市财政局、物价局批准的标准收费。
国家奖学金、资助金、贷款等优惠政策措施
第八条 1.国家奖学金:8000元/年,受奖比例由省教育厅分配;
2.国家励志奖学...
03-18
安康职业技术学院2019普通高等职业教育分类考试招生章程已经公布,凡报考我院的考生,本人应于2019年3月14日至3月15日到安康职业技术学院招生处确认信息,请考生务必携带本人第二代《居民身份证》原件,确认报名信息,领取测试考核准考证。
安康职业技术学院2019普通高等职业教育分类考试招生章程
第一章 总则
第一条 为继续贯彻落实国务院考试招生制度改革意见,确保我院高职分类考试招生工作的顺利进行,维护学院和考生的合法权益,根据教育部、陕西省教育厅和陕西省招办有关规定,结合我院办学条件及招生工作实际,特制定本招生章程。
第二条 我院高职分类考试招生工作,严格实施阳光工程,全面公开招生工作,接受学院纪检部门和广大考生、家长、社会的监督,保障高职分类考试招生工作公平公正,规范有序地开展。
第二章 学院概况
第三条 基本情况
1.学院名称:安康职业技术学院
2.国标代码:13952
3.在陕招生代码:8144
4.办学类型:公办全日制综合性高等职业院校
5.办学层次:高职(专科)
6.修读时间:三年
7.证书种类:普通高等学校专科毕业证书
第四条 学院简介
安康职业技术学院是经省政府批准、教育部备案,由安康市人民政府举办的一所公办全日制高等职业院校,学院位于安康市国家级高新区。是一所融中等职业教育与高等职业教育于一体、职业教育与技能培训并举、全日制学历教育与成人继续教育兼顾的具有综合办学功能的高等职业院校。
学院占地面积550亩,校舍建筑面积25.9万平方米。教学仪器设备总值8000余万元,有校内、外专业实验实训室、实践基地100多个,教学计算机1500余台, 400m标准塑胶跑道田径运动场1个、体育馆1座,新建图书馆1座、馆藏图书45余万册,有安康市示范性综合实践基地、附属小学、汽车驾驶培训学校、三甲、三乙附属医院各1所。
学院师资力量雄厚,拥有专业结构合理、业务精良的教师队伍;现有教职工595人,专任教师454人,其中副高以上职称143人,正高职称10人,硕士学位122人,“双师型”教师299余人;有省级教学名师2名,国家级、省级技能大师各1名,省、市专业研究会、学术委员会主委、副主委或教育学会理事、会员80余人,聘请兼职教师100余人;全日制高职在校学生11740人。
学院共开设医药卫生类、教育与体育类、文化艺术类、电子信息类、土木建筑类、财经商贸类、装备制造类、旅游类、能源动力与材料类九大类31个专业,形成了以医药卫生类专业为主导,以教育、工程、经贸、管理、文化艺术等多类专业协调发展的格局。学院设有医学院(临床医学系、基础医学系)、护理学院(护理系)、工程学院(机电工程系、建筑工程系、电子工程与信息系)、师范学院(学前教育与艺术系、经济管理系),其中护理、临床医学、学前教育为省级“一流专业”建设(培育)专业和全省高等职业教育改革创新行动计划骨干专业,临床医学、护理、医学检验技术3个为“专业综合改革项目”。
经安康市政府批准,在学院设安康市职业教育中心,学院牵头组建安康职业教育集团,是安康职业教育集团理事长单位,在整合技能培训、深化全市职业教育院校合作、...
出国留学高考网为大家提供安康职业技术学院2018招生章程,更多高考资讯请关注我们网站的更新!
安康职业技术学院2018招生章程
第一章 总则
第一条 学院概况
1.学院名称:安康职业技术学院
2.国标代码:13952
3.招生代码:在陕招生代码:8144,外省市以生源省、市招办公布的代码为准
4.办学性质:公办全日制综合性高等职业院校
5.办学层次:高职(专科)
6.修读时间:三年
第二章 学院简介
第二条 学院简介
安康职业技术学院是经陕西省政府批准、教育部备案,由安康市人民政府举办的一所公办全日制高等职业院校。学院占地面积550亩,校舍建筑面积21.5万平方米。教学仪器设备总值7000余万元,有校内、外专业实验实训室、实践基地100多个,三甲、三乙附属医院各1所。学院现有教职工606人,专任教师522人,全日制高职在校学生人11663。
学院共开设医药卫生类、教育与体育类、文化艺术类、电子信息类、土木建筑类、财经商贸类、装备制造类、旅游类、能源动力与材料类九大类31个专业,设有医学院(临床医学系、基础医学系)、护理学院(护理系)、工程学院(机电工程系、建筑工程系、电子工程与信息系)、师范学院(学前教育与艺术系、经济管理系),其中护理、临床医学、医学检验技术、学前教育为省级“一流专业”建设(培育)专业,护理、临床医学、学前教育3个为全省高等职业教育改革创新行动计划骨干专业,临床医学、护理、医学检验技术3个为“专业综合改革项目”。
第三章 招生计划及专业、收费标准
第三条 招生计划、专业及科类以陕西省教育厅批准公布为准。
第四条 我院严格执行陕西省教育厅、物价局及安康市财政局、物价局批准的标准收费。临床医学、药学、医学检验技术、医学影像技术学费5500元/年;建筑工程技术、建设工程管理、工程造价、汽车检测与维修技术、电梯工程技术、护理、助产、数字媒体艺术设计学费5000元/年;计算机应用技术、计算机网络技术、康复治疗技术、公共卫生管理、卫生信息管理、会计、学前教育学费4500元/年;物流管理、旅游管理、酒店管理、小学教育学费4000元/年。住宿费500元/年,每年预收教材费500元,在学生毕业前按使用情况进行结算。
第四章 录取规则
第五条 统招高考生录取规则:
1.所有考生一律实行远程网上录取。
2.学院各专业录取无性别比例限制;招收外语语种不限,但学院公共外语为英语,请非英语语种的考生谨慎填报;体检标准按教育部、卫生部、中国残疾人联合会制定并下发的《普通高等学校招生体检工作指导意见》及有关补充规定执行。
3.学院认可各省、市、自治区根据教育部有关文件制定的高考加分优惠政策,以考生投档成绩进行排队。
4.学院对进档考生按照“志愿优先、分数从高到低”的原则择优录取;当第一志愿未录取满时,录取第二志愿、第三志愿或调剂志愿的考生;接受非第一志愿考生无分数级差要求;在计划保证的...
合肥职业技术学院2019分类考试招生章程已经公布,高职分类考试招生实行“文化素质+职业技能或职业适应性”评价方式。请大家仔细查看招生章程!
合肥职业技术学院2019分类考试招生章程
一、学校全称:合肥职业技术学院
二、办学层次:高职(专科)
三、办学类型:公办全日制普通高等职业院校
四、办学地址:合肥市新站区关井路与烈山路交汇处(合肥汇心湖校区)
合肥巢湖市姥山南路(巢湖鼓山校区)
五、学校简介:
合肥职业技术学院隶属于合肥市人民政府,是合肥市唯一一所市属综合性高职院校,业务上接受省教育厅指导,是国家“创新发展行动计划”优质专科高等职业院校和安徽省首批地方技能型高水平大学建设单位。学校坚持“以人为本,尚德重技,质量兴校,特色发展”的办学理念,走产教融合、校企合作的发展道路,以“省内标兵、国内一流”为目标,坚持以立德树人为根本,以服务发展为宗旨,以促进就业为导向,以能力培养为核心,先后荣获“第三届中国质量奖提名奖”、“省校企合作示范基地”、“省级创业学院”和“省大学生创客之星金奖单位”等荣誉称号。
学校现有合肥汇心湖校区、巢湖鼓山校区和合肥金寨路双创园(简称“一校两区一园”),占地面积1260亩,建筑面积50万平方米,总投资23亿元;现有教授24人,副高以上职称教师150人,“双师型”教师占专任教师总数73.4%;学校环境优美,办学条件优越,拥有纸质图书60余万册,电子图书100万册,校内实验实训室222个,校外实习实训基地139个,教学用计算机3800余台;学生四人间公寓带有空调、独立卫生间。截止2018年12月,全日制在校生11427人。
六、报考条件:
安徽省普通高中应历届毕业生;安徽省中职(含技工学校、职业高中)应历届毕业生;具有高中阶段学历的农民工、退役士兵、企事业单位在职职工、失业人员等(以下简称社会类考生)。
已参加安徽省2019年普通高校招生考试报名,通过审核取得当年报名资格的考生均可报考。
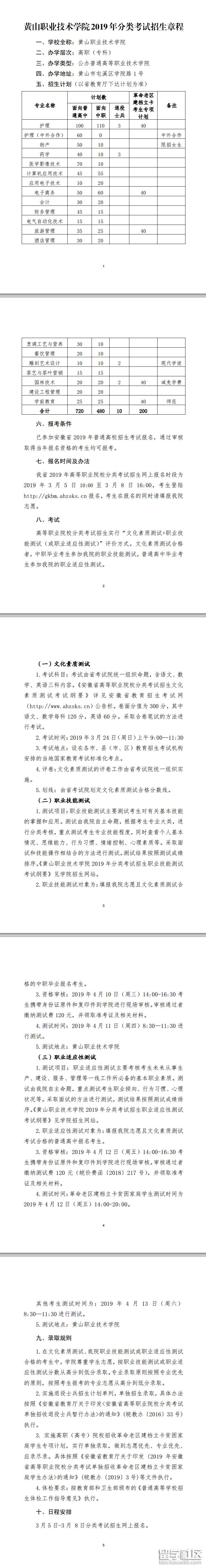
七、招生计划
专业 代码 | 专业名称 | 学制 | 专业科类 |
03-18
今天小编为大家提供商洛职业技术学院2019高职分类考试招生章程,考生于2019年3月15日-22日在我校招生就业处现场确认报名信息,现场确认时考生须携带本人第二代《居民身份证》原件,签订“考试诚信承诺书”参加考试。
商洛职业技术学院2019高职分类考试招生章程
第一章 总则
第一条 为贯彻落实国务院考试招生制度改革意见,确保学校分类考试招生工作的顺利进行,维护学校和考生的合法权益,根据教育部和陕西省有关规定,结合学校办学及招生工作实际,制定本招生章程。
第二条 我校分类考试招生严格实施阳光工程,全面公开招生信息,接受学校招生工作监督小组和广大考生的全程监督,保障分类考试招生工作公平公正、规范有序地开展。
第三条 通过分类考试招生录取的新生,其招生性质、在校培养、毕业文凭等,与参加全国统考录取的新生完全相同。
第二章 学校概况
第四条 学校全称:商洛职业技术学院,国标代码: 13948,在陕招生代码8140。
办学类型:公办全日制普通高等职业院校
办学层次:高职(专科)
颁发学历证书的学校名称:商洛职业技术学院
证书种类:国家承认学历的普通高校专科毕业证书。
第五条 商洛职业技术学院创建于2005年,是经陕西省人民政府批准、国家教育部备案,陕西省教育厅和商洛市人民政府共建共管的综合性全日制公办高职院校,省级“文明校园”、省级“平安校园”、中央财政支持建设项目学校、教育部《高等职业教育创新发展行动计划》试点项目学校、陕西省专业综合改革试点项目学校。位于商洛市商州区丹南新区,占地面积577亩,建筑面积21万平方米,有固定资产5.2亿元,教学仪器设备总价值8395万元;馆藏图书57万册;有校内实验实训馆室113个,校外实习实训基地126个。
现招生三年制高职专业17个(另2018年度申报的中医学、医疗器械维护与管理、工业机器人3个专业已上报待批),五年一贯制高职专业7个,现有在校生7900余人。业已形成了医学、护理、教育、财经、机电、建筑、汽车等7大专业类群,建成了7个省级重点专业(护理、临床医学、小学教育、学前教育、机电一体化技术、建筑工程管理、医学影像技术),其中,中央财政支持建设专业2个(临床医学、学前教育),列入教育部《高等职业教育创新发展行动计划》骨干专业3个(临床医学、护理、学前教育)、“现代学徒制”试点项目1个、校企合作试点项目1个,省“一流专业”培育项目、省级专业综合改革试点项目3个(临床医学、护理、学前教育)。学院设有护理系、医学系、人文管理系、机电工程系、公共课教学部、思政部和体育部等二级教学单位,1个职教培训中心、1所现代化图书馆,有二级甲等综合附属医院、驾驶员培训学校、实验中学和实验幼儿园各1所。
第六条 办学地点:商洛市商鞅大道西段丹南新区
邮编:726000 学院网址:www.slzyjsxy.com
第三章 组织机构及职责
第七条 学校招生委员会是分类考试招生工作的领导机构,由学院院长任主任,主管招生、教学工作的副院长任副主任、委员由招就处、教务处、办公室...
神木职业技术学院2019分类考试招生章程已公布,我院于2019年4月16日至17日,到省招办为已报到注册新生办理正式录取备案手续。省招办将在官方网站上公示我院正式录取新生名单,同时我院也将在招生网上进行公示。
神木职业技术学院2019分类考试招生章程
第一章 总则
第一条 为贯彻落实国务院考试招生制度改革意见,确保我院2019年分类考试招生工作顺利进行,维护学院和考生的合法权益,根据《教育部办公厅关于2014年陕西省高等职业学校考试招生改革有关事项的意见》(教学厅函〔2014〕16号)和陕西省教育厅《关于2015年陕西省普通高等职业教育分类考试招生的指导意见》(陕教生〔2015〕2号)及陕西省招办《关于做好2019年陕西省普通高等职业教育分类考试招生工作通知》(陕招办〔2018〕39号)文件精神,结合神木职业技术学院办学及招生工作实际,制定本招生章程。
第二条 神木职业技术学院分类招生工作,严格实施阳光工程,全面公开招生信息,接受学院纪检部门和广大考生的全程监督,保障分类考试招生工作公平公正,规范有序地开展。
第三条 招生模式。神木职业技术学院2019年分类考试招生包括高职综合评价招生、技能拔尖人才免试招生和普通高校职业教育单独招生(“三校生”单独考试招生)三种模式。
第二章 学院概况
第四条 学院全称:神木职业技术学院,国标代码:14650,在陕招生代码:8152。
办学类型:全日制公办普通高等职业院校
办学层次:高职(专科 )
颁发学历证书的学院名称:神木职业技术学院
证书种类:国家承认学历的普通高校专科毕业证书
第五条 学院基本情况。神木职业技术学院是经陕西省人民政府批准、教育部备案、陕西省教育厅主管、榆林市人民政府主办的全日制公办普通高等职业院校,占地面积1028亩,规划建筑面积32万平方米。
第六条 办学地点:神木市滨河新区学苑路1号,邮编:719300。
学院网址:www.smzy.edu.cn
第三章 组织机构及职责
第七条 学院设立招生委员会,负责确定招生政策,决定招生工作重大事项,是分类考试招生工作的领导机构,由学院招生就业处、教务处、纪检监察室和各系部等部门组成。招生就业处负责招生计划的编报,招生章程的拟定、上报、发布,分类考试招生工作的组织、协调与实施;教务处组织各招生系部负责各招生专业笔试(职业适应性测试,文化基础、职业技能测试)、面试及统分工作的组织实施,配合招生就业处做好分类考试招生工作;纪检监察室负责对分类考试招生工作进行全程监督、监察。
第八条 学院招生委员会办公室设在招生就业处,根据国家教育部、省教育厅、省招办相关规定,组织实施学院招生委员会的决定。学院不委托任何中介机构和个人从事招生工作。
招生网站:www.smzy.edu.cn/zs
咨询电话: 0912-8513000 8513088 851301...
03-04
宣城职业技术学院2019分类考试招生章程已经公布,请大家仔细查看招生计划及招生信息,希望大家能尽早进行报名,祝你一切顺利!
宣城职业技术学院2019分类考试招生章程


小编精心为您推荐:
安康职业技术学院分类考试招生章程推荐访问